决胜春招(七)——Redis

422 阅读10分钟

Redis 的数据是存在内存中的 ,也就是它是内存数据库,所以读写速度非常快,因此 Redis 被广泛应用于缓存方向。(但Redis可以数据持久化)

Redis 除了做缓存之外,Redis 也经常用来做分布式锁,甚至是消息队列。

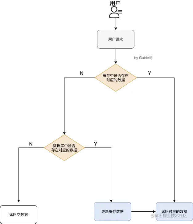
缓存的原理操作系统应该都见过 image.png

常用数据结构

string

应用场景 :一般常用在需要计数的场景,比如用户的访问次数、热点文章的点赞转发数量等等。

常用命令: set,get,strlen,exists,dect,incr,setex 等等。 批量设置

127.0.0.1:6379> mset key1 value1 key2 value2 # 批量设置 key-value 类型的值
OK
127.0.0.1:6379> mget key1 key2 # 批量获取多个 key 对应的 value
1) "value1"
2) "value2"

# 计数器

127.0.0.1:6379> set number 1
OK
127.0.0.1:6379> incr number # 将 key 中储存的数字值增一
(integer) 2
127.0.0.1:6379> get number
"2"
127.0.0.1:6379> decr number # 将 key 中储存的数字值减一
(integer) 1
127.0.0.1:6379> get number

# 过期
# 很多时候,我们的业务场景就是需要某个数据只在某一时间段内存在,比如我们的短信验证码可能只在1分钟内有效,用户登录的 token 可能只在 1 天内有效。
# 如果使用传统的数据库来处理的话,一般都是自己判断过期,这样更麻烦并且性能要差很多。
127.0.0.1:6379> expire key  60 # 数据在 60s 后过期
(integer) 1
127.0.0.1:6379> setex key 60 value # 数据在 60s 后过期 (setex:[set] + [ex]pire)
OK
127.0.0.1:6379> ttl key # 查看数据还有多久过期
(integer) 56

list(双向链表)

应用场景: 发布与订阅或者说消息队列、慢查询。

常用命令: rpush,lpop,lpush,rpop,lrange、llen 等。

hash

应用场景: 系统中对象数据的存储

常用命令: hset,hmset,hexists,hget,hgetall,hkeys,hvals 等。

127.0.0.1:6379> hset userInfoKey name "guide" description "dev" age "24"
OK
127.0.0.1:6379> hexists userInfoKey name # 查看 key 对应的 value中指定的字段是否存在。
(integer) 1
127.0.0.1:6379> hget userInfoKey name # 获取存储在哈希表中指定字段的值。
"guide"
127.0.0.1:6379> hget userInfoKey age
"24"
127.0.0.1:6379> hgetall userInfoKey # 获取在哈希表中指定 key 的所有字段和值
1) "name"
2) "guide"
3) "description"
4) "dev"
5) "age"
6) "24"
127.0.0.1:6379> hkeys userInfoKey # 获取 key 列表
1) "name"
2) "description"
3) "age"
127.0.0.1:6379> hvals userInfoKey # 获取 value 列表
1) "guide"
2) "dev"
3) "24"
127.0.0.1:6379> hset userInfoKey name "GuideGeGe" # 修改某个字段对应的值
127.0.0.1:6379> hget userInfoKey name
"GuideGeGe"

set

应用场景: 需要存放的数据不能重复以及需要获取多个数据源交集和并集等场景

常用命令: sadd,spop,smembers,sismember,scard,sinterstore,sunion

127.0.0.1:6379> sadd mySet value1 value2 # 添加元素进去
(integer) 2
127.0.0.1:6379> sadd mySet value1 # 不允许有重复元素
(integer) 0
127.0.0.1:6379> smembers mySet # 查看 set 中所有的元素
1) "value1"
2) "value2"
127.0.0.1:6379> scard mySet # 查看 set 的长度
(integer) 2
127.0.0.1:6379> sismember mySet value1 # 检查某个元素是否存在set 中,只能接收单个元素
(integer) 1
127.0.0.1:6379> sadd mySet2 value2 value3
(integer) 2
127.0.0.1:6379> sinterstore mySet3 mySet mySet2 # 获取 mySet 和 mySet2 的交集并存放在 mySet3 中
(integer) 1
127.0.0.1:6379> smembers mySet3
1) "value2"

sorted set

应用场景: 需要对数据根据某个权重进行排序的场景。比如在直播系统中,实时排行信息包含直播间在线用户列表,各种礼物排行榜,弹幕消息(可以理解为按消息维度的消息排行榜)等信息。

常用命令: zadd,zcard,zscore,zrange,zrevrange(逆序),zrem(删除) 等。

Redis 单线程模型详解

Redis 基于 Reactor 模式来设计开发了自己的一套高效的事件处理模型 ,Netty 的线程模型也基于 Reactor 模式,这套事件处理模型对应的是 Redis 中的文件事件处理器(file event handler)。由于文件事件处理器(file event handler)是单线程方式运行的,所以我们一般都说 Redis 是单线程模型。

Redis 通过IO 多路复用程序 来监听来自客户端的大量连接【实现并发】,它会将感兴趣的事件及类型(读、写)注册到内核中并监听每个事件是否发生。

** I/O 多路复用技术的使用让 Redis 不需要额外创建多余的线程来监听客户端的大量连接,降低了资源的消耗**

Redis 服务器是一个事件驱动程序,服务器需要处理两类事件: 1. 文件事件; 2. 时间事件。当被监听的套接字准备好执行连接应答(accept)、读取(read)、写入(write)、关 闭(close)等操作时,与操作相对应的文件事件就会产生,这时文件事件处理器就会调用套接字之前关联好的事件处理器来处理这些事件。虽然文件事件处理器以单线程方式运行,但通过使用 I/O 多路复用程序来监听多个套接字,文件事件处理器既实现了高性能的网络通信模型,又可以很好地与 Redis 服务器中其他同样以单线程方式运行的模块进行对接,这保持了 Redis 内部单线程设计的简单性

image.png

Redis为啥没有多线程?

Redis 4.0 增加的多线程主要是针对一些大键值对的删除操作的命令,使用这些命令就会使用主处理之外的其他线程来“异步处理”

为什么不多线程

  1. 单线程编程容易并且更容易维护;
  2. Redis 的性能瓶颈不再 CPU ,主要在内存和网络;
  3. 多线程就会存在死锁、线程上下文切换等问题,甚至会影响性能。

为什么又引入了

Redis6.0 引入多线程主要是为了提高网络 IO 读写性能,因为这个算是 Redis 中的一个性能瓶颈(Redis 的瓶颈主要受限于内存和网络)。

但是 Redis 的多线程只是在网络数据的读写这类耗时操作上使用了, 执行命令仍然是单线程顺序执行。因此,你也不需要担心线程安全问题。

过期

Redis 通过一个叫做过期字典(可以看作是hash表)来保存数据过期的时间。过期字典的键指向Redis数据库中的某个key(键),过期字典的值是一个long long类型的整数,这个整数保存了key所指向的数据库键的过期时间(毫秒精度的UNIX时间戳)。

typedef struct redisDb {
    ...
    
    dict *dict;     //数据库键空间,保存着数据库中所有键值对
    dict *expires   // 过期字典,保存着键的过期时间
    ...
} redisDb;

删除过期策略

惰性删除 :只会在取出key的时候才对数据进行过期检查。这样对CPU最友好,但是可能会造成太多过期 key 没有被删除。

定期删除 : 每隔一段时间抽取一批 key 执行删除过期key操作。并且,Redis 底层会通过限制删除操作执行的时长和频率来减少删除操作对CPU时间

定期删除对内存更加友好,惰性删除对CPU更加友好。两者各有千秋,所以Redis 采用的是 定期删除+惰性/懒汉式删除 。

但由于是抽取,所以还是会有很多过期key留下来,因此需要内存淘汰

内存淘汰

Redis 提供 6 种数据淘汰策略:

  1. volatile-lru(least recently used):从已设置过期时间的数据集(server.db[i].expires)中挑选最近最少使用的数据淘汰

  2. volatile-ttl:从已设置过期时间的数据集(server.db[i].expires)中挑选将要过期的数据淘汰

  3. volatile-random:从已设置过期时间的数据集(server.db[i].expires)中任意选择数据淘汰

  4. allkeys-lru(least recently used):当内存不足以容纳新写入数据时,在键空间中,移除最近最少使用的 key(这个是最常用的)

  5. allkeys-random:从数据集(server.db[i].dict)中任意选择数据淘汰 no-eviction:禁止驱逐数据,也就是说当内存不足以容纳新写入数据时,新写入操作会报错。这个应该没人使用吧! 4.0 版本后增加以下两种:

  6. volatile-lfu(least frequently used):从已设置过期时间的数据集(server.db[i].expires)中挑选最不经常使用的数据淘汰

  7. allkeys-lfu(least frequently used):当内存不足以容纳新写入数据时,在键空间中,移除最不经常使用的 key

LRU和LFU

  • LRU:最近最久未使用(肯定有一个,直接队列末尾找)
  • LFU:一段时间内最少使用,(频率比较)

Redis持久化机制(挂掉后恢复)

存入硬盘,或数据备份

Redis 的一种持久化方式叫快照(snapshotting,RDB),另一种方式是只追加文件(append-only file, AOF)。【当然可以混合】

快照

Redis 可以通过创建快照来获得存储在内存里面的数据在某个时间点上的副本。Redis 创建快照之后,可以对快照进行备份,可以将快照复制到其他服务器从而创建具有相同数据的服务器副本(Redis 主从结构,主要用来提高 Redis 性能),还可以将快照留在原地以便重启服务器的时候使用。

追加文件

与快照持久化相比,AOF 持久化 的实时性更好,因此已成为主流的持久化方案。开启 AOF 持久化后每执行一条会更改 Redis 中的数据的命令,Redis 就会将该命令写入硬盘中的 AOF 文件。存在三种不同的 AOF 持久化方式

6AET50)98SU3TOVNMF@0.png

AOF重写

AOF 重写是一个有歧义的名字,该功能是通过读取数据库中的键值对来实现的,程序无须对现有 AOF 文件进行任何读入、分析或者写入操作。

在执行 BGREWRITEAOF 命令时,Redis 服务器会维护一个 AOF 重写缓冲区,该缓冲区会在子进程创建新 AOF 文件期间,记录服务器执行的所有写命令。当子进程完成创建新 AOF 文件的工作之后,服务器会将重写缓冲区中的所有内容追加到新 AOF 文件的末尾,使得新旧两个 AOF 文件所保存的数据库状态一致。最后,服务器用新的 AOF 文件替换旧的 AOF 文件,以此来完成 AOF 文件重写操作

Redis 事务

常用命令: MULTI,EXEC,DISCARD 和 WATCH

使用 MULTI命令后可以输入多个命令。Redis不会立即执行这些命令,而是将它们放到队列,当调用了EXEC命令将执行所有命令。

Redis 是不支持 roll back 的,因而不满足原子性的(而且不满足持久性)。

缓存穿透

缓存穿透说简单点就是大量请求的 key 根本不存在于缓存中,导致请求直接到了数据库上,根本没有经过缓存这一层。

解决办法

最基本的就是首先做好参数校验

缓存雪崩

缓存在同一时间大面积的失效,后面的请求都直接落到了数据库上,造成数据库短时间内承受大量请求。

解决办法

针对 Redis 服务不可用的情况:

  1. 采用 Redis 集群,避免单机出现问题整个缓存服务都没办法使用。
  2. 限流,避免同时处理大量的请求。

针对热点缓存失效的情况:

  1. 设置不同的失效时间比如随机设置缓存的失效时间。
  2. 缓存永不失效。