Android JNI开发-实际项目开发总结(回调函数)

2,385 阅读3分钟

这篇文章想要介绍一下我之前做的一个真实项目,感觉比较有意思,记录一下。

项目介绍

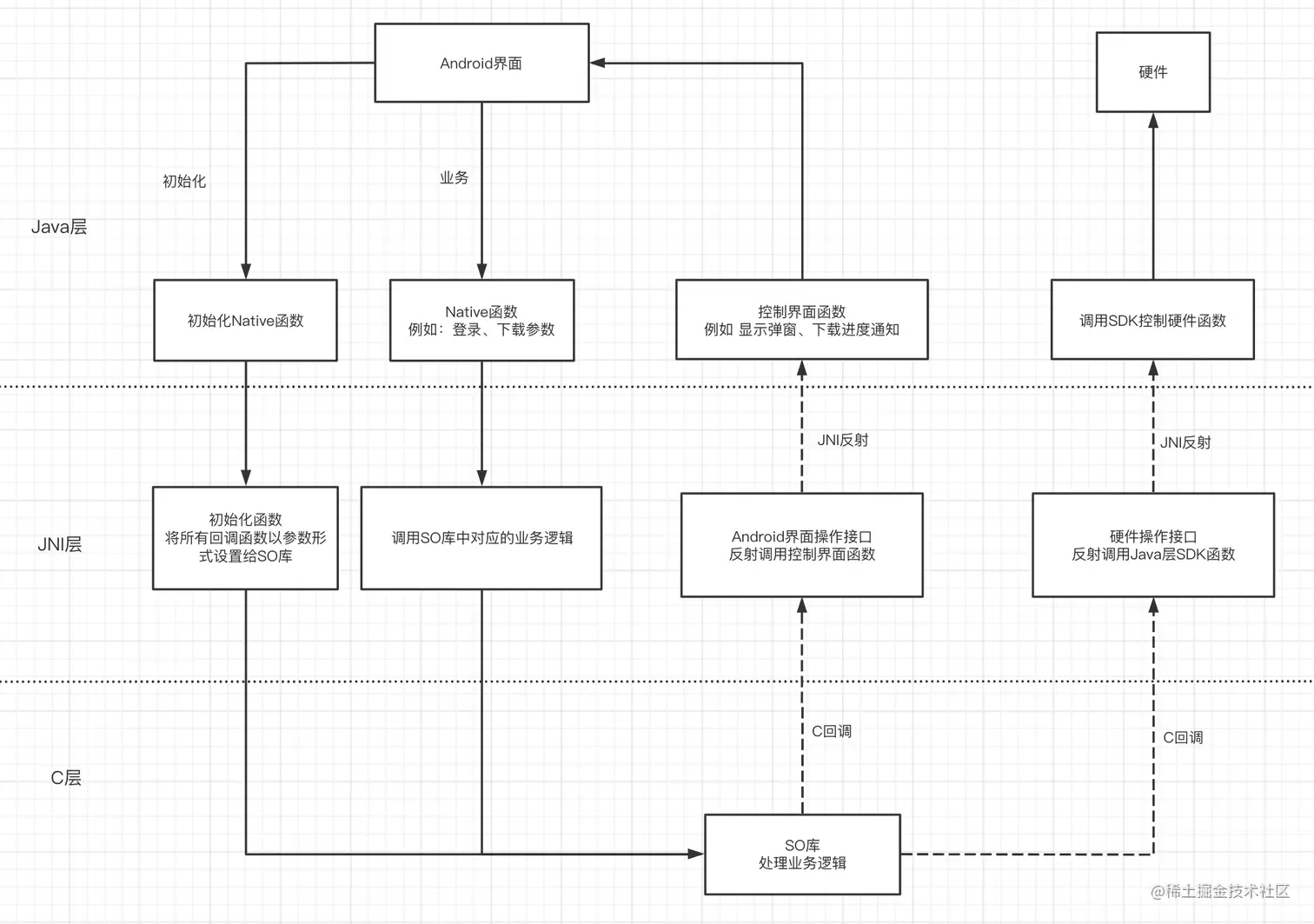
这个项目比较有特点的是项目的主要业务逻辑由C语言开发同事完成,在他的SO库中去做初始化、网络操作、数据库存储、硬件设备操作等等的逻辑,我这边Android主要就是调用他的接口结合界面完成业务。

但是由于我们在第三方硬件设备操作,而第三方只提供了Android的SDK,在C层面无法调用,所以硬件操作的接口也需要由我进行封装,提供操作的接口(回调函数,不了解的请看这里)给C开发同事调用。这样就形成了下面的结构:

我在APP初始化的时候,就将所有有关界面操作和硬件操作的函数以参数的形式传给SO。SO库中实际业务中,如果需要修改界面,比如要显示黑名单下载进度,就调用传入downloadBlackListCallBack函数,这个函数中会以JNI反射的方式调用到Java层代码,再由Java层代码实现进度的更新。硬件操作接口同样的道理。

代码实现

SO库函数定义

在一步中除了正常的参数传入,重要的就是传入回调函数了。

和同事做好协商,以显示进度为例,在SO库对外提供的函数中有这样一个函数,用来设置进度回调。

void APi_SetProgressCallback(Processfun Callback);

在他的头文件中Processfun的定义如下,要求我们传入两个int类型的值,第一个参数为已下载数量,第二个参数为总数量。

typedef void (*Processfun)(int,int);

这个是SO库中要求的函数形式,接下来我们就要写自己的实现函数

Java层实现

我们首先实现一个Java层真正去控制进度显示的函数。

在JNIController类中实现函数:

/**
     * 黑名单下载进度展示
     *
     * @param downloaded 已下载黑名单条数
     * @param all        总黑名单条数
     */

    private void downloadBlackListCallBack(int downloaded, int all) {
        Intent intent = new Intent();
        intent.setAction(DOWNLOAD_BLACKLIST_ACTION);
        intent.putExtra(BLACKLIST_DOWNLOADED, downloaded);
        intent.putExtra(BLACKLIST_ALL, all);
        Application.getInstance().sendBroadcast(intent);
    }

入参和上面定义的一样,已下载数量和总数量,当函数调用后通过广播的方式将传入的数量发送出去,广播接收器去修改界面。

JNI层实现

然后要从JNI层以反射的方式调用Java层的downloadBlackListCallBack函数。

void downloadBlackListCallBack(int downloaded, int all);

void downloadBlackListCallBack(int downloaded, int all) {
    JNIEnv *env = NULL;
    int status = (*local_jvm)->AttachCurrentThread(local_jvm, &env, NULL);

    if (status < 0) {
        LOGD("env is null");
        return;
    }

    jclass jclass1 = (*env)->FindClass(env, "com/.../controller/JNIController");
    if (jclass1 == 0) {
        LOGD("jclass1 = 0");
        return;
    }

    jmethodID downloadProcess = (*env)->GetMethodID(env, jclass1, "downloadBlackListCallBack",
                                                    "(II)V");
    if (downloadProcess == 0) {
        LOGD("methodID == 0");
        return;
    }

    //调用Java层,downloaded, all参数传入
    (*env)->CallVoidMethod(env, local_object, downloadProcess, downloaded, all);
  
    (*env)->DeleteLocalRef(env, jclass1);
}

在JNI中入参也是一致的形式,再通过反射的方式调用Java层代码,将downloaded, all参数传给Java函数。

传递函数

JNI层的downloadBlackListCallBack函数已经写好了,最后就在初始化的函数中,调用SO库提供的APi_SetProgressCallback(Processfun Callback)将函数以参数的形式传入

APi_SetProgressCallback(downloadBlackListCallBack);
Processfun processFun = null;
  
void APi_SetProgressCallback(Processfun Callback){
		if(Callback!=NULL){
				processFun = Callback;
		}	
}

//业务代码中
processFun(10,100);

这样就是一个完整的流程了。

设备的硬件操作接口也是同样的逻辑完成。

总结

整体而言,主要还是用了C语言回调函数的方式,将上层的操作封装成接口,交给底层逻辑自己控制,这样比较灵活,双方的代码量也减少,就是需要在前期双方梳理好需要的接口,完工!