-
Intro
-
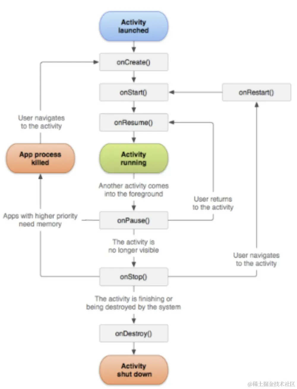
Life Cycle:
6个核心回调
onCreate(), onStart(), onResume(), onPause(), onStop(), onDestroy()
`onCreate()`: called once activity create but not yet visible and it's where u should do any one type initializations
## Timber

[https://s3-us-west-2.amazonaws.com/secure.notion-static.com/463d3e25-23d9-410c-a5a5-4cb4b27ac1f8/activity-lifecycle-worksheet.pdf](https://s3-us-west-2.amazonaws.com/secure.notion-static.com/463d3e25-23d9-410c-a5a5-4cb4b27ac1f8/activity-lifecycle-worksheet.pdf)
activity lifecycle