AutoreleasePool

1,334 阅读16分钟

定义

自动释放池块是允许你放弃对一个对象的持有关系、但可避免它立即被回收的一个工具。当从方法返回对象时,这种功能非常有用。它还能确保在块内创建的对象会在块完成时被回收。这在创建了多个对象的场景中非常有用。本地的块(在代码块内建立自动释放池)可以用来尽早地释放其中的对象,从而使内存用量保持在较低的水平。

AutoreleasePool 工作原理

自动释放池是OC中的一种内存自动回收机制,它可以将加入AutoreleasePool中的变量release的时机延迟,简单来说,就是当创建一个对象,在正常情况下,变量会在超出其作用域的时立即release。如果将对象加入到了自动释放池中,这个对象并不会立即释放,会等到runloop休眠/超出autoreleasepool作用域{}之后才会被释放。其机制如下图所示

自动释放池.png

1、从程序启动到加载完成,主线程对应的runloop会处于休眠状态,等待用户交互来唤醒runloop

2、用户的每一次交互都会启动一次runloop,用于处理用户的所有点击、触摸事件等

3、runloop在监听到交互事件后,就会创建自动释放池,并将所有延迟释放的对象添加到自动释放池中

4、在一次完整的runloop结束之前,会向自动释放池中所有对象发送release消息,然后销毁自动释放池

Autoreleasepool 与线程

每个线程都将有它自己的 autoreleasepool 块栈。主线程用自己的 autoreleasepool 启动,因为它来自统一生成的代码。然而,对于任何自定义的线程,你必须创建自己的 autoreleasepool。

AutoreleasePool 结构成员及方法

  • autoreleasepool其本质是一个结构体对象,一个自动释放池对象就是页,是是栈结构存储,符合先进后出的原则即可

  • 页的栈底是一个56字节大小的空占位符,一页总大小为4096字节

  • 只有第一页有哨兵对象,最多存储504个对象,从第二页开始最多存储505个对象

  • autoreleasepool在加入要释放的对象时,底层调用的是objc_autoreleasePoolPush方法

  • autoreleasepool在调用析构函数释放时,内部的实现是调用objc_autoreleasePoolPop方法

  • 自动释放池是一个页的结构(虚拟内存中提及过) ,而且这个页是一个双向链表(表示有父节点 和 子节点)

AutoreleasePoolPage

clang或者汇编分析我们了解了自动释放池其底层是调用的objc_autoreleasePoolPush和objc_autoreleasePoolPop两个方法,其源码实现如下

//***********push方法***********
void *
objc_autoreleasePoolPush(void)
{
    return AutoreleasePoolPage::push();
}

//***********pop方法***********
void
objc_autoreleasePoolPop(void *ctxt)
{
    AutoreleasePoolPage::pop(ctxt);
}

从源码中我们可以发现,都是调用的AutoreleasePoolPage的push和pop实现,以下是其定义,从定义中可以看出,自动释放池是一个页,同时也是一个对象,这个页的大小是4096字节

//************宏定义************
#define PAGE_MIN_SIZE           PAGE_SIZE
#define PAGE_SIZE               I386_PGBYTES
#define I386_PGBYTES            4096            /* bytes per 80386 page */

//************类定义************
class AutoreleasePoolPage : private AutoreleasePoolPageData
{
    friend struct thread_data_t;

public:
    //页的大小
    static size_t const SIZE =
#if PROTECT_AUTORELEASEPOOL
        PAGE_MAX_SIZE;  // must be multiple of vm page size
#else
        PAGE_MIN_SIZE;  // size and alignment, power of 2
#endif

private:
    
    ...
    
    //构造函数
    AutoreleasePoolPage(AutoreleasePoolPage *newParent) :
        AutoreleasePoolPageData(begin(),//开始存储的位置
                                objc_thread_self(),//传的是当前线程,当前线程时通过tls获取的
                                newParent,
                                newParent ? 1+newParent->depth : 0,//如果是第一页深度为0,往后是前一个的深度+1
                                newParent ? newParent->hiwat : 0)
    {...}
    
    //析构函数
    ~AutoreleasePoolPage() {...}
    
    ...
    
    //页的开始位置
    id * begin() {...}
    
    //页的结束位置
    id * end() {...}
   
    //页是否为空
    bool empty() {...}
    
    //页是否满了
    bool full() {...}
   
    //页的存储是否少于一半
    bool lessThanHalfFull() {...}
     
     //添加释放对象
    id *add(id obj){...}
    
    //释放所有对象
    void releaseAll() {...}
    
    //释放到stop位置之前的所有对象
    void releaseUntil(id *stop) {...}
    
    //杀掉
    void kill() {...}
    
    //释放本地线程存储空间
    static void tls_dealloc(void *p) {...}
    
    //获取AutoreleasePoolPage
    static AutoreleasePoolPage *pageForPointer(const void *p) {...}
    static AutoreleasePoolPage *pageForPointer(uintptr_t p)  {...}
    
    //是否有空池占位符
    static inline bool haveEmptyPoolPlaceholder() {...}
    
    //设置空池占位符
    static inline id* setEmptyPoolPlaceholder(){...}
    
    //获取当前操作页
    static inline AutoreleasePoolPage *hotPage(){...}
    
    //设置当前操作页
    static inline void setHotPage(AutoreleasePoolPage *page) {...}
    
    //获取coldPage
    static inline AutoreleasePoolPage *coldPage() {...}
    
    //快速释放
    static inline id *autoreleaseFast(id obj){...}
   
   //添加自动释放对象,当页满的时候调用这个方法
    static __attribute__((noinline))
    id *autoreleaseFullPage(id obj, AutoreleasePoolPage *page) {...}
    
    //添加自动释放对象,当没页的时候使用这个方法
    static __attribute__((noinline))
    id *autoreleaseNoPage(id obj){...}
   
   //创建新页
    static __attribute__((noinline))
    id *autoreleaseNewPage(id obj) {...}
    
public:
    //自动释放
    static inline id autorelease(id obj){...}
   
    //入栈
    static inline void *push() {...}
    
    //兼容老的 SDK 出栈方法
    __attribute__((noinline, cold))
    static void badPop(void *token){...}
    
    //出栈页面
    template<bool allowDebug>
    static void
    popPage(void *token, AutoreleasePoolPage *page, id *stop){...}
    __attribute__((noinline, cold))
    static void
    popPageDebug(void *token, AutoreleasePoolPage *page, id *stop){...}
    
    //出栈
    static inline void
    pop(void *token){...}
    
    static void init(){...}
    
    //打印
    __attribute__((noinline, cold))
    void print(){...}
    
    //打印所有
    __attribute__((noinline, cold))
    static void printAll(){...}
    
    //打印Hiwat
    __attribute__((noinline, cold))
    static void printHiwat(){...}

从其定义中发现,AutoreleasePoolPage是继承自AutoreleasePoolPageData,且该类的属性也是来自父类,以下是AutoreleasePoolPageData的定义

AutoreleasePoolPageData

发现其中有AutoreleasePoolPage对象,所以有以下一个关系链AutoreleasePoolPage -> AutoreleasePoolPageData -> AutoreleasePoolPage,从这里可以说明自动释放池除了是一个页,还是一个双向链表结构

class AutoreleasePoolPage;
struct AutoreleasePoolPageData
{
    //用来校验AutoreleasePoolPage的结构是否完整
    magic_t const magic;//16个字节
    //指向最新添加的autoreleased对象的下一个位置,初始化时指向begin()
    __unsafe_unretained id *next;//8字节
    //指向当前线程
    pthread_t const thread;//8字节
    //指向父节点,第一个结点的parent值为nil
    AutoreleasePoolPage * const parent;//8字节
    //指向子节点,最后一个结点的child值为nil
    AutoreleasePoolPage *child;//8字节
    //表示深度,从0开始,往后递增1
    uint32_t const depth;//4字节
    //表示high water mark 最大入栈数量标记
    uint32_t hiwat;//4字节

    //初始化
    AutoreleasePoolPageData(__unsafe_unretained id* _next, pthread_t _thread, AutoreleasePoolPage* _parent, uint32_t _depth, uint32_t _hiwat)
        : magic(), next(_next), thread(_thread),
          parent(_parent), child(nil),
          depth(_depth), hiwat(_hiwat)
    {
    }
};

其中AutoreleasePoolPageData结构体的内存大小为56字节:

  • 属性magic 的类型是magic_t结构体,所占内存大小为m[4];所占内存(即4*4=16字节)

  • 属性next(指针)、thread(对象)、parent(对象)、child(对象)均占8字节(即4*8=32字节)

  • 属性depth、hiwat类型为uint32_t,实际类型是unsigned int类型,均占4字节(即2*4=8字节)

objc_autoreleasePoolPush

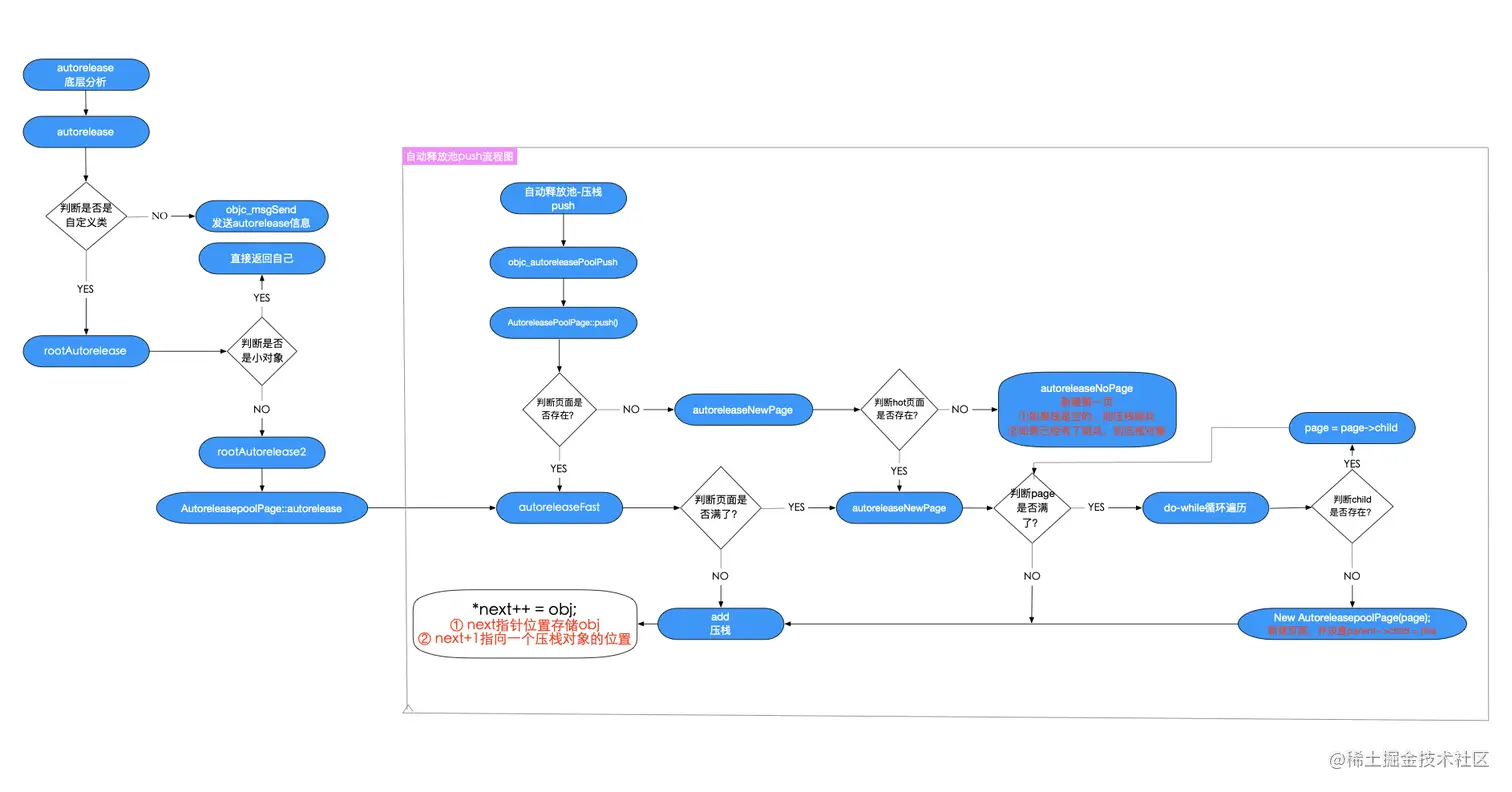
进入 objc_autoreleasePoolPush 源码实现,有以下逻辑

  • 判断是否为有 pool,
  • 如果没有,则通过autoreleaseNewPage方法创建
  • 如果有,则通过autoreleaseFast压栈哨兵对象
//入栈
static inline void *push() 
{
    id *dest;
    //判断是否有pool
    if (slowpath(DebugPoolAllocation)) {
        // Each autorelease pool starts on a new pool page.自动释放池从新池页面开始
        //如果没有,则创建
        dest = autoreleaseNewPage(POOL_BOUNDARY);
    } else {
        //压栈一个POOL_BOUNDARY,即压栈哨兵
        dest = autoreleaseFast(POOL_BOUNDARY);
    }
    ASSERT(dest == EMPTY_POOL_PLACEHOLDER || *dest == POOL_BOUNDARY);
    return dest;
}

创建页 autoreleaseNewPage

  • 进入objc_autoreleasePoolPush -> push -> autoreleaseNewPage源码实现,主要是通过hotPage`获取当前页,判断当前页是否存在
  • 如果存在,则通过autoreleaseFullPage方法压栈对象
  • 如果不存在,则通过autoreleaseNoPage方法创建页
//创建新页
static __attribute__((noinline))
id *autoreleaseNewPage(id obj)
{
    //获取当前操作页
    AutoreleasePoolPage *page = hotPage();
    //如果存在,则压栈对象
    if (page) return autoreleaseFullPage(obj, page);
    //如果不存在,则创建页
    else return autoreleaseNoPage(obj);
}

//******** hotPage方法 ********
//获取当前操作页
static inline AutoreleasePoolPage *hotPage() 
{
    //获取当前页
    AutoreleasePoolPage *result = (AutoreleasePoolPage *)
        tls_get_direct(key);
    //如果是一个空池,则返回nil,否则,返回当前线程的自动释放池
    if ((id *)result == EMPTY_POOL_PLACEHOLDER) return nil;
    if (result) result->fastcheck();
    return result;
}


//******** autoreleaseNoPage方法 ********
static __attribute__((noinline))
id *autoreleaseNoPage(id obj)
{
    // "No page" could mean no pool has been pushed
    // or an empty placeholder pool has been pushed and has no contents yet
    ASSERT(!hotPage());

    bool pushExtraBoundary = false;
    //判断是否是空占位符,如果是,则压栈哨兵标识符置为YES
    if (haveEmptyPoolPlaceholder()) {
        // We are pushing a second pool over the empty placeholder pool
        // or pushing the first object into the empty placeholder pool.
        // Before doing that, push a pool boundary on behalf of the pool 
        // that is currently represented by the empty placeholder.
        pushExtraBoundary = true;
    }
    //如果对象不是哨兵对象,且没有Pool,则报错
    else if (obj != POOL_BOUNDARY  &&  DebugMissingPools) {
        // We are pushing an object with no pool in place, 
        // and no-pool debugging was requested by environment.
        _objc_inform("MISSING POOLS: (%p) Object %p of class %s "
                     "autoreleased with no pool in place - "
                     "just leaking - break on "
                     "objc_autoreleaseNoPool() to debug", 
                     objc_thread_self(), (void*)obj, object_getClassName(obj));
        objc_autoreleaseNoPool(obj);
        return nil;
    }
    //如果对象是哨兵对象,且没有申请自动释放池内存,则设置一个空占位符存储在tls中,其目的是为了节省内存
    else if (obj == POOL_BOUNDARY  &&  !DebugPoolAllocation) {//如果传入参数为哨兵
        // We are pushing a pool with no pool in place,
        // and alloc-per-pool debugging was not requested.
        // Install and return the empty pool placeholder.
        return setEmptyPoolPlaceholder();//设置空的占位符
    }

    // We are pushing an object or a non-placeholder'd pool.

    // Install the first page.
    //初始化第一页
    AutoreleasePoolPage *page = new AutoreleasePoolPage(nil);
    //设置page为当前聚焦页
    setHotPage(page);
    
    // Push a boundary on behalf of the previously-placeholder'd pool.
    //压栈哨兵的标识符为YES,则压栈哨兵对象
    if (pushExtraBoundary) {
        //压栈哨兵
        page->add(POOL_BOUNDARY);
    }
    
    // Push the requested object or pool.
    //压栈对象
    return page->add(obj);
}
创建页 autoreleaseNoPage(页不存在,则新建页)

其中autoreleaseNoPage方法中发现当前线程的自动释放池是通过AutoreleasePoolPage创建的,其定义中有构造方法,而构造方法的实现是通过父类AutoreleasePoolPageData的初始化方法(从上面的定义中可以得知)

//**********AutoreleasePoolPage构造方法**********
    AutoreleasePoolPage(AutoreleasePoolPage *newParent) :
        AutoreleasePoolPageData(begin(),//开始存储的位置
                                objc_thread_self(),//传的是当前线程,当前线程时通过tls获取的
                                newParent,
                                newParent ? 1+newParent->depth : 0,//如果是第一页深度为0,往后是前一个的深度+1
                                newParent ? newParent->hiwat : 0)
{ 
    if (parent) {
        parent->check();
        ASSERT(!parent->child);
        parent->unprotect();
        //this 表示 新建页面,将当前页面的子节点 赋值为新建页面
        parent->child = this;
        parent->protect();
    }
    protect();
}

//**********AutoreleasePoolPageData初始化方法**********
AutoreleasePoolPageData(__unsafe_unretained id* _next, pthread_t _thread, AutoreleasePoolPage* _parent, uint32_t _depth, uint32_t _hiwat)
        : magic(), next(_next), thread(_thread),
          parent(_parent), child(nil),
          depth(_depth), hiwat(_hiwat)
    {
    }

其中AutoreleasePoolPageData方法传入的参数含义为:

  • begin()表示压栈的位置(即下一个要释放对象的压栈地址)。可以通过源码调试begin,发现其具体实现等于页首地址+56,其中的56就是结构体AutoreleasePoolPageData的内存大小

begin.png

//********begin()********
//页的开始位置
id * begin() {
    //等于 首地址+56(AutoreleasePoolPage类所占内存大小)
    return (id *) ((uint8_t *)this+sizeof(*this));
}
  • objc_thread_self() 表示的是当前线程,而当前线程时通过tls获取的
__attribute__((const))
static inline pthread_t objc_thread_self()
{
    //通过tls获取当前线程
    return (pthread_t)tls_get_direct(_PTHREAD_TSD_SLOT_PTHREAD_SELF);
}
  • newParent表示父节点

  • 后续两个参数是通过父节点的深度、最大入栈个数计算depth以及hiwat

查看自动释放池内存结构

由于在ARC模式下,是无法手动调用autorelease,所以将Demo切换至MRC模式(Build Settings -> Objectice-C Automatic Reference Counting设置为NO)

Objective一C Automatic Reference Counting.png

  • 定义如下代码
//************打印自动释放池结构************
extern void _objc_autoreleasePoolPrint(void);

//************运行代码************
int main(int argc, const char * argv[]) {
    @autoreleasepool {
        //循环创建对象,并加入自动释放池
        for (int i = 0; i < 5; i++) {
             NSObject *objc = [[NSObject alloc] sutorelease];
        }
        //调用
        _objc_autoreleasePoolPrint();
    }
}

运行结果如下,发现是6个,但是我们压栈的对象其实只有5个,其中的POOL表示哨兵,即边界,其目的是为了防止越界

autoreleasepool对象.jpg

查看自动释放池的内存结构,发现,页的首地址与哨兵对象相差0x38,转换成十进制刚好是56,也就是 AutoreleasePoolPage自己本身的内存大小。

将上述的测试代码的数据改为505,其内存结构如下,发现第一页满了,存储了504个要释放的对象,第二页只存储了一个

autoreleasepool 505个对象.png 在将数据改为505+506,来验证第二页是否也是存储504个对象

autoreleasepool 505 + 506个对象.jpg 通过运行发现,第一页存储504,第二页存储505,第三页存储2个

结论

所以通过上述测试,可以得出以下结论:

  • 第一页可以存放504个对象,且只有第一页有哨兵,当一页压栈满了,就会开辟新的一页

  • 第二页开始,最多可以存放505个对象

  • 一页的大小等于 505 * 8 = 4040

这个结论同样可以通过AutoreleasePoolPage中的SIZE来得到印证,从其定义中我们可以得出,一页的大小是4096字节,而在其构造函数中对象的压栈位置,是从首地址+56开始的,所以可以一页中实际可以存储4096-56 = 4040字节,转换成对象是4040 / 8 = 505个,即一页最多可以存储505个对象,其中第一页有哨兵对象只能存储504个。其结构图示如下

AutoreleasePool结构图.png

面试题:哨兵在一个自动释放池有几个?

只有一个哨兵对象,且哨兵在第一页

第一页最多可以存504个对象,第二页开始最多存 505个

压栈对象 autoreleaseFast

进入autoreleaseFast源码,主要有以下几步:

  • 获取当前操作页,并判断页是否存在以及是否满了
  • 如果页存在,且未满,则通过add方法压栈对象
  • 如果页存在,且满了,则通过autoreleaseFullPage方法安排新的页面
  • 如果页不存在,则通过autoreleaseNoPage方法创建新页
static inline id *autoreleaseFast(id obj)
{
    //获取当前操作页
    AutoreleasePoolPage *page = hotPage();
    //判断页是否满了
    if (page && !page->full()) {
        //如果未满,则压栈
        return page->add(obj);
    } else if (page) {
        //如果满了,则安排新的页面
        return autoreleaseFullPage(obj, page);
    } else {
        //页不存在,则新建页
        return autoreleaseNoPage(obj);
    }
}
autoreleaseFullPage 方法(如果满了,则安排新的页面)

这个方法主要是用于判断当前页是否已经存储满了,如果当前页已经满了,通过do-while循环查找子节点对应的页,如果不存在,则新建页,并压栈对象

//添加自动释放对象,当页满的时候调用这个方法
static __attribute__((noinline))
id *autoreleaseFullPage(id obj, AutoreleasePoolPage *page)
{
    // The hot page is full. 
    // Step to the next non-full page, adding a new page if necessary.
    // Then add the object to that page.
    ASSERT(page == hotPage());
    ASSERT(page->full()  ||  DebugPoolAllocation);
    
    //do-while遍历循环查找界面是否满了
    do {
        //如果子页面存在,则将页面替换为子页面
        if (page->child) page = page->child;
        //如果子页面不存在,则新建页面
        else page = new AutoreleasePoolPage(page);
    } while (page->full());

    //设置为当前操作页面
    setHotPage(page);
    //对象压栈
    return page->add(obj);
}

从AutoreleasePoolPage初始化方法中可以看出,主要是通过操作child对象,将当前页的child指向新建页面,由此可以得出页是通过双向链表连接

add 方法

这个方法主要是添加释放对象,其底层是实现是通过next指针存储释放对象,并将next指针递增,表示下一个释放对象存储的位置。从这里可以看出页是通过栈结构存储

//添加释放对象
id *add(id obj)
{
    ASSERT(!full());
    unprotect();
    //传入对象存储的位置
    id *ret = next;  // faster than `return next-1` because of aliasing
    //将obj压栈到next指针位置,然后next进行++,即下一个对象存储的位置
    *next++ = obj;
    protect();
    return ret;
}

autorelease 底层分析

在demo中,我们通过autorelease方法,在MRC模式下,将对象压栈到自动释放池,下面来分析其底层实现

查看autorelease方法源码

  • 如果不是对象 或者 是小对象,则直接返回
  • 如果是对象,则调用对象的autorelease进行释放
__attribute__((aligned(16), flatten, noinline))
id
objc_autorelease(id obj)
{
    //如果不是对象,则直接返回
    if (!obj) return obj;
    //如果是小对象,也直接返回
    if (obj->isTaggedPointer()) return obj;
    return obj->autorelease();
}

进入对象的autorelease实现

inline id 
objc_object::autorelease()
{
    ASSERT(!isTaggedPointer());
    //判断是否是自定义类
    if (fastpath(!ISA()->hasCustomRR())) {
        return rootAutorelease();
    }

    return ((id(*)(objc_object *, SEL))objc_msgSend)(this, @selector(autorelease));
}

inline id 
objc_object::rootAutorelease()
{
    //如果是小对象,直接返回
    if (isTaggedPointer()) return (id)this;
    if (prepareOptimizedReturn(ReturnAtPlus1)) return (id)this;

    return rootAutorelease2();
}

__attribute__((noinline,used))
id 
objc_object::rootAutorelease2()
{
    ASSERT(!isTaggedPointer());
    return AutoreleasePoolPage::autorelease((id)this);
}

static inline id autorelease(id obj)
{
    ASSERT(obj);
    ASSERT(!obj->isTaggedPointer());
    //autoreleaseFast 压栈操作
    id *dest __unused = autoreleaseFast(obj);
    ASSERT(!dest  ||  dest == EMPTY_POOL_PLACEHOLDER  ||  *dest == obj);
    return obj;
}

从这里看出,无论是压栈哨兵对象,还是普通对象,都会来到autoreleaseFast方法,只是区别标识不同而已

objc_autoreleasePoolPop

在objc_autoreleasePoolPop方法中有个参数,在clang分析时,发现传入的参数是push压栈后返回的哨兵对象,即ctxt,其目的是避免出栈混乱,防止将别的对象出栈

进入pop源码实现,主要由以下几步

  • 空页面的处理,并根据token获取page
  • 容错处理
  • 通过popPage出栈页
//出栈
static inline void
pop(void *token)
{
    AutoreleasePoolPage *page;
    id *stop;
   //判断对象是否是空占位符
    if (token == (void*)EMPTY_POOL_PLACEHOLDER) {
        //如果当是空占位符
        // Popping the top-level placeholder pool.
        //获取当前页
        page = hotPage();
        if (!page) {
            // Pool was never used. Clear the placeholder.
            //如果当前页不存在,则清除空占位符
            return setHotPage(nil);
        }
        // Pool was used. Pop its contents normally.
        // Pool pages remain allocated for re-use as usual.
        //如果当前页存在,则将当前页设置为coldPage,token设置为coldPage的开始位置
        page = coldPage();
        token = page->begin();
    } else {
        //获取token所在的页
        page = pageForPointer(token);
    }
    
    stop = (id *)token;
    //判断最后一个位置,是否是哨兵
    if (*stop != POOL_BOUNDARY) {
        //最后一个位置不是哨兵,即最后一个位置是一个对象
        if (stop == page->begin()  &&  !page->parent) {
            //如果是第一个位置,且没有父节点,什么也不做
            // Start of coldest page may correctly not be POOL_BOUNDARY:
            // 1. top-level pool is popped, leaving the cold page in place
            // 2. an object is autoreleased with no pool
        } else {
            //如果是第一个位置,且有父节点,则出现了混乱
            // Error. For bincompat purposes this is not 
            // fatal in executables built with old SDKs.
            return badPop(token);
        }
    }

    if (slowpath(PrintPoolHiwat || DebugPoolAllocation || DebugMissingPools)) {
        return popPageDebug(token, page, stop);
    }
    //出栈页
    return popPage<false>(token, page, stop);
}

进入popPage源码,其中传入的allowDebug为false,则通过releaseUntil出栈当前页stop位置之前的所有对象,即向栈中的对象发送release消息,直到遇到传入的哨兵对象

//出栈页面
template<bool allowDebug>
    static void
    popPage(void *token, AutoreleasePoolPage *page, id *stop)
{
    if (allowDebug && PrintPoolHiwat) printHiwat();
    //出栈当前操作页面对象
    page->releaseUntil(stop);

    // memory: delete empty children 删除空子项
    if (allowDebug && DebugPoolAllocation  &&  page->empty()) {
        // special case: delete everything during page-per-pool debugging
        //调试期间删除每个特殊情况下的所有池
        //获取当前页面的父节点
        AutoreleasePoolPage *parent = page->parent;
        //将当前页面杀掉
        page->kill();
        //设置操作页面为父节点页面
        setHotPage(parent);
    }
    else if (allowDebug && DebugMissingPools  &&  page->empty()  &&  !page->parent) {
        // special case: delete everything for pop(top)
        // when debugging missing autorelease pools
        //特殊情况:调试丢失的自动释放池时删除pop(top)的所有内容
        page->kill();
        setHotPage(nil);
    }
    else if (page->child) {
        // hysteresis: keep one empty child if page is more than half full 如果页面已满一半以上,则保留一个空子级
        if (page->lessThanHalfFull()) {
            page->child->kill();
        }
        else if (page->child->child) {
            page->child->child->kill();
        }
    }
}

进入releaseUntil实现,主要是通过循环遍历,判断对象是否等于stop,其目的是释放stop之前的所有的对象

  • 首先通过获取page的next释放对象(即page的最后一个对象),并对next进行递减,获取上一个对象
  • 判断是否是哨兵对象,如果不是则自动调用objc_release释放
//释放到stop位置之前的所有对象
void releaseUntil(id *stop) 
{
    // Not recursive: we don't want to blow out the stack  不是递归的:我们不想破坏堆栈
    // if a thread accumulates a stupendous amount of garbage
    //判断下一个对象是否等于stop,如果不等于,则进入while循环
    while (this->next != stop) {
        // Restart from hotPage() every time, in case -release 
        // autoreleased more objects 每次从hotPage()重新启动,以防-release自动释放更多对象
        //获取当前操作页面,即hot页面
        AutoreleasePoolPage *page = hotPage();

        // fixme I think this `while` can be `if`, but I can't prove it
        //如果当前页是空的
        while (page->empty()) {
            //将page赋值为父节点页
            page = page->parent;
            //并设置当前页为父节点页
            setHotPage(page);
        }

        page->unprotect();
        //next进行--操作,即出栈
        id obj = *--page->next;
        //将页索引位置置为SCRIBBLE,表示已经被释放
        memset((void*)page->next, SCRIBBLE, sizeof(*page->next));
        page->protect();

        if (obj != POOL_BOUNDARY) {
            //释放
            objc_release(obj);
        }
    }
    //设置当前页
    setHotPage(this);

#if DEBUG
    // we expect any children to be completely empty
    for (AutoreleasePoolPage *page = child; page; page = page->child) {
        ASSERT(page->empty());
    }
#endif
}

进入kill实现,主要是销毁当前页,将当前页赋值为父节点页,并将父节点页的child对象指针置为nil

//销毁
void kill() 
{
    // Not recursive: we don't want to blow out the stack 
    // if a thread accumulates a stupendous amount of garbage
    AutoreleasePoolPage *page = this;
    //获取最后一个页
    while (page->child) page = page->child;

    AutoreleasePoolPage *deathptr;
    do {
        deathptr = page;
        //子节点 变成 父节点
        page = page->parent;
        if (page) {
            page->unprotect();
            //子节点为nil
            page->child = nil;
            page->protect();
        }
        delete deathptr;
    } while (deathptr != this);
}

总结

通过上面的分析,针对自动释放池的push和pop,总结如下:

在自动释放池的压栈(即push)操作中

  • 当没有pool,即只有空占位符(存储在tls中)时,则创建页,压栈哨兵对象
  • 在页中压栈普通对象主要是通过next指针递增进行的,
  • 当页满了时,需要设置页的child对象为新建页

在自动释放池的出栈(即pop)操作中

  • 在页中出栈普通对象主要是通过next指针递减进行的,
  • 当页空了时,需要赋值页的parent对象为当前页

autorelease + objc_autoreleasePoolPush 流程图示.png