基于Linux的tty架构及UART驱动详解

783 阅读27分钟

一、模块硬件学习

1.1. Uart介绍

通用异步收发传输器(Universal Asynchronous Receiver/Transmitter),通常称为UART,是一种异步收发传输器,是电脑硬件的一部分。它将要传输的资料在串行通信与并行通信之间加以转换。作为把并行输入信号转成串行输出信号的芯片,UART 通常被集成于其他通讯接口的连上。

UART 是一种通用串行数据总线,用于异步通信。该总线双向通信,可以实现全双工传输和接收。在嵌入式设备中,UART 用于主机与辅助设备通信,如汽车音与外接AP 之间的通信,与PC 机通信包括与监控调试器和其它器件,如EEPOM通信。

1.1.1. 通信协议

UART作为异步串口通信协议的一种,工作原理是将传输数据的每个字符一位接一位地传输。 其中各位的意义如下:

  • 起始位:先发出一个逻辑”0”的信号,表示传输字符的开始。

  • 数据位:紧接着起始位之后。数据位的个数可以是5、6、7、8等,构成一个字符。通常采用ASCII码。从最低位开始传送,靠时钟定位。

  • 奇偶校验位:数据位加上这一位后,使得“1”的位数应为偶数(偶校验)或奇数(奇校验),以此来校验数据传送的正确性 。

  • 停止位:它是一个字符数据的结束标志。可以是1位、1.5位、2位的高电平。

由于数据是在传输线上定时的,并且每一个设备有其自己的时钟,很可能在通信中两台设备间出现了小小的不同步。 因此停止位不仅仅是表示传输的结束,并且提供计算机校正时钟同步的机会。适用于停止位的位数越多,不同时钟同步的容忍程度越大,但是数据传输率同时也越慢。

  • 空闲位:处于逻辑“1”状态,表示当前线路上没有数据传送。

Uart传输数据如图2-1所示:

1.1.2. 波特率

波特率是衡量资料传送速率的指标。表示每秒钟传送的符号数(symbol)。一个符号代表的信息量(比特数)与符号的阶数有关。例如传输使用256阶符号,每8bit代表一个符号,数据传送速率为120字符/秒,则波特率就是120 baud,比特率是120*8=960bit/s。这两者的概念很容易搞错。

UART 的接收和发送是按照相同的波特率进行收发的。波特率发生器产生的时钟频率不是波特率时钟频率,而是波特率时钟频率的16倍,目的是为在接收时进行精确的采样,以提取出异步的串行数据。根据给定的晶振时钟和要求的波特率,可以算出波特率分频计数值。

1.1.3. 工作原理

发送数据过程:空闲状态,线路处于高电位;当收到发送数据指令后,拉低线路一个数据位的时间T,接着数据位按低位到高位依次发送,数据发送完毕后,接着发送奇偶检验位和停止位(停止位为高电位),一帧数据发送结束。

接收数据过程: 空闲状态,线路处于高电位;当检测到线路的下降沿(线路电位由高电位变为低电位)时说明线路有数据传输,按照约定的波特率从低位到高位接收数据,数据接收完毕后,接着接收并比较奇偶检验位是否正确,如果正确则通知则通知后续设备准备接收数据或存入缓存。

由于UART是异步传输,没有传输同步时钟。为了能保证数据传输的正确性,UART采用16倍数据波特率的时钟进行采样。每个数据有16个时钟采样,取中间的采样值,以保证采样不会滑码或误码。一般UART一帧的数据位为8,这样即使每一个数据有一个时钟的误差,接收端也能正确地采样到数据。

UART的接收数据时序为:当检测到数据下降沿时,表明线路上有数据进行传输,这时计数器CNT开始计数,当计数器,当计数器为8时,采样的值为“0”表示开始位;当计数器为24=16

1+8时,采样的值为bit0数据;当计数器的值为40=16

2+8时,采样的值为bit1数据;依次类推,进行后面6个数据的采样。如果需要进行奇偶校验位,则当计数器的值为152=16

9+8时,采样的值为奇偶位;当计数器的值为168=16

10+8时,采样的值为“1”表示停止位,一帧数据收发完成。

1.1.4. RS232与RS485

UART:通常说的UART指的是一种串行通信协议,规定了数据帧格式,波特率等。 RS232和RS485:是两种不同的电气协议,也就是说,是对电气特性以及物理特性的规定,作用于数据的传输通路上,它并不含对数据的处理方式。对应的物理器件有RS232或者RS485驱动芯片,将CPU经过UART传送过来的电压信号驱动成RS232或者RS485电平逻辑。

RS232使用3-15V有效电平,而UART,因为对电气特性没有规定,所以直接使用CPU使用的电平,即TTL电平(在0-3.3V之间)。

更具体的,电气的特性也决定了线路的连接方式,比如RS232,规定用电平表示数据,因此线路就是单线路的,两根线能达到全双工的目的;RS485使用差分电平表示数据,因此必须用两根线才能达到传输数据的基本要求,要实现全双工,必须使用4根线。

RS232和RS485的区别 (1)抗干扰性

  • RS485 接口是采用平衡驱动器和差分接收器的组合,具有抑制共模干扰的能力,抗噪声干扰性强。

  • RS232接口使用一根信号线和一根信号返回线而构成供地的传输形式,这种共地传输容易产生共模干扰,所以抗噪声干扰性弱。 (2)传输距离

  • RS485 接口的最大传输距离标准值为1200 米(9600bps 时),实际上可达3000米。

  • RS232 传输距离有限,最大传输距离标准值为50米,实际上也只能用15米左右。 (3)通信能力

  • RS485接口在总线上最多可以连接128个收发器,即具有多站能力,而这样的用户可以利用单一的RS485接口方便的建立起设备网络。

  • RS232只允许一对一通信。 (4)传输速率

  • RS232传输速率较低,在异步传输时,波特率为20Kbps.

  • RS485的数据最高传输速率为10Mbps. (5) 信号线

  • RS485全双工:uart-tx 1根线,变成 RS485- A/B 2根线;uart-rx 1根线,变成 RS485- x/y 2根线,

  • RS485半双工: 将全双工的 A/B; X/Y 合并起来,分时复用。

  • RS232只允许一对一通信 (6)电气电平值

  • 逻辑“1”以两线间的电压差为+(2-6)V表示;逻辑“0”以两线间的电压差为-(2-6)V表示。

  • 在RS232中任何一条信号的电压均为负逻辑关系。即:逻辑“1”-5-15V;逻辑“0”,+5~+15V,噪声容限为2V。即要求接收器能识别低至+3V的信号作为逻辑“0”,高到-3V的信号的信号作为逻辑“1”。

  • RS232接口的信号电平值较高,易损坏接口电路的芯片,又因为与TTL电平不兼容故使用电平转换电路方能与TTL电路连接。

  • RS485接口信号电平比RS232降低了,就不易损坏接口电路的芯片,且该电平与TTL电平兼容,方便与TTL电路连接。

1.1.5. 流控

数据在两个串口传输时,常常会出现丢失数据的现象,或者两台计算机的处理速度不同,如台式机与单片机之间的通讯,接收端数据缓冲区以满,此时继续发送的数据就会丢失,流控制能解决这个问题,当接收端数据处理不过来时,就发出“不再接收”的信号,发送端就停止发送,直到收到“可以继续发送”的信号再发送数据。

因此流控制可以控制数据传输的进程,防止数据丢失。PC机中常用的两种流控为:硬件流控(包括RTS/CTS、DTR/CTS等)和软件流控制XON/XOFF(继续/停止)。

1.1.5.1. 硬件流控

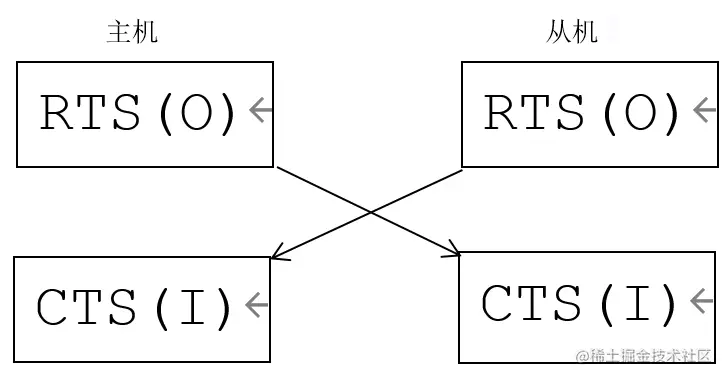
硬件流控制常用的有RTS/CTS流控制和DTR/DSR流控制两种。 DTR–数据终端就绪(Data Terminal Ready) 低有效,当为低时,表示本设备自身准备就绪。此信号输出对端设备,使用对端设备决定能否与本设备通信。 DSR-数据装置就绪(Data Set Ready) 低有效,此信号由本设备相连接的对端设备提供,当为低时,本设备才能与设备端进行通信。 RTS - 请求发送(数据)(Request To Send) 低有效,此信号由本设备在需要发送数据给对端设备时设置。当为低时,表示本设备有数据需要向对端设备发送。对端设备能否接收到本方的发送数据,则通过CTS信号来应答。 CTS - 接收发送(请求)(Clear To Send) 低有效,对端设备能否接收本方所发送的数据,由CTS决定。若CTS为低,则表示对端的以准备好,可以接收本端发送数据。

以RTS/CTS流控制分析,分析主机发送/接收流程:

物理连接

主机的RTS(输出信号),连接到从机的CTS(输入信号)。 主机是CTS(输入信号),连接到从机的RTS(输入信号)。

  • 1.主机的发送过程: 主机查询主机的CTS脚信号,此信号连接到从机的RTS信号,受从机控制。如果主机CTS信号有效(为低),表示从机的接收FIFO未满,从机可以接收,此时主机可以向从机发送数据,并且在发送过程中要一直查询CTS信号是否为有效状态。主机查询到CTS无效时,则中止发送。 主机的CTS信号什么时候会无效呢? 从机在接收到主机发送的数据时,从机的接收模块的FIFO如果满了,则会使从机RTS无效,也即主机的CTS信号无效。主机查询到CTS无效时,主机发送中止。

  • 2.主机接收模式: 如果主机接收FIFO未满,那么使主机RTS信号有效(为低),即从机的CTS信号有效。此时如果从机要发送,发送前会查询从机的CTS信号,如果有效,则开始发送。并且在发送过程中要一直查询从机CTS信号的有效状态,如果无效则终止发送。是否有效由主机的RTS信号决定。如果主机FIFO满了,则使主机的RTS信号无效,也即从机CTS信号无效,主机接收中止。

1.1.5.2. 软件流控

由于电缆的限制,在普通的控制通讯中一般不采用硬件流控制,而是使用软件流控制。一般通过XON/XOFF来实现软件流控制。常用方法是:当接收端的输入缓冲区内数据量超过设定的高位时,就向数据发送端发送XOFF字符后就立即停止发送数据;当接收端的输入缓冲区内数据量低于设定的低位时,就向数据发送端发送XON字符(十进制的17或Control-Q),发送端收到XON字符后就立即开始发送数据。一般可从设备配套源程序中找到发送端收到XON字符后就立即发送数据。一般可以从设备配套源程序中找到发送的是什么字节。

应注意,若传输的是二进制的数据,标志字符也可能在数据流中出现而引起误操作,这是软件流控的缺陷,而硬件流控不会出现这样的问题。

二、Linux serial框架

在Linux系统中,终端是一种字符型设备,它有多种类型,通常使用tty(Teletype)来简称各种类型的终端设备。对于嵌入式系统而言,最普遍采用的是Uart(Universal Asynchronous Receiver/Transmitter),串行端口,日常生活中简称端口

2.1. TTY驱动程序框架

2.1.1. TTY概念

2.1.1.1. 串口终端(/dev/ttyS*)

串口终端是使用计算机串口连接的终端设备。Linux把每个串行端口都看做是一个字符设备。这些串行端口所对应的设备名称是/dev/ttySAC*;

2.1.1.2. 控制台终端(/dev/console)

在Linux系统中,计算机的输出设备通常被称为控制台终端,这里特指printk信息输出到设备。/dev/console是一个虚拟的设备,它需要映射到真正的tty上,比如通过内核启动参数“console=ttySCA0”就把console映射到了串口0

2.1.1.3. 虚拟终端(/dev/tty*)

当用户登录时,使用的是虚拟终端。使用Ctcl+Alt[F1 - F6]组合键时,我们就可以切换到tty1、tty2、tty3等上面去。tty*就称为虚拟终端,而tty0则是当前所使用虚拟终端的一个别名。

2.1.2. TTY架构分析

整个 tty架构大概的样子如图3.1所示,简单来分的话可以说成两层,一层是下层我们的串口驱动层,它直接与硬件相接触,我们需要填充一个 struct uart_ops 的结构体,另一层是上层 tty 层,包括 tty 核心以及线路规程,它们各自都有一个 Ops 结构,用户空通过间是 tty 注册的字符设备节点来访问。

图3.1tty架构图

图3.1tty架构图

如图3.2所示,tty设备发送数据的流程为:tty核心从一个用户获取将要发送给一个tty设备的数据,tty核心将数据传递给tty线路规程驱动,接着数据被传到tty驱动,tty驱动将数据转换为可以发给硬件的格式。

接收数据的流程为:从tty硬件接收到的数据向上交给tty驱动,接着进入tty线路规程驱动,再进入tty核心,在这里它被一个用户获取。

图3.2 tty设备发送、接收数据流程

图3.2 tty设备发送、接收数据流程

2.2. 关键数据结构

2.2.1. Struct uart_driver

uart_driver 包含了串口设备名,串口驱动名,主次设备号,串口控制台(可选))等信息,还封装了tty_driver (底层串口驱动无需关心tty_driver)

struct uart_driver {
        struct module    *owner; /*拥有该uart_driver的模块,一般为THIS_MODULE*/
        const char        *driver_name; /*驱动串口名,串口设备名以驱动名为基础*/
        const char        *dev_name; /*串口设备名*/
        int                 major; /*主设备号*/
        int                 minor; /*次设备号*/
        int                 nr; /*该uart_driver支持的串口数*/
        struct console    *cons; /*其对应的console,若该uart_driver支持serial console,
*否则为NULL*/
/*
* these are private; the low level driver should not
* touch these; they should be initialised to NULL
*/
struct uart_state *state; /*下层,窗口驱动层*/
struct tty_driver  *tty_driver; /*tty相关*/

2.2.2. struct console

实现控制台打印功能必须要注册的结构体

struct console {
      char name[16];
      void(*write)(struct console *,const char *, unsigined);
      int (*read)(struct console *, char *, unsigned);
      struct tty_driver *(struct console *,int*);
      void (*unblank)(void);
      int  (*setup)(struct console *, char *);
      int  (*early_setup)(void);
      short  flags;
      short  index; /*用来指定该console使用哪一个uart port (对应的uart_port中的line),如果为-1,kernel会自动选择第一个uart port*/
      int   cflag;
      void  *data;
      struct   console *next;
};

2.2.3. struct uart_state

每一个uart端口对应着一个uart_state,该结构体将uart_port与对应的circ_buf联系起来。uart_state有两个成员在底层串口驱动会用到:xmit和port。用户空间程序通过串口发送数据时,上层驱动将用户数据保存在xmit;而串口发送中断处理函数就是通过xmit获取到用户数据并将它们发送出去。串口接收中断处理函数需要通过port将接收到的数据传递给线路规程层。

struct uart_state {
       struct  tty_port  port;
       
       enum uart_pm_state   pm_state;
       struct circ_buf     xmit;
       
       struct uart_port     *uart_port; /*对应于一个串口设备*/
};

2.2.4. struct uart_port

uart_port用于描述串口端口的I/O端口或I/O内存地址、FIFO大小、端口类型、串口时钟等信息。实际上,一个uart_port实现对应一个串口设备。

struct uart_port {
        spinlock_t              lock;                   /* port lock */
        unsigned long           iobase;                 /* in/out[bwl] */
        unsigned char __iomem   *membase;               /* read/write[bwl] */
        unsigned int            (*serial_in)(struct uart_port *, int);
        void                    (*serial_out)(struct uart_port *, int, int);
        void                    (*set_termios)(struct uart_port *,
                                               struct ktermios *new,
                                               struct ktermios *old);
        int                     (*handle_irq)(struct uart_port *);
        void                    (*pm)(struct uart_port *, unsigned int state,
                                      unsigned int old);
        void                    (*handle_break)(struct uart_port *);
        unsigned int            irq;                    /* irq number */
        unsigned long           irqflags;               /* irq flags  */
        unsigned int            uartclk;                /* base uart clock */
        unsigned int            fifosize;               /* tx fifo size */
        unsigned char           x_char;                 /* xon/xoff char */
        unsigned char           regshift;               /* reg offset shift */
        unsigned char           iotype;                 /* io access style */
        unsigned char           unused1;

#define UPIO_PORT               (0)
#define UPIO_HUB6               (1)
#define UPIO_MEM                (2)
#define UPIO_MEM32              (3)
#define UPIO_AU                 (4)                     /* Au1x00 and RT288x type IO */
#define UPIO_TSI                (5)                     /* Tsi108/109 type IO */

        unsigned int            read_status_mask;       /* driver specific */
        unsigned int            ignore_status_mask;     /* driver specific */
        struct uart_state       *state;                 /* pointer to parent state */
        struct uart_icount      icount;                 /* statistics */

        struct console          *cons;                  /* struct console, if any */
#if defined(CONFIG_SERIAL_CORE_CONSOLE) || defined(SUPPORT_SYSRQ)
        unsigned long           sysrq;                  /* sysrq timeout */
#endif

        upf_t                   flags;

#define UPF_FOURPORT            ((__force upf_t) (1 << 1))
#define UPF_SAK                 ((__force upf_t) (1 << 2))
#define UPF_SPD_MASK            ((__force upf_t) (0x1030))
#define UPF_SPD_HI              ((__force upf_t) (0x0010))
#define UPF_SPD_VHI             ((__force upf_t) (0x0020))
#define UPF_SPD_CUST            ((__force upf_t) (0x0030))
#define UPF_SPD_SHI             ((__force upf_t) (0x1000))
#define UPF_SPD_WARP            ((__force upf_t) (0x1010))
#define UPF_SKIP_TEST           ((__force upf_t) (1 << 6))
#define UPF_AUTO_IRQ            ((__force upf_t) (1 << 7))
#define UPF_HARDPPS_CD          ((__force upf_t) (1 << 11))
#define UPF_LOW_LATENCY         ((__force upf_t) (1 << 13))
#define UPF_BUGGY_UART          ((__force upf_t) (1 << 14))
#define UPF_NO_TXEN_TEST        ((__force upf_t) (1 << 15))
#define UPF_MAGIC_MULTIPLIER    ((__force upf_t) (1 << 16))
/* Port has hardware-assisted h/w flow control (iow, auto-RTS *not* auto-CTS) */
#define UPF_HARD_FLOW           ((__force upf_t) (1 << 21))
/* Port has hardware-assisted s/w flow control */
#define UPF_SOFT_FLOW           ((__force upf_t) (1 << 22))
#define UPF_CONS_FLOW           ((__force upf_t) (1 << 23))
#define UPF_SHARE_IRQ           ((__force upf_t) (1 << 24))
#define UPF_EXAR_EFR            ((__force upf_t) (1 << 25))
#define UPF_BUG_THRE            ((__force upf_t) (1 << 26))
/* The exact UART type is known and should not be probed.  */
#define UPF_FIXED_TYPE          ((__force upf_t) (1 << 27))
#define UPF_BOOT_AUTOCONF       ((__force upf_t) (1 << 28))
#define UPF_FIXED_PORT          ((__force upf_t) (1 << 29))
#define UPF_DEAD                ((__force upf_t) (1 << 30))
#define UPF_IOREMAP             ((__force upf_t) (1 << 31))

#define UPF_CHANGE_MASK         ((__force upf_t) (0x17fff))
#define UPF_USR_MASK            ((__force upf_t) (UPF_SPD_MASK|UPF_LOW_LATENCY))

        unsigned int            mctrl;                  /* current modem ctrl settings */
        unsigned int            timeout;                /* character-based timeout */
        unsigned int            type;                   /* port type */
        const struct uart_ops   *ops;
        unsigned int            custom_divisor;
        unsigned int            line;                   /* port index */
        resource_size_t         mapbase;                /* for ioremap */
        struct device           *dev;                   /* parent device */
        unsigned char           hub6;                   /* this should be in the 8250 driver */
        unsigned char           suspended;
        unsigned char           irq_wake;
        unsigned char           unused[2];
        void                    *private_data;          /* generic platform data pointer */
};

2.2.5. struct uart_ops

struct uart_ops涵盖了驱动可对串口的所有操作

 struct uart_ops {
        unsigned int    (*tx_empty)(struct uart_port *);
        void            (*set_mctrl)(struct uart_port *, unsigned int mctrl);
        unsigned int    (*get_mctrl)(struct uart_port *);
        void            (*stop_tx)(struct uart_port *);
        void            (*start_tx)(struct uart_port *);
        void            (*throttle)(struct uart_port *);
        void            (*unthrottle)(struct uart_port *);
        void            (*send_xchar)(struct uart_port *, char ch);
        void            (*stop_rx)(struct uart_port *);
        void            (*enable_ms)(struct uart_port *);
        void            (*break_ctl)(struct uart_port *, int ctl);
        int             (*startup)(struct uart_port *);
        void            (*shutdown)(struct uart_port *);
        void            (*flush_buffer)(struct uart_port *);
        void            (*set_termios)(struct uart_port *, struct ktermios *new,
                                       struct ktermios *old);
        void            (*set_ldisc)(struct uart_port *, int new);
        void            (*pm)(struct uart_port *, unsigned int state,
                              unsigned int oldstate);
        int             (*set_wake)(struct uart_port *, unsigned int state);

        /*
         * Return a string describing the type of the port
         */
        const char      *(*type)(struct uart_port *);

        /*
         * Release IO and memory resources used by the port.
         * This includes iounmap if necessary.
         */
        void            (*release_port)(struct uart_port *);

        /*
         * Request IO and memory resources used by the port.
         * This includes iomapping the port if necessary.
         */
        int             (*request_port)(struct uart_port *);
        void            (*config_port)(struct uart_port *, int);
        int             (*verify_port)(struct uart_port *, struct serial_struct *);
        int             (*ioctl)(struct uart_port *, unsigned int, unsigned long);
#ifdef CONFIG_CONSOLE_POLL
        int             (*poll_init)(struct uart_port *);
        void            (*poll_put_char)(struct uart_port *, unsigned char);
        int             (*poll_get_char)(struct uart_port *);
#endif
};

2.3. 关键流程

2.3.1. 注册流程

2.3.1.1. 注册uart_driver

此接口在uart driver中调用,用来注册uart_driver到kernel中,调用阶段在uart driver的初始阶段,例如:module_init(), uart_driver的注册流程图

图3.3uart driver注册流程

图3.3uart driver注册流程

注册过程主要做了以下操作:

  • 1、根据driver支持的最大设备数,申请n个uart_state空间,每一个uart_state都有一个uart_port。

  • 2、分配一个tty_driver,并将uart_driver->tty_driver指向它。

  • 3、对tty_driver进行设置,其中包括默认波特率、检验方式等,还有一个重要的ops,结构体tty_operation的注册,它是tty核心与串口驱动通信的接口。

  • 4、初始化每一个uart_state的tty_port;

  • 5、注册tty_driver。 注册uart_driver实际上是注册tty_driver,与用户空间打交道的工作完全交给tty_driver,这一部分是内核实现好的不需要修改

2.3.1.2. 添加uart_port

此接口用于注册一个uart port 到uart driver上,通过注册,uart driver就可以访问对应的uart port,进行数据收发。该接口在uart driver中的probe函数调用,必须保证晚于uart_register_drver的注册过程。

uart driver在调用接口前,要手动设置uart_port的操作uart_ops,使得通过调用uart_add_one_port接口后驱动完成硬件的操作接口注册。uart添加port流程如图3-4所示:

图3-4 uart添加port流程图

图3-4 uart添加port流程图

2.4. 数据收发流程

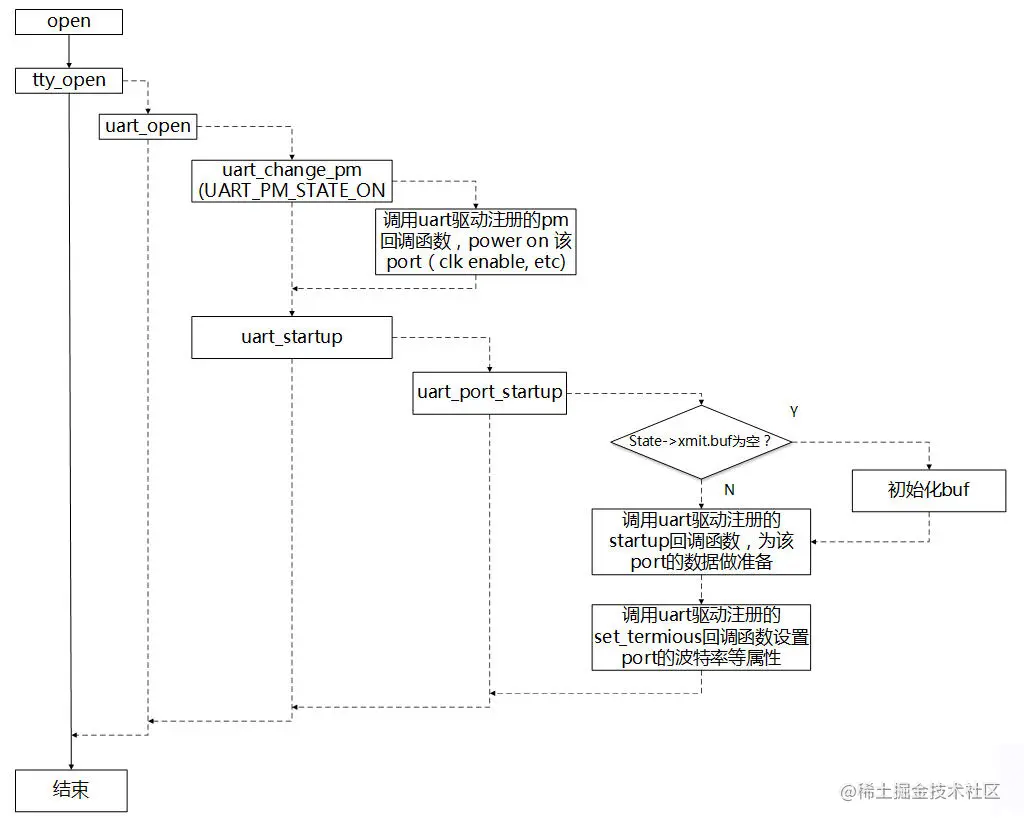
2.4.1. 打开设备(open操作)

open设备的大体流程如图3-5所示:

图3-5 open设备流程

图3-5 open设备流程

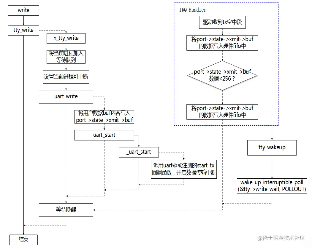
2.4.2. 数据发送流程(write操作)

发送数据大体流程如图3-6所示:

图3-6 发送数据流程

图3-6 发送数据流程

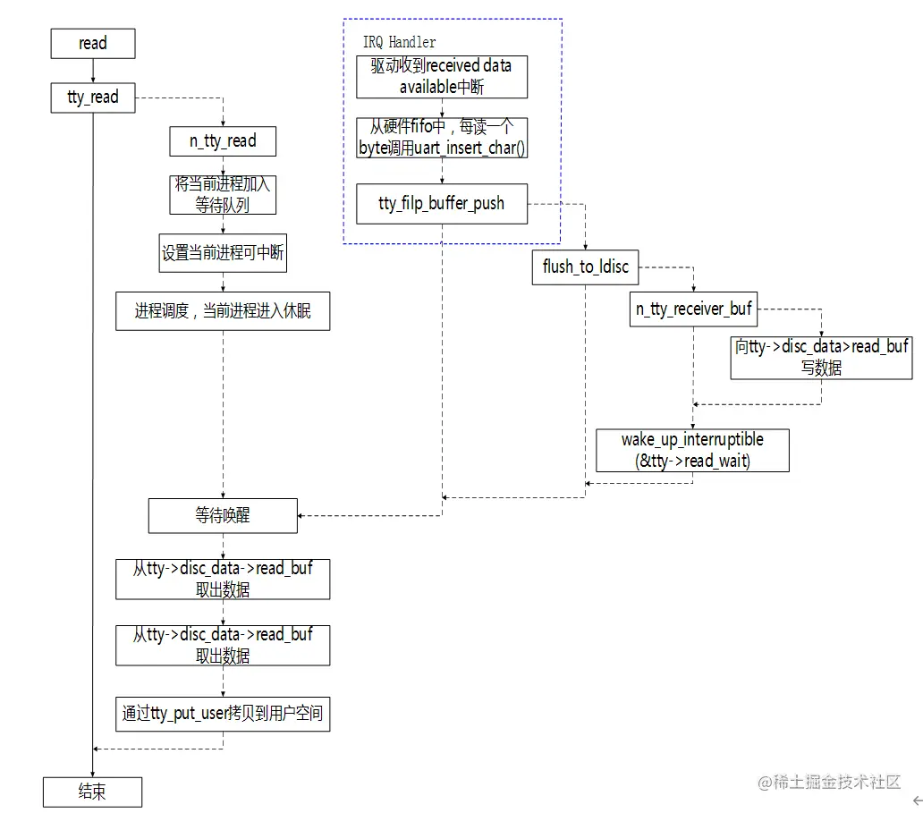
2.4.3. 数据接收流程(read操作)

接收数据的大体流程如图3-7所示:

图3-7数据接收流程

图3-7数据接收流程

2.4.4. 关闭设备(close操作)

close设备的大体流程如图3-8所示:

图3-8 close设备流程

图3-8 close设备流程

2.4.5. 注销流程

2.4.5.1. 移除uart_port

此接口用于从uart driver上注销一个uart port,该接口在uart driver中的remove函数中调用。uart移除port的流程如图3-9所示:

图3.9 uart移除port流程图

图3.9 uart移除port流程图

2.4.5.2. 注销uart_driver

此接口在uart driver中调用,用来从kernel中注销uart_driver,调用阶段在uart driver的退出阶段,例如:module_exit(),uart driver的注销流程如图3.10所示

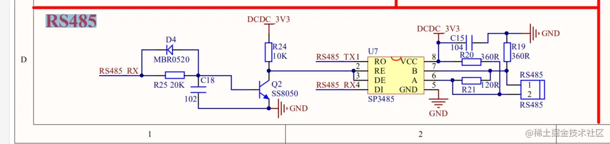
2.5. 使用rs485通信

2.5.1. rs485和rs232的区别

uart(TTL-3.3V)/rs232(工业级 +-12V)是电压驱动,rs485是电流驱动(能传输更远的距离) rS232用电平表示数据,使用2根线可实现全双工,rs485用差分电平表示数据,因此必须用4根线实现全双工rs485;

全双工:uart-tx 1根线变成rs485-A/B 2根线;uart-rx 1根线变成rs485- X/Y两根线;

rs485半双工: 将全双工的A/B和X/Y合并起来分时复用; rs485-de/re是给转换器的一个控制信号,对我们芯片来说,都是输出;

2.5.2. rs485调试方法:

首先保证uart模块和相关gpio,电压转换芯片工作正常:

  • a,保证uart tx/rx功能正常。

  • b,用gpio-output来控制 de/re 相关的2个gpio,观察 de/re的gpio输出low/high是否正常

  • c,在b的基础上,单独调试 rs485-tx/rs485-rx,单端调试是否pass.

模式1 2-gpio-normal-uart-rs485-halfduplex (2个gpio独立控制de/re, enable就是将相关gpio设置到active电平;不用uart控制器的rs485模式;uart控制器处于normal模式)

  • a, 默认re-en, de-dis,默认rs485-rx

  • b, 当要发送的时候,re-dis, de-enable, 然后uart-tx.

  • c, tx完成之后,de-dis; re-en,进入默认的rs485-rx模式。

模式2 1-gpio-normal-uart-rs485-halfduplex 这个模式的前提条件,外设器件的 de/re必须是相反极性的,比如de是高电平有效,re是低电平有效,则可以用一个gpio,来控制 de/re,此时de/re一定是互斥的。 (1个gpio控制de/re, enable就是将相关gpio设置到active电平;不用uart控制器的rs485模式;uart控制器处于normal模式)

  • a, re-en,进入rs485-rx模式 (re 通常是低电平有效,这一步就是 设置 re对应的gpio为低电平)

  • b, 当要发送的时候,设置gpio:re-disable, de-enable, 然后uart-tx.(re 通常是低电平有效,这一步就是 设置 re对应的gpio为高电平)

  • c, tx完成之后,de-disable; re-enable,进入默认的rs485-rx模式。(re 通常是低电平有效,这一步就是 设置 re对应的gpio为低电平)

模式3 rs485-software-halfduplex(de/re 独立输出) (使能uart控制器的rs485模式; 通过uart模块内部reg来控制 de/re 信号)

  • a,使能uart控制器的 rs485模式,并按照电压转换芯片的特性,设置de/re polarity

  • b, 设置rs485的模式为 sw-half-duplex, 设置 de-timing寄存器; 设置 de/re turnaround 寄存器。

  • c, 默认为rs485-rx模式,设置 de-dis/re-en

  • d, 当要tx的时候,设置 de-en/re-dis

  • e, 发送完成,设置 de-dis/re-en

模式4 rs485-hardware-halfduplex(de/re 独立输出) 基本配置同模式3,但是设置 rs485模式为 hardware-halfduplex模式

  • a, 只要设置 de-en/rx-en 都为1,然后就不用管了,硬件实现半双工切换。

模式5: 使用纯硬件的办法实现RS485半双工功能,电路如图所示:

接收: 默认没有数据时,UART_TX为高电平,三极管导通,485芯片RE低电平使能,RO接收数据使能,此时从485AB口收到什么数据就会通过RO通道传到MCU,完成数据接收过程。 发送: 当发送数据时,UART_TX会有一个下拉的电平,表示开始发送数据,此时三极管截止,DE为高电平发送使能。当发送数据‘0’时,由于DI口连接地,此时数据‘0’就会传输到AB口 A-B<0,传输‘0’,完成了低电平的传输。当发送‘1’时,此时三极管导通,按理说RO使能,此时由于还处在发送数据中,这种状态下485处于高阻态,此时的状态通过A上拉B下拉电阻决定,此时A-B>0传输‘1’,完成高电平的传输。

3. 模块详细设计

3.1. 关键函数接口

3.1.1. uart_register_driver

/*功能:  uart_register_driver用于串口驱动uart_driver注册到内核(串口核心层)中,通常在模块初始化函数调用该函数。
 *参数:drv:要注册的uart_driver
 *返回值:成功,返回0;否则返回错误码
 */
int uart_register_driver(struct uart_driver *drv)

3.1.2. uart_unregister_driver

/*功能:uart_unregister 用于注销我们已注册的uart_driver,通常在模块卸载函数调用该函数,
 *参数 : drv:要注销的uart_driver
 *返回值:成功返回0,否则返回错误码
 */
void uart_unregister_driver(struct uart_driver *drv)

3.1.3. uart_add_one_port

/*功能:uart_add_one_port用于为串口驱动添加一个串口端口,通常在探测到设备后(驱动的设备probe方法)调用该函数
 *参数:
 *     drv:串口驱动
 *     port:要添加的串口端口
 *返回值:成功,返回0;否则返回错误码
 */
int uart_add_one_port(struct uart_driver *drv,struct uart_port *port)

3.1.4. uart_remove_one_port

/*功能:uart_remove_one_port用于删除一个已经添加到串口驱动中的串口端口,通常在驱动卸载时调用该函数
 *参数:
 *     drv:串口驱动
 *     port:要删除的串口端口
 *返回值:成功,返回0;否则返回错误码
 */
int uart_remove_one_port(struct uart_driver *drv,struct uart_port *port)

3.1.5. uart_write_wakeup

/*功能:uart_write_wakeup唤醒上层因串口端口写数据而堵塞的进程,通常在串口发送中断处理函数中调用该函数
 *参数:
 *     port: 需要唤醒写堵塞进程的串口端口
 */
void uart_write_wakeup(struct uart_port *port)

3.1.6. uart_suspend_port

/*功能:uart_suspend_port用于挂起特定的串口端口
 *参数:
 *     drv:要挂起的串口端口锁所属的串口驱动
 *     port:要挂起的串口端口
 *返回值:成功返回0;否则返回错误码
 */
int uart_suspend_port(struct uart_driver *drv, struct uart_port *port)

3.1.7. uart_resume_port

/*功能:uart_resume_port用于恢复某一已挂起的串口
 *参数:
 *     drv:要恢复的串口端口所属的串口驱动
 *     port:要恢复的串口端口
 *返回值:成功返回0;否则返回错误码
 */
int uart_resume_port(struct uart_driver *drv, struct uart_port *port)

3.1.8. uart_get_baud_rate

/*功能:uart_get_baud_rate通过解码termios结构体来获取指定串口的波特率
 *参数:
 *     port:要获取波特率的串口端口
 *     termios:当前期望的termios配置(包括串口波特率)
 *     old:以前的termios配置,可以为NULL
 *     min:可以接受的最小波特率
 *     max:可以接受的最大波特率
 *     返回值:串口波特率
 */
unsigned int uart_get_baund_rate(struct uart_port *port, struct ktermios *termios, struct ktermios *old,unsigned int min, unsigned int max)

3.1.9. uart_get_divisor

/*功能:uart_get_divisor 用于计算某一波特率的串口时钟分频数(串口波特率除数)
 *参数:
 *     port:要计算分频数的串口端口
 *     baud:期望的波特率
 *返回值:串口时钟分频数
 */
unsigned int uart_get_divisor(struct uart_port *port, unsigned int baund)

3.1.10. uart_update_timeout

/*功能:uart_update_timeout用于更新(设置)串口FIFO超出时间
 *参数:
 *     port:要更新超时间的串口端口
 *     cfalg:termios结构体的cflag值
 *     baud:串口的波特率
 */
void uart_update_timeout(struct uart_port *port,unsigned int cflag, unsigned int baud)

3.1.11. uart_insert_char

/*功能:uart_insert_char用于向uart层插入一个字符
 *参数:
 *     port:要写信息的串口端口
 *     status:RX buffer状态
 *     overrun:在status中的overrun bit掩码
 *     ch:需要插入的字符
 *     flag:插入字符的flag:TTY_BREAK,TTY_PSRIYY, TTY_FRAME
 */
void uart_insert_char(struct uart_port *port, unsigned int status, unsigned int overrun,unsigned int ch, unsigned int flag)

3.1.12. uart_console_write

/*功能:uart_console_write用于向串口端口写一控制台信息
 *参数:
 *     port:要写信息的串口端口
 *     s:要写的信息
 *     count:信息的大小
 *     putchar:用于向串口端口写字符的函数,该函数有两个参数:串口端口和要写的字符
 */
Void uart_console_write(struct uart_port *port,const char *s, unsigned int count,viod(*putchar)(struct uart_port*, int))4.	模块使用说明

4.1. 串口编程

4.1.1. 串口控制函数

属性

说明

tcgetatrr

取属性(termios结构)

tcsetarr

设置属性(termios结构)

cfgetispeed

得到输入速度

cfsetispeed

得到输出速度

cfstospeed

设置输出速度

tcdrain

等待所有输出都被传输

tcflow

挂起传输或接收

tcflush

刷请未决输出和/或输入

tcsendbreak

送BREAK字符

tcgetpgrp

得到前台进程组ID

Tcsetpgrp

设置前台进程组ID

4.1.2. 串口配置流程

  • (1) 保持原先串口配置,使用tegetatrr(fd, &oldtio);

    struct termious newtio, oldtio; tegetattr(fd, &oldtio);

  • (2) 激活选项有CLOCAL和CREAD,用于本地连接和接收使用

    newtio.cflag |= CLOCAL|CREAD;

  • (3) 设置波特率

    newtio.c_cflag = B115200;

  • (4) 设置数据位,需使用掩码设置

    newtio.c_cflag &= ~CSIZE; Newtio.c_cflag |= CS8;

  • (5) 设置停止位,通过激活c_cflag中的CSTOP实现。若停止位为1,则清除CSTOPB,若停止位为2,则激活CSTOP

    newtio.c_cflag &= ~CSTOPB; /停止位设置为1/ Newtio.c_cflag |= CSTOPB; /*停止位设置为2 */

  • (6) 设置流控

    newtio.c_cfag |= CRTSCTS /*开启硬件流控 */ newtio.c_cfag |= (IXON | IXOFF | IXANY); /开启软件流控/

  • (7) 奇偶检验位设置,使用c_cflag和c_ifag. 设置奇校验

    newtio.c_cflag |= PARENB; newtio.c_cflag |= PARODD; newtio.c_iflag |= (INPCK | ISTRIP);

设置偶校验

newtio.c_iflag |= (INPCK | ISTRIP);
newtio.c_cflag |= PARENB;
newtio.c_cflag |= ~PARODD;
  • (8) 设置最少字符和等待时间,对于接收字符和等待时间没有什么特别的要求,可设置为0:

    newtio.c_cc[VTIME] = 0; newtio.c_cc[VMIN] = 0;

  • (9) 处理要写入的引用对象 tcflush函数刷清(抛弃)输入缓冲(终端程序已经接收到,但用户程序尚未读)或输出缓冲(用户程序已经写,但未发送)。

    int tcflash(int filedes, int quene) quene数应当是下列三个常数之一: *TCIFLUSH 刷清输入队列 *TCOFLUSH 刷清输出队列 *TCIOFLUSH 刷清输入、输出队列 例如: tcflush(fd, TCIFLUSH);

  • (10) 激活配置,在完成配置后,需要激活配置使其生效。使用tcsetattr()函数:

    int int tcsetarr(int filedes, const struct termios *termptr); opt 指定在什么时候新的终端属性才起作用, *TCSANOW:更改立即发生 *TCSADRAIN:发送了所有输出后更改才发生。若更改输出参数则应使用此选项 *TCSAFLUSH:发送了所有输出后更改才发生。更进一步,在更改发生时未读的 所有输入数据都被删除(刷清) 例如:tcsetatrr(fd, TCSANOW, &newtio); (int filedes, const struct termios *termptr);opt 指定在什么时候新的终端属性才起作用, *TCSANOW:更改立即发生 *TCSADRAIN:发送了所有输出后更改才发生。若更改输出参数则应使用此选项 *TCSAFLUSH:发送了所有输出后更改才发生。更进一步,在更改发生时未读的 所有输入数据都被删除(刷清)例如:tcsetatrr(fd, TCSANOW, &newtio);

4.1.3. 使用流程

  • (1)打开串口,例如"/dev/ttySLB0"

    fd = open("/dev/ttySLB0",O_RDWR | O_NOCTTY | O_NDELAY); O_NOCTTY:是为了告诉Linux这个程序不会成为这个端口上的“控制终端”。如果不这样做的话,所有的输入,比如键盘上过来的Ctrl+C中止信号等等,会影响到你的进程。 O_NDELAY:这个标志则是告诉Linux这个程序并不关心DCD信号线的状态,也就是不管串口是否有数据到来,都是非阻塞的,程序继续执行。

  • (2)恢复串口状态为阻塞状态,用于等待串口数据的读入,用fcntl函数:

    fcntl(fd,F_SETFL,0); //F_SETFL:设置文件flag为0,即默认,即阻塞状态

  • (3)接着测试打开的文件描述符是否应用一个终端设备,以进一步确认串口是否正确打开。

    isatty(STDIN_FILENO);

  • (4)读写串口

    串口的读写与普通文件一样,使用read,write函数 read(fd, buf ,8); write(fd,buff,8);

4.1.4. Demo

以下给出一个测温模块收取数据的例子

#include <sys/types.h>
#include <sys/stat.h>
#include <fcntl.h>
#include <termios.h>
#include <stdio.h>
#include <string.h>
#include <unistd.h>
#include <log/log.h>
#include <stdlib.h>

#define UART_DEVICE     "/dev/ttySLB1"

struct temp {
	float temp_max1;
	float temp_max2;
	float temp_max3;
	float temp_min;
	float temp_mean;
	float temp_enviromem;
	char temp_col[1536];
};

int main(void)
{
	int count, i, fd;
	struct termios oldtio, newtio;
	struct temp *temp;
	temp = (struct temp *)malloc(sizeof(struct temp));
	if (!temp) {
		printf("malloc failed\n");
		return -1;
	}

	char cmd_buf1[] = { 0xAA, 0x01, 0x04, 0x00, 0x06, 0x10, 0x05, 0x00, 0xBB};
	char cmd_buf2[] = { 0xAA, 0x01, 0x04, 0x00, 0x00, 0xA0, 0x00, 0x03, 0xBB};
	char cmd_buf3[] = { 0xAA, 0x01, 0x04, 0x00, 0x03, 0x10, 0x01, 0x00, 0xBB};
	char read_buf[2000];

	//-----------打开uart设备文件------------------
	fd = open(UART_DEVICE, O_RDWR | O_NOCTTY);
	if (fd < 0) {
		printf("Open %s failed\n", UART_DEVICE);
		return -1;
	} else {
		printf("Open %s successfully\n", UART_DEVICE);
	}

	//-----------设置操作参数-----------------------
	tcgetattr(fd, &oldtio);//获取当前操作模式参数
	memset(&newtio, 0, sizeof(newtio));

	//波特率=230400 数据位=8 使能数据接收
	newtio.c_cflag = B230400 | CS8 | CLOCAL | CREAD | CSTOPB;
	newtio.c_iflag = IGNPAR;

	tcflush(fd, TCIFLUSH);//清空输入缓冲区和输出缓冲区
	tcsetattr(fd, TCSANOW, &newtio);//设置新的操作参数

	//printf("input: %s, len = %d\n", cmd_buf, strlen(cmd_buf));
	//------------向urat发送数据-------------------

	for (i = 0; i < 9; i++)
		printf("%#X ", cmd_buf1[i]);

	count = write(fd, cmd_buf1, 9);
	if (count != 9) {
		printf("send failed\n");
		return -1;
	}

	usleep(500000);

	memset(read_buf, 0, sizeof(read_buf));
	count = read(fd, read_buf, sizeof(read_buf));
	if (count > 0) {
		for (i = 0; i < count; i++);
		temp->temp_max1 = read_buf[7] << 8 | read_buf[6];
		temp->temp_max2 = read_buf[9] << 8 | read_buf[8];
		temp->temp_max3 = read_buf[11] << 8 | read_buf[10];
		temp->temp_min  = read_buf[13] << 8 | read_buf[12];
		temp->temp_mean = read_buf[15] << 8 | read_buf[14];

		printf("temp->temp_max1 = %f\n", temp->temp_max1 * 0.01);
		printf("temp->temp_max2 = %f\n", temp->temp_max2 * 0.01);
		printf("temp->temp_max3 = %f\n", temp->temp_max3 * 0.01);
		printf("temp->temp_min  = %f\n", temp->temp_min  * 0.01);
		printf("temp->temp_mean = %f\n", temp->temp_mean * 0.01);
		

	} else {
		printf("read temp failed\n");
		return -1;
	}

	count = write(fd, cmd_buf3, 9);
	if (count != 9) {
		printf("send failed\n");
		return -1;
	}

	usleep(365);
	memset(read_buf, 0, sizeof(read_buf));
	count = read(fd, read_buf, sizeof(read_buf));
	if (count > 0) {
		for (i = 0; i < count; i++);
		temp->temp_enviromem = read_buf[7] << 8 | read_buf[6];

		printf("temp->temp_enviromem = %f\n", temp->temp_enviromem * 0.01);	
	} else {
		printf("read enviromem failed\n");
		return -1;
	}
		

	count = write(fd, cmd_buf2, 9);
	if (count != 9) {
		printf("send failed\n");
		return -1;
	}

	usleep(70000);
	memset(read_buf, 0, sizeof(read_buf));
	memset(temp->temp_col, 0, sizeof(temp->temp_col));
	count = read(fd, read_buf, sizeof(read_buf));
	printf("count = %d\n", count);
	if (count > 0) {
		for (i = 0; i < count - 7; i++)
		temp->temp_col[i] = read_buf[i+6];
		for (i = 0; i < 1536; i++)
		{
			if (!(i%10))
				printf("\n");
			printf("%#X ", temp->temp_col[i]);
		}
	} else {
		printf("read temp colour failed\n");
		return -1;
	}
	free(temp); 

	close(fd);

	tcsetattr(fd, TCSANOW, &oldtio); //恢复原先的设置

	return 0;
}