数据结构 树结构-二分搜索树

276 阅读4分钟

一、树结构

树是一种很特别的数据结构,树这种数据结构叫做 “树” 就是因为它 长得像一棵树 。但是这棵树画成的图长得却是一棵倒着的树,根在上,叶在下。
树是图的一种,树和图的区别就在于:树是没有环的,而图是可以有环的。

树状图是一种数据结构,它是由n(n>=1)个有限节点组成一个具有层次关系的集合。把它叫做“树”是因为它看起来像一棵倒挂的树,也就是说它是根朝上,而叶朝下的。

在这里插入图片描述

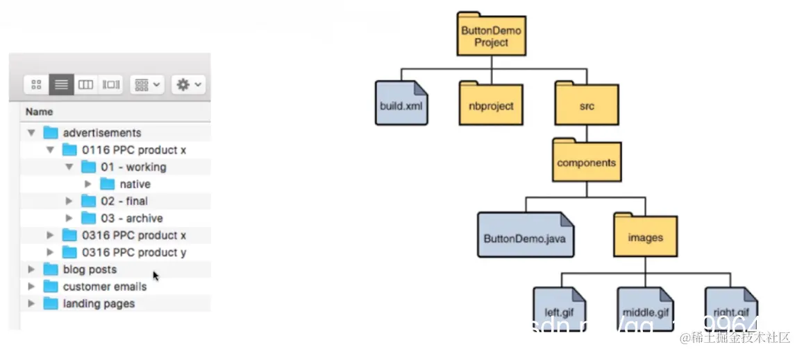
二、为什么要有树结构

2.1 树结构是一种天然的组织结构

比如说电脑中的文件夹,我们需要找到一个特定的文件,需要到某个文件夹下去找这个文件,计算机的文件存储的结构来源于生活。
再比如说图书馆,我们知道图书馆里面有历史类、数理类、计算机类,我们想要找到关于java的书籍,就需要到计算机类的Java中去找到我们需要的图书
在这里插入图片描述
比如公司里面的层级结构:CEO、HR CTO等等,还有我们比较常见的家谱等等,都是类似于树结构

在这里插入图片描述

  • 将数据使用树结构后,会更加的高效

三、二分搜索树

3.1 特点

  • 二分搜索树是一个动态数据结构
  • 二分搜索树也是一颗二叉树(也叫多叉树)
  • 二分搜索树的每个节点的值都大于其左子树的所有节点的值,同时每个节点的值都小于其右子树的所有节点的值
  • 存储的元素必须有可比较性, Java中的话就要求二分搜索树保存的数据类型要实现Comparable接口, 或者使用额外的比较器实现
  • 每一颗子树也是二分搜索树
  • 二分搜索树具有唯一根节点,同时在二叉树中最底下是它的叶子节点
    在这里插入图片描述
    二分搜索树具有唯根节点,每个节点最多有两个孩子(左边的叫左孩子,右边的叫右孩子),同时每个节点最多有一个父亲

二分搜索树天然的具有递归特性

  • 每个节点的左子树也是二叉树
  • 每个节点的右子树也是二叉树
    在这里插入图片描述

二叉树不一定是满的,一个接电脑也是二叉树、空也是二叉树
在这里插入图片描述

四、具体代码实现

在进行相关操作之前, 先定义一个支持泛型的节点类, 用于存储二分搜索树每个节点的信息, 这个类作为二分搜索树的一个内部类, 二分搜索树的类声明以及Node节点类声明如下:

public class BST<E extends Comparable<E>> {

    private class Node{
        public E e;
        public Node left,right;

        public Node(E e){
            this.e = e;
            left = null;
            right = null;
        }
    }
	//节点
    private Node root;
    // 树容量
    private int size;

    public BST(){
        root = null;
        size  = 0;

    }

    public int size(){
        return size;
    }

    public boolean isEmpty(){
        return size == 0;
    }

}

4.1 添加元素

二分搜索树添加元素的非递归写法,和链表很像,由于二分搜索树本身的递归特性, 所以可以很方便的使用递归实现向二分搜索树中添加元素,
在这里插入图片描述
代码实现:

 //向二分搜索树添加新的元素e
    public void add(E e){
        root = add(root,e);
    }

    //向以Node为根的二分搜索树中插入元素 E,递归算法
    //返回插入新节点后二分搜索树的根
    private Node add(Node node,E e){

        if(node == null){
            size++;
            return new Node(e);
        }
        if(e.compareTo(node.e) < 0)
            node.left = add(node.left,e);
        else if(e.compareTo(node.e) > 0)
            node.right = add(node.right,e);

        return node;
    }

4.2 查找元素

由于二分搜索树没有下标, 所以针对二分搜索树的查找操作, 我们需要定义一个 contains() 方法, 查看二分搜索树是否包含某个元素, 返回一个布尔型变量

代码实现:

    //看二分是搜索树中是否包含元素e
    public boolean contains(E e){
        return contains(root,e);
    }

    //看以Node为根的二分搜索树中是否包含元素e,递归算法
    private boolean contains(Node node,E e){

        if(node == null)
            return false;

        if(e.compareTo(node.e) == 0)
            return true;
        else if(e.compareTo(node.e) < 0)
            return contains(node.left,e);
        else //e.compareTo(node.e) > 0
            return contains(node.right,e);
    }

4.3 遍历操作

一、 什么是遍历操作

  • 遍历操作就是把所有的节点都访问一遍
  • 访问的原因和业务相关
  • 遍历分类

前序遍历 : 对当前节点的遍历在对左右孩子节点的遍历之前, 遍历顺序 : 当前节点->左孩子->右孩子
中序遍历 : 对当前节点的遍历在对左右孩子节点的遍历中间, 遍历顺序 : 左孩子->当前节点->右孩子
后序遍历 : 对当前节点的遍历在对左右孩子节点的遍历之后, 遍历顺序 : 左孩子->右孩子->当前节点
二、 前序遍历


    //二分搜索树前序遍历
    public void preOrder(){
        preOrder(root);
    }

    //前序遍历以Node为根的二分搜索树,递归算法
    private void preOrder(Node node){

        if(node == null)
            return;

        System.out.println(node.e);
        preOrder(node.left);
        preOrder(node.right);
    }

    public void preOrderNR(){
        Stack<Node> stack = new Stack<>();
        stack.push(root);
        while(!stack.isEmpty()){
            Node cur = stack.pop();
            System.out.println(cur.e);

            if(cur.right != null)
                stack.push(cur.right);

            if(cur.left != null)
                stack.push(cur.left);
        }
    }

三、 中序遍历
在这里插入图片描述



    //二分搜索树的中序遍历
    public void inOrder(){
        inOrder(root);
    }

    //中序遍历以Node为根的二分搜索树,递归算法
    private void inOrder(Node node){
        if(node ==null)
            return;
        inOrder(node.left);
        System.out.println(node.e);
        inOrder(node.right);
    }

四、 后序遍历
在这里插入图片描述


    //二分搜索树的后序遍历
    public void postOrder(){
        inOrder(root);
    }

    public void levelOrder(){
        Queue<Node> q = new LinkedList<Node>();
        q.add(root);

        while (!q.isEmpty()){
            Node cur = q.remove();
            System.out.println(cur.e);

            if(cur.left != null)
                q.add(cur.left);
            if(cur.right != null)
                q.add(cur.right);

        }
    }


    //后序遍历以Node为根的二分搜索树,递归算法
    private void postOrder(Node node){
        if(node ==null)
            return;
        inOrder(node.left);
        inOrder(node.right);
        System.out.println(node.e);
    }

五、 理解前中后
在这里插入图片描述
二分搜索树前序非递归写法

在这里插入图片描述
在这里插入图片描述