凭借这份前端面试宝典,我成功拿到了字节跳动、腾讯、阿里巴巴等六家大厂offer!

684 阅读5分钟

前言

又逢金三银四,拿到大厂的offer一直是程序员朋友的一个目标,我是如何拿到大厂offer的呢,今天给大家分享我拿到大厂offer的利器,前端核心知识面试宝典,内容囊括Html、CSS、Javascript、Vue、HTTP、浏览器面试题\数据结构与算法。

整个面试宝典的内容很详细,很多知识点在总结的时候可能还是会有一些纰漏,本宝典所包含的知识点不会在文章中将所有内容都展示给大家,全部都整理在了一个pdf里面,对大家面试有帮助的可以关注我+评论留言领取!

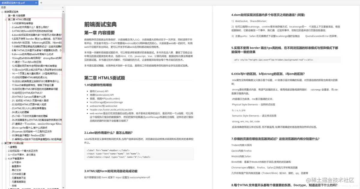
HTML面试题部分

1.H5的新特性有哪些
2.Label的作用是什么?是怎么用的?
3.HTML5的form如何关闭自动完成功能
4.dom如何实现浏览器内多个标签页之间的通信?
5.实现不使用 border 画出1px高的线,在不同浏览器的标准模式与怪异模式下都
能保持一致的效果
6.title与h1的区别、b与strong的区别、i与em的区别?
7.你做的页面在哪些流览器测试过?这些浏览器的内核分别是什么?
8.每个HTML文件里开头都有个很重要的东西,Doctype,知道这是干什么的吗?
9.div+css的布局较table布局有什么优点
10.img的alt与title有何异同? strong与em的异同
11.简述一下src与href的区别
12.知道的网页制作会用到的图片格式有哪些
13.在css/js代码上线之后开发人员经常会优化性能,从用户刷新网页开始,一次js
请求一般情况下有哪些地方会有缓存处理
14.一个页面上有大量的图片(大型电商网站),加载很慢,你有哪些方法优化这些
图片的加载,给用户更好的体验
15.你如何理解HTML结构的语义化
16.谈谈以前端角度出发做好SEO需要考虑什么
17.17.html5有哪些新特性、移除了那些元素
...

Html面试题

CSS面试题

1.盒模型
2.如何实现一个最大的正方形
3.一行水平居中,多行居左
4.水平垂直居中
5.两栏布局,左边固定,右边自适应,左右不重叠
6.如何实现左右等高布局
7.画三角形
8.link @import导入css
9.BFC理解
...

CSS面试题

JavaScript面试题

1.判断 js 类型的方式
2.ES5 和 ES6 分别几种方式声明变量
3.闭包的概念?优缺点?
4.浅拷贝和深拷贝
5.数组去重的方法
6.DOM 事件有哪些阶段?谈谈对事件代理的理解
7.js 执行机制、事件循环
8.介绍下 promise.all
9.async 和 await
10.ES6 的 class 和构造函数的区别
11.transform、translate、transition 分别是什么属性?CSS 中常
用的实现动画方式
12.介绍一下rAF(requestAnimationFrame)
...

在这里插入图片描述

Javascript高频手写代码题

1.实现 new 方法
2.实现 Promise
3.实现一个 call 函数
4.实现一个 apply 函数
5.实现一个 bind 函数
6.浅拷贝、深拷贝的实现
7.实现一个节流函数
...

image

1.Vue 双向绑定原理
2.描述下 vue 从初始化页面--修改数据--刷新页面 UI 的过程?
3.你是如何理解 Vue 的响应式系统的?
4.虚拟 DOM 实现原理
5.既然 Vue 通过数据劫持可以精准探测数据变化,为什么还需要虚拟 DOM 进行 diff 检测差异?
6.Vue 中 key 值的作用?
7.Vue 的生命周期
8.Vue 组件间通信有哪些方式?
9.watch、methods 和 computed 的区别?
10.vue 中怎么重置 data?
11.组件中写 name 选项有什么作用?
12.vue-router 有哪些钩子函数?
13.route 和 router 的区别是什么?
14.说一下 Vue 和 React 的认识,做一个简单的对比
15.Vue 的 nextTick 的原理是什么?
16.Vuex 有哪几种属性?
17.vue 首屏加载优化
18.Vue 3.0 有没有过了解?
19.vue-cli 替我们做了哪些工作?
...

在这里插入图片描述

HTTP、浏览器面试题

1.浏览器存储的方式有哪些
2.对前后端跨域可以说一下吗?如何解决跨域的?
3.浏览器 cookie 和 session 的认识。
4.输入URL发生什么?
5.浏览器渲染的步骤
6.页面渲染优化
7.强制缓存和协商缓存
8.GET 和 POST 请求的区别
9.HTTP1.0 / 1.1 / 2.0 及HTTPS
10.介绍下304过程
11.HTTP 状态码
12.Web性能优化
...

在这里插入图片描述

数据结构和算法

一.链表
1.简单的反转链表
2.区间反转
3.两个一组翻转链表
4.K个一组翻转链表
5.如何检测链表形成环?
6.如何找到环的起点
...
二.栈和队列
1.有效括号
2.多维数组 flatten
3.普通的层次遍历
4.二叉树的锯齿形层次遍历
5.二叉树的右视图
6.完全平方数
...
三.二叉树
1.前序遍历
2.中序遍历
3.后序遍历
4.最大深度
5.最小深度
6.对称二叉树
...

在这里插入图片描述

由于篇幅限制小编,pdf文档的详解资料太全面,细节内容实在太多啦,所以只把部分知识点截图出来粗略的介绍,每个小节点里面都有更细化的内容!有需要的程序猿(媛)可以直接点击下载!