从输入url到页面渲染到底经历了什么?

455 阅读9分钟

想知道从输入url到页面渲染到底经历了什么?就必须要知道浏览器的工作原理。

下面我先用一个流程图简单的说一下从导航中输入url到页面渲染的几个重要步骤。

正文正式开始啦!

DNS解析

对于一个web页面来说导航的第一步是要去寻找页面资源的位置。如果导航中输入一个域名地址,浏览器并不能通过域名找到对应的服务器,需要通过DNS解析成IP地址,一旦获取到服务器IP地址,浏览器接下来就要试图和服务器建立连接了。

TCP三次握手

浏览器通过TCP“三次握手”与服务器建立连接。所谓三次握手(Three-way Handshake),是指建立一个 TCP 连接时,需要客户端和服务器总共发送3个包。

三次握手的目的是连接服务器指定端口,建立 TCP 连接,并同步连接双方的序列号和确认号,交换 TCP 窗口大小信息。在 socket 编程中,客户端执行 connect() 时。将触发三次握手。

三次握手的过程示意图如下。

  1. 第一次握手(SYN=1,Seq=X)

    客户端发送一个 TCP 的 SYN 标志位置1的包,指明客户端打算连接的服务器的端口,以及初始序号 X,保存在包头的序列号(Sequence Number)字段里。

  2. 第二次握手(SYN=1, ACK=1, seq=y, ack=x+1)

    服务器发回确认包(ACK)应答。即 SYN 标志位和 ACK 标志位均为1。服务器端选择自己 ISN 序列号,放到 Seq 域里,同时将确认序号(Acknowledgement Number)设置为客户的 ISN 加1,即X+1。 发送完毕后,服务器端进入 SYN_RCVD 状态。

  3. 第三次握手(ACK=1,seq=x+1,ack=y+1)

    客户端再次发送确认包(ACK),SYN 标志位为0,ACK 标志位为1,并且把服务器发来 ACK 的序号字段+1,放在确定字段中发送给对方,并且在数据段放写ISN的+1

    发送完毕后,客户端进入 ESTABLISHED 状态,当服务器端接收到这个包时,也进入 ESTABLISHED 状态,TCP 握手结束。

发送HTTP请求

一旦我们建立了到web服务器的连接,浏览器就会发送一个初始的HTTP请求。对于网站来说,这个请求通常是一个HTML文件。

HTTP请求(request)由请求行消息报头请求正文组成。

  1. 请求行由Method、requestUrl、HttpVersion组成。
    1. Method:GET、POST、HEAD、PUT、DELETE、TRACE、CONNECT、OPTIONS
      1. GET:请求获取Request-URL所标识的资源
      2. POST:在Request-URL所标识的资源后附加新的数据
      3. HEAD:请求获取由Request-URL所标识的资源的响应消息报头
      4. PUT:请求服务器存储一个资源,并用Request-URL作为其标识
      5. DELETE:请求服务器删除Request-URL所标识的资源
      6. TRACE:请求服务器回送收到的请求信息,主要用于测试或诊断
      7. CONNECT:保留将来使用
      8. OPTIONS:预检请求
    2. RequestUrl: 请求的url
    3. HttpVersion:HTTP/1.1、HTTP/2和HTTP/3。详解可以看看阮一峰老师的HTTP协议入门
  2. 消息报头由Accept、Accept-Charset、Accept-Encoding、Accept-Language、Authorization、Host、User-Agent、Cookie、Referer、Content-Type组成。
    1. Accept:指定客户端接受哪些类型的信息/MIME(image/* 接受任意类型的图片、text/html 接受html文本)
    2. Accept-Charset :客户端接受的字符集
    3. Accept-Encoding:可接受的内容编码
    4. Accept-Language:指定客户端接受的自然语言
    5. Authorization:证明客户端有权查看某个资源
    6. Host:指定被请求资源的Internet主机和端口号
    7. User-Agent:用户代理
    8. Cookie:浏览器向服务器发送cookie
    9. Referer:产生请求的网页来自于哪个URL
    10. Content-Type:Body编码方式
  3. 请求正文由根据头部的Content-Type确定
    1. application/x-www-form-urlencoded: 默认数据编码方式
    2. application/json:序列化后的JSON字符串
    3. text/xml:XML作为编码方式的远程调用规范
    4. text/plain:数据以纯文本形式(text/json/xml/html)进行编码
    5. mutipart/form-data:允许多种类型的数据,既可以有文本数据,又有文件等二进制数据,所以常用于文件上传

服务器响应

服务器一旦接受到请求,它将会使用相关的响应头和HTML的内容进行回复。

服务器响应(response)由状态行消息报头响应正文组成。

  1. 状态行:状态码
    1. 100~199:表示服务器成功接收部分请求,要求客户端继续提交其余请求才能完成整个处理过程。
    2. 2xx:表示服务器成功接收请求并已完成整个处理过程。
      1. 200(OK 请求成功)。
    3. 3xx:为完成请求,客户需进一步细化请求。例如:请求的资源已经移动一个新地址、 常用
      1. 301: 永久重定向
      2. 302: 临时重定向(所请求的页面已经临时转移至新的url)
      3. 304:客服端有缓存情况下服务端的一种响应
    4. 4xx:客户端的请求有错误.
      1. 400:错误请求,服务器无法解析请求
      2. 401:未授权,没有进行身份验证
      3. 403:服务器拒绝访问
      4. 404:服务器无法找到被请求的网页
      5. 405:请求方式不被允许
      6. 408:请求超时
    5. 5xx:服务器端出现错误
      1. 500:服务器内部错误
      2. 501:服务器不具备完成请求的功能
      3. 503:服务器不可用
  2. 消息报头由响应报头、实体报头组成。
    1. 响应报头
      1. Location:用于重定向接受者到一个新的位置
      2. WWW-Authenticate:包含在401(未授权的)响应消息中,客户端收到401响应消息时候,并发送Authorization报头域请求服务器对其进行验证时,服务端响应报头就包含该报头域。
      3. Server:包含了服务器用来处理请求的软件信息。它和User-Agent请求报头域是相对应的,前者发送服务器端软件的信息,后者发送客户 端软件(浏览器)和操作系统的信息。下面是Server响应报头域的一个例子:Server: Apache-Coyote/1.1。
    2. 实体报头
      1. Content-Encoding:媒体类型的修饰符
      2. Content-Language:资源所用的自然语言
      3. Content-Length:正文的长度,以字节方式存储的十进制数字来表示
      4. Content-Type:发送给接收者的实体正文的媒体类型。比如:text/html;charset=UTF-8
      5. Last-Modified: 资源最后的修改日期及时间。
      6. Expires: 响应过期的日期和时间。为了让代理服务器或浏览器在一段时间以后更新缓存中的页面
  3. 响应正文

解析渲染页面

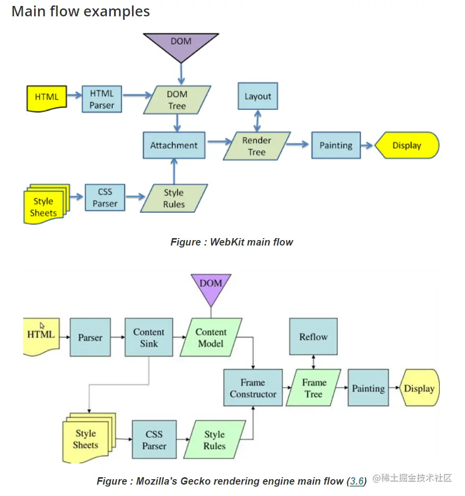
浏览器收到数据的第一块,它就开始解析收到的信息。“解析”是浏览器将通过网络接收的数据转换为DOM和CSSOM的步骤,通过渲染器把DOM和CSSOM在屏幕上绘制成页面。

浏览器的渲染图,如图所示:

浏览器的关键渲染路径大致为5个步骤。这篇文章中有详细的解释

  1. 处理HTML标记并构造DOM树。浏览器构建DOM树时,这个过程占用了主线程,当这种情况发生时,预加载扫描仪将解析可用的内容并请求高优先级资源,如CSS、JavaScript和web字体。
  2. 处理CSS并构建CSSOM树。
  3. 将DOM 和 CSSOM 树结合为render tree,计算样式树或渲染树从DOM树的根开始构建,遍历每个可见节点。
  4. 在渲染树上运行布局以计算每个节点的几何体。布局是确定呈现树中所有节点的宽度、高度和位置,以及确定页面上每个对象的大小和位置的过程。回流是对页面的任何部分或整个文档的任何后续大小和位置的确定。
  5. 将各个节点绘制到屏幕上。

TCP四次挥手

浏览器通过TCP“四次挥手”与服务器断开连接。所谓四次挥手(Four-way handshake),是指TCP断开链接需要发送四个数据包。

四次挥手的过程示意图如下:

  1. 第一次挥手(FIN=1,seq=u)

    客户端进程发出连接释放报文,并且停止发送数据。释放数据报文首部,FIN=1,其序列号为seq=u(等于前面已经传送过来的数据的最后一个字节的序号加1),此时,客户端进入FIN-WAIT-1(终止等待1)状态。TCP规定,FIN报文段即使不携带数据,也要消耗一个序号。

  2. 第二次挥手(ACK=1,ack=u+1)

    服务器端确认客户端的 FIN 包,发送一个确认报文,ACK = 1,ack = u + 1,并且带上自己的序列号seq = ,服务端就进入了CLOSE-WAIT(关闭等待)状态。

  3. 第三次挥手(FIN=1,ACK = 1, seq = w, ack = u + 1)

    服务器端准备好关闭连接时,向客户端发送结束连接请求,FIN 置为1。

    发送完毕后,服务器端进入 LAST_ACK 状态,等待来自客户端的最后一个ACK。

  4. 第四次挥手(ACK=1,seq = u + 1, ack = w + 1)

    客户端接收到来自服务器端的关闭请求,发送一个确认包,并进入 TIME_WAIT状态,等待可能出现的要求重传的 ACK 包。

    服务器端接收到这个确认包之后,关闭连接,进入 CLOSED 状态。

    客户端等待了某个固定时间(两个最大段生命周期,2MSL,2 Maximum Segment Lifetime)之后,没有收到服务器端的 ACK ,认为服务器端已经正常关闭连接,于是自己也关闭连接,进入 CLOSED 状态。

到这里整个流程就结束了。下一篇文章我们再来谈一谈在这个流程上我们能做哪些性能优化。

参考文献

渲染页面:浏览器的工作原理

TCP协议

HTTP教程