LeetCode 2题 两数相加 解题思路|刷题打卡

266 阅读1分钟

一、题目描述

给你两个 非空 的链表,表示两个非负的整数。它们每位数字都是按照 逆序 的方式存储的,并且每个节点只能存储 一位 数字。

请你将两个数相加,并以相同形式返回一个表示和的链表。

你可以假设除了数字 0 之外,这两个数都不会以 0 开头。

 

示例 1:

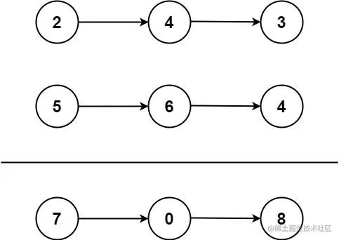
输入:l1 = [2,4,3], l2 = [5,6,4] 输出:[7,0,8] 解释:342 + 465 = 807. 示例 2:

输入:l1 = [0], l2 = [0] 输出:[0] 示例 3:

输入:l1 = [9,9,9,9,9,9,9], l2 = [9,9,9,9] 输出:[8,9,9,9,0,0,0,1]  

提示:

每个链表中的节点数在范围 [1, 100] 内 0 <= Node.val <= 9 题目数据保证列表表示的数字不含前导零

二、思路分析:

链表的计算主要考虑引用的控制,定义两个外置空链表,一个用于指向最后的结果,一个用于把当前引用的下级指向每次计算的结果。

再定义一个进位标志,每次计算除10就是下次进位相加的值。

三、AC 代码:

class Solution {
    public ListNode addTwoNumbers(ListNode l1, ListNode l2) {
        ListNode listNode = null;
        ListNode listNodeTemp = null;
        int a = 0;
        while (l1 != null || l2 != null) {
            ListNode node = new ListNode();
            if (l1 != null && l2 != null){
                node.val =  l1.val + l2.val + a;
                
                l2 = l2.next;
                l1 = l1.next;

            }else if (l1 == null){
                node.val = l2.val+ a;
                l2 = l2.next;
            }else {
                node.val = l1.val+ a;
                l1 = l1.next;
            }
            if (listNode == null){
                listNode = node;
                listNodeTemp = node;
            } else {
                listNodeTemp.next = node;
                listNodeTemp = node;
            }
            a = node.val/10;
            node.val = node.val%10;
            
        }
        if (a == 1){
            ListNode temp = new ListNode(a);
            listNodeTemp.next = temp;
        }
        return listNode;
    }
}

四、总结:

核心为链表的引用控制

“本文正在参与「掘金 3 月闯关活动」,点击查看活动详情。”