JS高程读书笔记《二》

280 阅读9分钟

Object类型

​ 简单的讲JS里面声明变量的方式有两种:1.使用 new 操作符后跟 Object 构造函数创建;2.使用对象字面量表示法。

Tips:

1.在通过对象字面量定义对象时,实际上不会调用 Object 构造函数(Firefox 2 及更早版本会调用 Object 构造函数;但 Firefox 3 之后就不会了)

2.在最后一个属性后面添加逗号,会在 IE7 及更早版本和Opera 中导致错误

Array类型

类型转换

​ 所有对象都具有 toLocaleString()toString()valueOf()方法,toLocaleString()方法经常也会返回与 toString()方法相同的值,但也不总是如此。当调用数组的 toLocaleString()方法时,它也会创建一个数组值的以逗号分隔的字符串。而与前两个方法唯一的不同之处在于,这一次为了取得每一项的值,调用的是每一项的 toLocaletring()方法,而不是 toString()方法。

如果数组中的某一项的值是 null 或者 undefined,那么该值在 join()toLocaleString()toString()valueOf()方法返回的结果中以空字符串表示。

常用方法

栈方法

​ 栈是一种 LIFO(Last-In-First-Out,后进先出)的数据结构,也就是最新添加的项最早被移除,栈中项的插入(叫做推入)和移除(叫做弹出),只发生在一个位置——栈的顶部。数组也有类似栈结构的操作方法:

push()方法可以接收任意数量的参数,把它们逐个添加到数组末尾,并返回修改后数组的长度,

pop()方法可以从数组末尾移除最后一项,减少数组的 length 值,然后返回移除的项

队列方法

​ 队列数据结构的访问规则是 FIFO(First-In-First-Out,先进先出)。队列在列表的末端添加项,从列表的前端移除项。数组有一个shift()方法用于弹出数组第一个元素,结合push()就可实现类似队列这个结构:

shift()方法可以移除数组中的第一个项并返回该项,同时将数组长度减 1

unshift方法可以接收任意参数,把它们逐个添加到数组,并返回修改后数组的长度

unshift这里有个容易混淆的点:如果传入多个参数,它们会被以块的形式插入到对象的开始位置,它们的顺序和被作为参数传入时的顺序一致。 于是,传入多个参数调用一次 unshift ,和传入一个参数调用多次 unshift (例如,循环调用),它们将得到不同的结果。详见MDN-unshift描述

重排序方法

​ 数组中已经存在两个可以直接用来重排序的方法:reverse()sort()。在默认情况下,sort()方法按升序排列数组项——即最小的值位于最前面,最大的值排在最后面。为了实现排序,sort()方法会调用每个数组项的 toString()转型方法

reverse()可以将原数组反序排列,返回经过排序之后的数组。

sort()方法可以接收一个比较函数作为参数,以便我们指定哪个值位于哪个值的前面。比较函数接收两个参数,如果第一个参数应该位于第二个之前则返回一个负数,如果两个参数相等则返回 0,如果第一个参数应该位于第二个之后则返回一个正数。

function compare(value1, value2) { 
if (value1 < value2) { 
return 1; // 排序的时候大的在前
} else if (value1 > value2) { 
return -1; //// 排序的时候小的在后
} else { 
return 0; 
} 
} 
var values = [0, 1, 5, 10, 15]; 
values.sort(compare); 
alert(values); // 15,10,5,1,0 
操作方法

concat()方法可以基于当前数组中的所有项创建一个新数组,slice()能够基于当前数组中的一或多个项创建一个新数组,splice()可以删除任意数量的项,也可以向指定位置插入任意数量的项。

concat()会先创建当前数组一个副本,然后将接收到的参数添加到这个副本的末尾,最后返回新构建的数组。在没有给 concat()方法传递参数的情况下,它只是复制当前数组并返回副本。如果传递给 concat()方法的是一或多个数组,则该方法会将这些数组中的每一项都添加到结果数组中。如果传递的值不是数组,这些值就会被简单地添加到结果数组的末尾

slice()基于当前数组中的一或多个项创建一个新数组。slice()方法可以接受一或两个参数,即要返回项的起始和结束位置。在只有一个参数的情况下,slice()方法返回从该参数指定位置开始到当前数组末尾的所有项。如果有两个参数,该方法返回起始和结束位置之间的项——但不包括结束位置的项。slice()方法不会影响原始数组,如果 slice()方法的参数中有一个负数,则用数组长度加上该数来确定相应的位置。例如,在一个包含 5 项的数组上调用 slice(-2,-1)与调用 slice(3,4)得到的结果相同。如果结束位置小于起始位置,则返回空数组

splice()主要用途是向数组的中部插入项,但使用这种方法的方式则有如下 3 种:

1.删除:可以删除任意数量的项,只需指定 2 个参数:要删除的第一项的位置和要删除的项数。例如,splice(0,2)会删除数组中的前两项。

2.插入:可以向指定位置插入任意数量的项,只需提供 3 个参数:起始位置、0(要删除的项数)和要插入的项。如果要插入多个项,可以再传入第四、第五,以至任意多个项。例如,splice(2,0,"red","green")会从当前数组的位置 2 开始插入字符串"red"和"green"。

3.替换:可以向指定位置插入任意数量的项,且同时删除任意数量的项,只需指定 3 个参数:起始位置、要删除的项数和要插入的任意数量的项。插入的项数不必与删除的项数相等

splice()会改变原数组

位置方法

indexOf() lastIndexOf()。这两个方法都接收两个参数:要查找的项和(可选的)表示查找起点位置的索引,indexOf()方法从数组的开头(位置 0)开始向后查找,lastIndexOf()方法则从数组的末尾开始向前查找

迭代方法

every():对数组中的每一项运行给定函数,如果该函数对每一项都返回 true,则返回 true。

filter():对数组中的每一项运行给定函数,返回该函数会返回 true 的项组成的数组。

forEach():对数组中的每一项运行给定函数。这个方法没有返回值。

map():对数组中的每一项运行给定函数,返回每次函数调用的结果组成的数组。

some():对数组中的每一项运行给定函数,如果该函数对任一项返回 true,则返回 true。

以上方法都不会修改数组中的包含的值。

归并方法

reduce()reduceRight()。这两个方法都会迭代数组的所有项,然后构建一个最终返回的值。其 中,reduce()方法从数组的第一项开始,逐个遍历到最后。而 reduceRight()则从数组的最后一项开始,向前遍历到第一项。

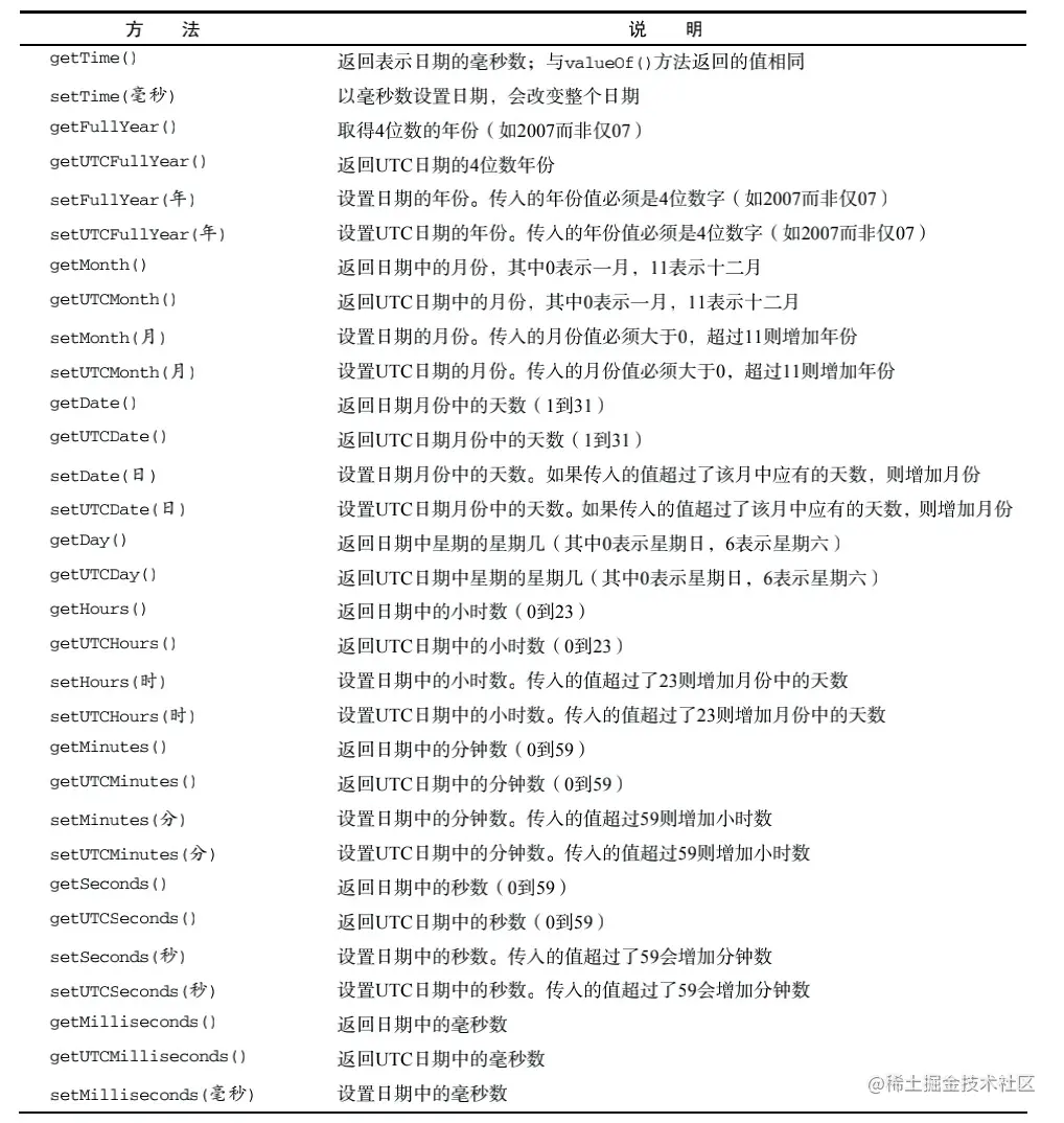
Date类型

RegExp类型

正则声明方式

1.字面量var expression = / *pattern* / *flags* ;

2.构造函数var pattern2 = new RegExp("*pattern*", "*flags*");

使用的时候不能完全将字面量里面的正则传给构造函数,由于 RegExp 构造函数的模式参数是字符串,所以在某些情况下要对字符进行双重转义。所有元字符都必须双重转义,那些已经转义过的字符也是如此,例如\n(字符\在字符串中通常被转义为\,而在正则表达式字符串中就会变成\\)。

RegExp实例属性

global:布尔值,表示是否设置了 g 标志。

ignoreCase:布尔值,表示是否设置了 i 标志。

lastIndex:整数,表示开始搜索下一个匹配项的字符位置,从 0 算起。

multiline:布尔值,表示是否设置了 m 标志。

source:正则表达式的字符串表示,按照字面量形式而非传入构造函数中的字符串模式返回。

RegExp实例方法

test():接受一个字符串参数。在模式与该参数匹配的情况下返回true;否则,返回 false。

exec():接受一个参数,即要应用模式的字符串,然后返回包含第一个匹配项信息的数组;或者在没有匹配项的情况下返回 null。

正则表达式的valueOf返回正则表达式本身。

在不设置全局标志的情况下,在同一个字符串上多次调用 exec()将始终返回第一个匹配项的信息lastIndex始终不变,在设置了全局标志时,每次调用 exec()则都会在字符串中继续查找新匹配项。

之前有碰到正则无法匹配字符串的问题,当时是重置了这个正则对象的lastIndex,其实就是这个全局标志引起的问题

Function类型

重载:JavaScript并没有重载,所以同名方法会被覆盖,JavaScript里面一切皆是对象,函数名可以看成指针,所以再次申明,就会覆盖。

函数声明与函数表达式:解析器在向执行环境中加载数据时,会率先读取函数声明(函数声明提升),并使其在执行任何代码之前可用(可以访问),函数表达式则是必须等到解析器执行到它所在的代码行,才会真正被解释执行。

函数内部,有两个特殊的对象:arguments 和 this

函数包含两个参数length跟prototype