Vue源码解析(虚拟DOM)

585 阅读5分钟

虚拟DOM

虚拟DOM介绍

我们在最开始提到过,Vue2.0+版本开始就引入了虚拟DOM,也知道Vue中的虚拟DOM借鉴了开源库snabbdom (opens new window)的实现,并根据自身特色添加了许多特性。

Vue1.0+版本还没有引入虚拟DOM的时候,当某一个状态发生变化时,它在一定程度上是知道哪些节点使用到了这个状态,从而可以准确的针对这些节点进行更新操作,不需要进行对比。但这种做法是有一定的代价的,因为更新的粒度太细,每一次节点的绑定都需要一个Watcher去观察状态的变化,这样会增加更多的内存开销。当一个状态被越多的节点使用,它的内存开销就越大。

因此在Vue2.0+版本中,引入了虚拟DOM将更新粒度调整为组件级别,当状态发生变化的时候,只派发更新到组件级别,然后组件内部再进行对比和渲染。这样做以后,当一个状态在同一个组件内被引用多次的时候,它们只需要一个render watcher去观察状态的变化即可。

Vue中的虚拟DOM

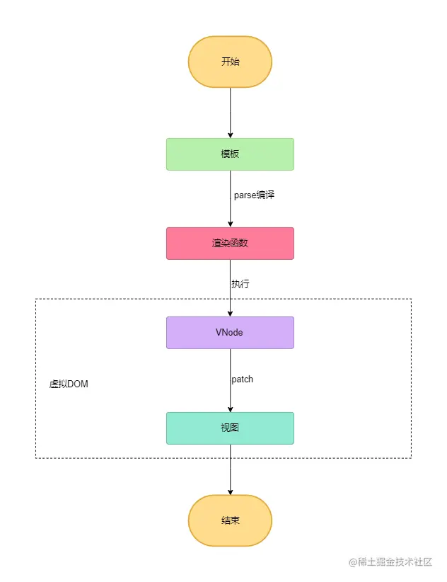
虚拟DOM解决DOM更新的方式是:通过状态生成一个虚拟节点树,然后使用虚拟节点树进行渲染,在渲染之前会使用新生成的虚拟节点树和上一次生成的虚拟节点树进行对比,然后只渲染其不相同的部分(包括新增和删除的)。

Vue中,根实例就是虚拟节点树的根节点,各种组件就是children孩子节点,树节点使用VNode类来表示。它使用template模板来描述状态与DOM之间的映射关系,然后通过parse编译将template模板转换成渲染函数render,执行渲染函数render就可以得到一个虚拟节点树,最后使用这个虚拟节点树渲染到视图上。

因此根据上面这段话,我们可以得到Vue使用虚拟DOM进行模板转视图的一个流程。

虚拟dom

VNode介绍

DOM元素中有不同类型的节点,例如:元素节点文本节点注释节点,如果VNode实例代表节点的话,那么VNode实例应该能创建不同类型的实例,用来表示不同类型的节点,而VNode也确实可以做到。VNode类定义在src/core/vdom/vnode.js文件中,其代码如下:

export default class VNode {
  tag: string | void;
  data: VNodeData | void;
  children: ?Array<VNode>;
  text: string | void;
  elm: Node | void;
  ns: string | void;
  context: Component | void; // rendered in this component's scope
  key: string | number | void;
  componentOptions: VNodeComponentOptions | void;
  componentInstance: Component | void; // component instance
  parent: VNode | void; // component placeholder node

  // strictly internal
  raw: boolean; // contains raw HTML? (server only)
  isStatic: boolean; // hoisted static node
  isRootInsert: boolean; // necessary for enter transition check
  isComment: boolean; // empty comment placeholder?
  isCloned: boolean; // is a cloned node?
  isOnce: boolean; // is a v-once node?
  asyncFactory: Function | void; // async component factory function
  asyncMeta: Object | void;
  isAsyncPlaceholder: boolean;
  ssrContext: Object | void;
  fnContext: Component | void; // real context vm for functional nodes
  fnOptions: ?ComponentOptions; // for SSR caching
  devtoolsMeta: ?Object; // used to store functional render context for devtools
  fnScopeId: ?string; // functional scope id support

  constructor (
    tag?: string,
    data?: VNodeData,
    children?: ?Array<VNode>, 
    text?: string,
    elm?: Node,
    context?: Component,
    componentOptions?: VNodeComponentOptions,
    asyncFactory?: Function
  ) {
    this.tag = tag
    this.data = data
    this.children = children
    this.text = text
    this.elm = elm
    this.ns = undefined
    this.context = context
    this.fnContext = undefined
    this.fnOptions = undefined
    this.fnScopeId = undefined
    this.key = data && data.key
    this.componentOptions = componentOptions
    this.componentInstance = undefined
    this.parent = undefined
    this.raw = false
    this.isStatic = false
    this.isRootInsert = true
    this.isComment = false
    this.isCloned = false
    this.isOnce = false
    this.asyncFactory = asyncFactory
    this.asyncMeta = undefined
    this.isAsyncPlaceholder = false
  }

  // DEPRECATED: alias for componentInstance for backwards compat.
  /* istanbul ignore next */
  get child (): Component | void {
    return this.componentInstance
  }
}

我们可以从以上代码看到,VNode有很多个属性,我们千万不要被这些属性吓到,最重要的属性只有几个:tagdatachildrenkey。其余很多属性只是在Vue中为适用不同的场景,额外添加的。

Vue中的VNode实例有需要类型,具体如下:

  • 注释节点:注释节点可以使用textisComment两个属性来配合表示。
<template>
  <!-- 一个注释节点 -->
</template>

Vue中,我们通过createEmptyVNode方法来定义注释节点,此方法跟VNode类是定义在同一个地方,其代码如下:

export const createEmptyVNode = (text: string = '') => {
  const node = new VNode()
  node.text = text
  node.isComment = true
  return node
}
  • 文本节点:文本节点比注释节点更简单,只需要text属性即可。
<template>
  一个文本节点
</template>

创建文本节点可以使用createTextVNode方法,此方法跟VNode类是定义在同一个地方,其代码如下:

export function createTextVNode (val: string | number) {
  return new VNode(undefined, undefined, undefined, String(val))
}
  • 克隆节点:克隆节点是将现有某个节点的所有属性全部克隆到另外一个新节点,让新节点和某个节点属性保持一致,唯一的区别是新克隆节点的isCloned属性为true,我们会在后续组件章节介绍克隆节点的具体作用。
// 原始文本节点
const originNode = {
  text: '原始节点',
  isCloned: false
}

// 克隆文本节点
const cloneNode = {
  text: '原始节点',
  isCloned: true
}

克隆一个节点,可以使用cloneVNode方法,它与VNode类是定义在同一个地方,其代码如下:

export function cloneVNode (vnode: VNode): VNode {
  const cloned = new VNode(
    vnode.tag,
    vnode.data,
    // #7975
    // clone children array to avoid mutating original in case of cloning
    // a child.
    vnode.children && vnode.children.slice(),
    vnode.text,
    vnode.elm,
    vnode.context,
    vnode.componentOptions,
    vnode.asyncFactory
  )
  cloned.ns = vnode.ns
  cloned.isStatic = vnode.isStatic
  cloned.key = vnode.key
  cloned.isComment = vnode.isComment
  cloned.fnContext = vnode.fnContext
  cloned.fnOptions = vnode.fnOptions
  cloned.fnScopeId = vnode.fnScopeId
  cloned.asyncMeta = vnode.asyncMeta
  cloned.isCloned = true
  return cloned
}
  • 元素节点:元素节点是我们日常开发中接触最多的,它可以使用tagdatachildrencontext几个属性配合表示。
<template>
  <div id="app" class="app-main">元素节点</div>
</template>

假设以上template模板,那么div元素节点可以使用VNode表示为:

const vnode = {
  tag: 'div',
  data: {
    attrs: {
      id: 'app'
    }
    class: 'app-main'
  },
  children: [VNode],
  context: vm
}
  1. tag表示为元素标签的类型,例如:pdiv或者ul等。
  2. data表示节点上的数据,包括attsstyleclass等。
  3. children表示子节点列表,它是一个VNode实例数组。
  4. context当前节点所处的编译作用域。
  • 组件节点:组件节点和元素节点有很多相似的地方,但它有两个独有的属性,分别是componentOptionscomponentInstance,其中componentOptions表示组件的options选项,componentInstance表示当前组件的实例。
<template>
  <child-component />
</template>