[机器学习读书笔记] - Seq2Seq, Attention, Transformer概念

1,213 阅读14分钟

1. Seq2Seq

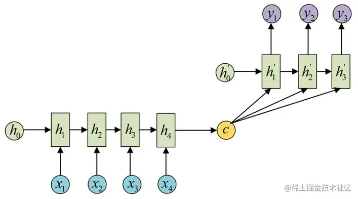
原始的 N vs N RNN 要求序列等长,然而我们遇到的大部分问题序列都是不等长的,如机器翻译中,源语言和目标语言的句子往往并没有相同的长度。这种结构又叫 Encoder-Decoder 模型,也可以称之为 Seq2Seq 模型。

Encoder-Decoder结构先将输入数据编码成一个上下文向量c,得到c有多种方式,最简单的方法就是把Encoder的最后一个隐状态赋值给c,还可以对最后的隐状态做一个变换得到c,也可以对所有的隐状态做变换。拿到c之后,就用另一个RNN网络对其进行解码。

image.png

2. Attention 机制

在 Encoder-Decoder 结构中,Encoder 把所有的输入序列都编码成一个统一的语义特征 c 再解码,因此, c中必须包含原始序列中的所有信息,它的长度就成了限制模型性能的瓶颈。

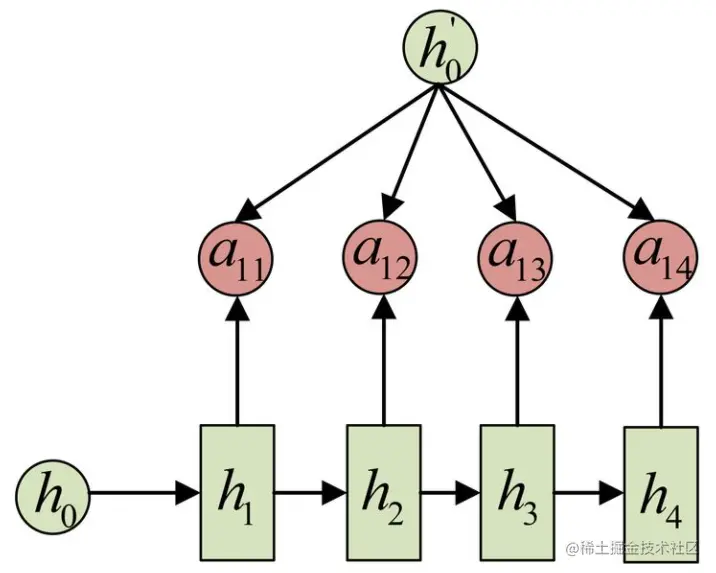
Attention 机制,即注意力机制通过在每个时间输入不同的 c 来解决这个问题,每一个 c 会自动去选取与当前所要输出的 y 最合适的上下文信息

image.png

image.png

aij和Decoder的第i-1阶段的隐状态、Encoder第j个阶段的隐状态有关,如图所示a1j的计算:

image.png

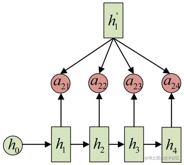
a2j的计算:

image.png

image.png

image.png

image.png

参考:zhuanlan.zhihu.com/p/28054589

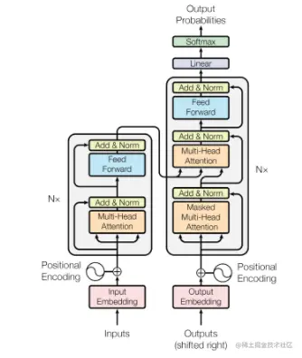
3. Transformer

Transformer 是一个利用注意力机制来提高模型训练速度的模型。它适用于并行化计算,和它本身模型的复杂程度导致它在精度和性能上都要高于 RNN 循环神经网络。

image.png

image.png

(1). 如何理解Transformer论文中的positional encoding:www.zhihu.com/question/34…

(2). The Illustrated Transformer: jalammar.github.io/illustrated…

(3). Transformers 库介绍:medium.com/tensorflow/…

4. GPT-2

The GPT-2 is built using transformer decoder blocks. 参考:jalammar.github.io/illustrated…

image.png

Transformer Summarizer 实现

Part 1: Importing the dataset

import sys
import os

import numpy as np

import textwrap
wrapper = textwrap.TextWrapper(width=70)

import trax
from trax import layers as tl
from trax.fastmath import numpy as jnp

# to print the entire np array
np.set_printoptions(threshold=sys.maxsize)
# This will download the dataset if no data_dir is specified.
# Downloading and processing can take bit of time,
# so we have the data already in 'data/' for you

# Importing CNN/DailyMail articles dataset
train_stream_fn = trax.data.TFDS('cnn_dailymail',
                                 data_dir='data/',
                                 keys=('article', 'highlights'),
                                 train=True)

# This should be much faster as the data is downloaded already.
eval_stream_fn = trax.data.TFDS('cnn_dailymail',
                                data_dir='data/',
                                keys=('article', 'highlights'),
                                train=False)
def tokenize(input_str, EOS=1):
    """Input str to features dict, ready for inference"""
  
    # Use the trax.data.tokenize method. It takes streams and returns streams,
    # we get around it by making a 1-element stream with `iter`.
    inputs =  next(trax.data.tokenize(iter([input_str]),
                                      vocab_dir='vocab_dir/',
                                      vocab_file='summarize32k.subword.subwords'))
    
    # Mark the end of the sentence with EOS
    return list(inputs) + [EOS]

def detokenize(integers):
    """List of ints to str"""
  
    s = trax.data.detokenize(integers,
                             vocab_dir='vocab_dir/',
                             vocab_file='summarize32k.subword.subwords')
    return wrapper.fill(s)
print(tokenize('Not only that'))
print(detokenize([1369, 86, 285, 1]))
---------------------------
输出:
[1369, 86, 285, 1]
Not only that<EOS>
# Special tokens
SEP = 0 # Padding or separator token
EOS = 1 # End of sentence token

# Concatenate tokenized inputs and targets using 0 as separator.
def preprocess(stream):
    for (article, summary) in stream:
        joint = np.array(list(article) + [EOS, SEP] + list(summary) + [EOS])
        mask = [0] * (len(list(article)) + 2) + [1] * (len(list(summary)) + 1) # Accounting for EOS and SEP
        yield joint, joint, np.array(mask)

# You can combine a few data preprocessing steps into a pipeline like this.
input_pipeline = trax.data.Serial(
    # Tokenizes
    trax.data.Tokenize(vocab_dir='vocab_dir/',
                       vocab_file='summarize32k.subword.subwords'),
    # Uses function defined above
    preprocess,
    # Filters out examples longer than 2048
    trax.data.FilterByLength(2048)
)

# Apply preprocessing to data streams.
train_stream = input_pipeline(train_stream_fn())
eval_stream = input_pipeline(eval_stream_fn())

train_input, train_target, train_mask = next(train_stream)

assert sum((train_input - train_target)**2) == 0  # They are the same in Language Model (LM).
# Bucketing to create batched generators.

# Buckets are defined in terms of boundaries and batch sizes.
# Batch_sizes[i] determines the batch size for items with length < boundaries[i]
# So below, we'll take a batch of 16 sentences of length < 128 , 8 of length < 256,
# 4 of length < 512. And so on. 
boundaries =  [128, 256,  512, 1024]
batch_sizes = [16,    8,    4,    2, 1]

# Create the streams.
train_batch_stream = trax.data.BucketByLength(
    boundaries, batch_sizes)(train_stream)

eval_batch_stream = trax.data.BucketByLength(
    boundaries, batch_sizes)(eval_stream)
You can see that the data has the following structure:

[Article] -> <EOS> -> <pad> -> [Article Summary] -> <EOS> -> (possibly) multiple <pad>
The loss is taken only on the summary using cross_entropy as loss function.

Part 2: Summarization with transformer

11111.PNG

22222.PNG

def DotProductAttention(query, key, value, mask):
    """Dot product self-attention.
    Args:
        query (jax.interpreters.xla.DeviceArray): array of query representations with shape (L_q by d)
        key (jax.interpreters.xla.DeviceArray): array of key representations with shape (L_k by d)
        value (jax.interpreters.xla.DeviceArray): array of value representations with shape (L_k by d) where L_v = L_k
        mask (jax.interpreters.xla.DeviceArray): attention-mask, gates attention with shape (L_q by L_k)

    Returns:
        jax.interpreters.xla.DeviceArray: Self-attention array for q, k, v arrays. (L_q by L_k)
    """

    assert query.shape[-1] == key.shape[-1] == value.shape[-1], "Embedding dimensions of q, k, v aren't all the same"

    # Save depth/dimension of the query embedding for scaling down the dot product
    depth = query.shape[-1]

    # Calculate scaled query key dot product according to formula above
    dots = jnp.matmul(query, jnp.swapaxes(key, -1, -2)) / jnp.sqrt(depth)
    
    # Apply the mask
    if mask is not None: # The 'None' in this line does not need to be replaced
        dots = jnp.where(mask, dots, jnp.full_like(dots, -1e9))
    
    # Softmax formula implementation
    # Use trax.fastmath.logsumexp of dots to avoid underflow by division by large numbers
    # Hint: Last axis should be used and keepdims should be True
    # Note: softmax = e^(dots - logsumexp(dots)) = E^dots / sumexp(dots)
    logsumexp = trax.fastmath.logsumexp(dots, axis=-1, keepdims=True)

    # Take exponential of dots minus logsumexp to get softmax
    # Use jnp.exp()
    dots = jnp.exp(dots - logsumexp)

    # Multiply dots by value to get self-attention
    # Use jnp.matmul()
    attention = jnp.matmul(dots, value)

    return attention
Implement the following functions that will be needed for Causal Attention:

compute_attention_heads : Gets an input  𝑥  of dimension (batch_size, seqlen, n_heads  ×  d_head) and splits the last (depth) dimension and stacks it to the zeroth dimension to allow matrix multiplication (batch_size  ×  n_heads, seqlen, d_head).

dot_product_self_attention : Creates a mask matrix with False values above the diagonal and True values below and calls DotProductAttention which implements dot product self attention.

compute_attention_output : Undoes compute_attention_heads by splitting first (vertical) dimension and stacking in the last (depth) dimension (batch_size, seqlen, n_heads  ×  d_head). These operations concatenate (stack/merge) the heads.
compute_attention_heads : Gets an input  𝑥  of dimension (batch_size, seqlen, n_heads  ×  d_head) and splits the last (depth) dimension and stacks it to the zeroth dimension to allow matrix multiplication (batch_size  ×  n_heads, seqlen, d_head).

def compute_attention_heads_closure(n_heads, d_head):
    """ Function that simulates environment inside CausalAttention function.
    Args:
        d_head (int):  dimensionality of heads.
        n_heads (int): number of attention heads.
    Returns:
        function: compute_attention_heads function
    """

    def compute_attention_heads(x):
        """ Compute the attention heads.
        Args:
            x (jax.interpreters.xla.DeviceArray): tensor with shape (batch_size, seqlen, n_heads X d_head).
        Returns:
            jax.interpreters.xla.DeviceArray: reshaped tensor with shape (batch_size X n_heads, seqlen, d_head).
        """     
        # Size of the x's batch dimension
        batch_size = x.shape[0]
        # Length of the sequence
        # Should be size of x's first dimension without counting the batch dim
        seqlen = x.shape[1]
        # Reshape x using jnp.reshape()
        # batch_size, seqlen, n_heads*d_head -> batch_size, seqlen, n_heads, d_head
        x = jnp.reshape(x, (batch_size, seqlen, n_heads, d_head))
        # Transpose x using jnp.transpose()
        # batch_size, seqlen, n_heads, d_head -> batch_size, n_heads, seqlen, d_head
        # Note that the values within the tuple are the indexes of the dimensions of x and you must rearrange them
        x = jnp.transpose(x, (0, 2, 1, 3))
        # Reshape x using jnp.reshape()
        # batch_size, n_heads, seqlen, d_head -> batch_size*n_heads, seqlen, d_head
        x = jnp.reshape(x, (-1, seqlen, d_head))
       
        return x
    
    return compute_attention_heads
dot_product_self_attention : Creates a mask matrix with False values above the diagonal and True values below and calls DotProductAttention which implements dot product self attention.

def dot_product_self_attention(q, k, v):
    """ Masked dot product self attention.
    Args:
        q (jax.interpreters.xla.DeviceArray): queries.
        k (jax.interpreters.xla.DeviceArray): keys.
        v (jax.interpreters.xla.DeviceArray): values.
    Returns:
        jax.interpreters.xla.DeviceArray: masked dot product self attention tensor.
    """
   
    # Hint: mask size should be equal to L_q. Remember that q has shape (batch_size, L_q, d)
    mask_size = q.shape[-2]

    # Creates a matrix with ones below the diagonal and 0s above. It should have shape (1, mask_size, mask_size)
    # Notice that 1's and 0's get casted to True/False by setting dtype to jnp.bool_
    # Use jnp.tril() - Lower triangle of an array and jnp.ones()
    mask = jnp.tril(jnp.ones((1, mask_size, mask_size), dtype=jnp.bool_), k=0)
    
    return DotProductAttention(q, k, v, mask)
compute_attention_output : Undoes compute_attention_heads by splitting first (vertical) dimension and stacking in the last (depth) dimension (batch_size, seqlen, n_heads  ×  d_head). These operations concatenate (stack/merge) the heads.

def compute_attention_output_closure(n_heads, d_head):
    """ Function that simulates environment inside CausalAttention function.
    Args:
        d_head (int):  dimensionality of heads.
        n_heads (int): number of attention heads.
    Returns:
        function: compute_attention_output function
    """
    
    def compute_attention_output(x):
        """ Compute the attention output.
        Args:
            x (jax.interpreters.xla.DeviceArray): tensor with shape (batch_size X n_heads, seqlen, d_head).
        Returns:
            jax.interpreters.xla.DeviceArray: reshaped tensor with shape (batch_size, seqlen, n_heads X d_head).
        """
      
        # Length of the sequence
        # Should be size of x's first dimension without counting the batch dim
        seqlen = x.shape[1]
        # Reshape x using jnp.reshape() to shape (batch_size, n_heads, seqlen, d_head)
        x = jnp.reshape(x, ( -1, n_heads, seqlen, d_head))
        # Transpose x using jnp.transpose() to shape (batch_size, seqlen, n_heads, d_head)
        x = jnp.transpose(x, ( 0, 2, 1 , 3))
        
        # Reshape to allow to concatenate the heads
        return jnp.reshape(x, (-1, seqlen, n_heads * d_head))
    
    return compute_attention_output

33333.PNG

def CausalAttention(d_feature, 
                    n_heads, 
                    compute_attention_heads_closure=compute_attention_heads_closure,
                    dot_product_self_attention=dot_product_self_attention,
                    compute_attention_output_closure=compute_attention_output_closure,
                    mode='train'):
    """Transformer-style multi-headed causal attention.

    Args:
        d_feature (int):  dimensionality of feature embedding.
        n_heads (int): number of attention heads.
        compute_attention_heads_closure (function): Closure around compute_attention heads.
        dot_product_self_attention (function): dot_product_self_attention function. 
        compute_attention_output_closure (function): Closure around compute_attention_output. 
        mode (str): 'train' or 'eval'.

    Returns:
        trax.layers.combinators.Serial: Multi-headed self-attention model.
    """
    
    assert d_feature % n_heads == 0
    d_head = d_feature // n_heads

    # HINT: The second argument to tl.Fn() is an uncalled function (without the parentheses)
    # Since you are dealing with closures you might need to call the outer 
    # function with the correct parameters to get the actual uncalled function.
    ComputeAttentionHeads = tl.Fn('AttnHeads', compute_attention_heads_closure(n_heads, d_head), n_out=1)
        
    return tl.Serial(
        tl.Branch( # creates three towers for one input, takes activations and creates queries keys and values
            [tl.Dense(d_feature), ComputeAttentionHeads], # queries
            [tl.Dense(d_feature), ComputeAttentionHeads], # keys
            [tl.Dense(d_feature), ComputeAttentionHeads], # values
        ),
        
        tl.Fn('DotProductAttn', dot_product_self_attention, n_out=1), # takes QKV
        # HINT: The second argument to tl.Fn() is an uncalled function
        # Since you are dealing with closures you might need to call the outer 
        # function with the correct parameters to get the actual uncalled function.
        tl.Fn('AttnOutput', compute_attention_output_closure(n_heads, d_head), n_out=1), # to allow for parallel
        tl.Dense(d_feature) # Final dense layer
    )

44444.PNG

def DecoderBlock(d_model, d_ff, n_heads,
                 dropout, mode, ff_activation):
    """Returns a list of layers that implements a Transformer decoder block.

    The input is an activation tensor.

    Args:
        d_model (int):  depth of embedding.
        d_ff (int): depth of feed-forward layer.
        n_heads (int): number of attention heads.
        dropout (float): dropout rate (how much to drop out).
        mode (str): 'train' or 'eval'.
        ff_activation (function): the non-linearity in feed-forward layer.

    Returns:
        list: list of trax.layers.combinators.Serial that maps an activation tensor to an activation tensor.
    """
    
    # Create masked multi-head attention block using CausalAttention function
    causal_attention = CausalAttention( 
                        d_model,
                        n_heads=n_heads,
                        mode=mode
                        )

    # Create feed-forward block (list) with two dense layers with dropout and input normalized
    feed_forward = [ 
        # Normalize layer inputs
        tl.LayerNorm(),
        # Add first feed forward (dense) layer (don't forget to set the correct value for n_units)
        tl.Dense(d_ff),
        # Add activation function passed in as a parameter (you need to call it!)
        ff_activation(), # Generally ReLU
        # Add dropout with rate and mode specified (i.e., don't use dropout during evaluation)
        tl.Dropout(rate=dropout, mode=mode),
        # Add second feed forward layer (don't forget to set the correct value for n_units)
        tl.Dense(d_model),
        # Add dropout with rate and mode specified (i.e., don't use dropout during evaluation)
        tl.Dropout(rate=dropout,mode=mode)
    ]

    # Add list of two Residual blocks: the attention with normalization and dropout and feed-forward blocks
    return [
      tl.Residual(
          # Normalize layer input
          tl.LayerNorm(),
          # Add causal attention block previously defined (without parentheses)
          causal_attention,
          # Add dropout with rate and mode specified
          tl.Dropout(rate=dropout, mode=mode)
        ),
      tl.Residual(
          # Add feed forward block (without parentheses)
          feed_forward
        ),
      ]
def TransformerLM(vocab_size=33300,
                  d_model=512,
                  d_ff=2048,
                  n_layers=6,
                  n_heads=8,
                  dropout=0.1,
                  max_len=4096,
                  mode='train',
                  ff_activation=tl.Relu):
    """Returns a Transformer language model.

    The input to the model is a tensor of tokens. (This model uses only the
    decoder part of the overall Transformer.)

    Args:
        vocab_size (int): vocab size.
        d_model (int):  depth of embedding.
        d_ff (int): depth of feed-forward layer.
        n_layers (int): number of decoder layers.
        n_heads (int): number of attention heads.
        dropout (float): dropout rate (how much to drop out).
        max_len (int): maximum symbol length for positional encoding.
        mode (str): 'train', 'eval' or 'predict', predict mode is for fast inference.
        ff_activation (function): the non-linearity in feed-forward layer.

    Returns:
        trax.layers.combinators.Serial: A Transformer language model as a layer that maps from a tensor of tokens
        to activations over a vocab set.
    """
   
    # Embedding inputs and positional encoder
    positional_encoder = [ 
        # Add embedding layer of dimension (vocab_size, d_model)
        tl.Embedding(vocab_size, d_model),
        # Use dropout with rate and mode specified
        tl.Dropout(rate=dropout, mode=mode),
        # Add positional encoding layer with maximum input length and mode specified
        tl.PositionalEncoding(max_len=max_len, mode=mode)]

    # Create stack (list) of decoder blocks with n_layers with necessary parameters
    decoder_blocks = [ 
        DecoderBlock(d_model, d_ff, n_heads,
                    dropout, mode, ff_activation) for _ in range(n_layers)]

    # Create the complete model as written in the figure
    return tl.Serial(
        # Use teacher forcing (feed output of previous step to current step)
        tl.ShiftRight(mode=mode), # Specify the mode!
        # Add positional encoder
        positional_encoder,
        # Add decoder blocks
        decoder_blocks,
        # Normalize layer
        tl.LayerNorm(),

        # Add dense layer of vocab_size (since need to select a word to translate to)
        # (a.k.a., logits layer. Note: activation already set by ff_activation)
        tl.Dense(vocab_size),
        # Get probabilities with Logsoftmax
        tl.LogSoftmax(),
    )

Part 3: Training

from trax.supervised import training

def training_loop(TransformerLM, train_gen, eval_gen, output_dir = "~/model"):
    '''
    Input:
        TransformerLM (trax.layers.combinators.Serial): The model you are building.
        train_gen (generator): Training stream of data.
        eval_gen (generator): Evaluation stream of data.
        output_dir (str): folder to save your file.
        
    Returns:
        trax.supervised.training.Loop: Training loop.
    '''
    output_dir = os.path.expanduser(output_dir)  # trainer is an object
    lr_schedule = trax.lr.warmup_and_rsqrt_decay(n_warmup_steps=1000, max_value=0.01)

    train_task = training.TrainTask( 
      labeled_data=train_gen, # The training generator
      loss_layer=tl.CrossEntropyLoss(), # Loss function 
      optimizer=trax.optimizers.Adam(0.01), # Optimizer (Don't forget to set LR to 0.01)
      lr_schedule=lr_schedule,
      n_steps_per_checkpoint=10
    )

    eval_task = training.EvalTask( 
      labeled_data=eval_gen, # The evaluation generator
      metrics=[tl.CrossEntropyLoss(), tl.Accuracy()] # CrossEntropyLoss and Accuracy
    )

    loop = training.Loop(TransformerLM(d_model=4,
                                       d_ff=16,
                                       n_layers=1,
                                       n_heads=2,
                                       mode='train'),
                         train_task,
                         eval_tasks=[eval_task],
                         output_dir=output_dir)
    
    return loop
    
loop = training_loop(TransformerLM, train_batch_stream, eval_batch_stream)
loop.run(10)

Part 4: Evaluation

# Get the model architecture
model = TransformerLM(mode='eval')

# Load the pre-trained weights
model.init_from_file('model.pkl.gz', weights_only=True)
def next_symbol(cur_output_tokens, model):
    """Returns the next symbol for a given sentence.

    Args:
        cur_output_tokens (list): tokenized sentence with EOS and PAD tokens at the end.
        model (trax.layers.combinators.Serial): The transformer model.

    Returns:
        int: tokenized symbol.
    """
    
    # current output tokens length
    token_length = len(cur_output_tokens)
    print(f'token_length: {token_length}')
    # calculate the minimum power of 2 big enough to store token_length
    # HINT: use np.ceil() and np.log2()
    # add 1 to token_length so np.log2() doesn't receive 0 when token_length is 0
    padded_length = 2**int(np.ceil(np.log2(token_length + 1)))
    print(f'padded_length: {padded_length}')

    # Fill cur_output_tokens with 0's until it reaches padded_length
    padded = cur_output_tokens + [0] * (padded_length - token_length)
    print(f'padded: {padded}')
    padded_with_batch = np.array(padded)[None, :] # Don't replace this 'None'! This is a way of setting the batch dim
    print(f'padded_with_batch: {padded_with_batch}')

    # model expects a tuple containing two padded tensors (with batch)
    output, o = model((padded_with_batch, padded_with_batch))
    print(f'output.shape: {output.shape}')
    print(f'o.shape: {o.shape}')
    # HINT: output has shape (1, padded_length, vocab_size)
    # To get log_probs you need to index output with 0 in the first dim
    # token_length in the second dim and all of the entries for the last dim.
    log_probs = output[0, token_length, :]
    print(f'log_probs.shape: {log_probs.shape}')
  
    return int(np.argmax(log_probs))
def greedy_decode(input_sentence, model):
    """Greedy decode function.

    Args:
        input_sentence (string): a sentence or article.
        model (trax.layers.combinators.Serial): Transformer model.

    Returns:
        string: summary of the input.
    """    
    # Use tokenize()
    cur_output_tokens = tokenize(input_sentence) + [0]
    generated_output = [] 
    cur_output = 0 
    EOS = 1 
    
    while cur_output != EOS:
        # Get next symbol
        print(f'cur_output_tokens: {cur_output_tokens}')
        cur_output = next_symbol(cur_output_tokens, model)
        print(f'cur_output: {cur_output}')
        # Append next symbol to original sentence
        cur_output_tokens.append(cur_output)
        # Append next symbol to generated sentence
        generated_output.append(cur_output)
        print(detokenize(generated_output))
        print('\n')

    return detokenize(generated_output)
test_sentence = "It was a sunny day when I went to the market to buy some flowers. But I only found roses, not tulips."
print(greedy_decode(test_sentence, model))
----------------------------------
输出:

cur_output_tokens: [52, 1353, 28, 24421, 20, 194, 7511, 13, 533, 320, 213, 700, 320, 2444, 87, 5083, 3, 200, 13, 86, 233, 4267, 45, 2, 19, 3735, 18035, 4, 10, 1, 0]
token_length: 31
padded_length: 32
padded: [52, 1353, 28, 24421, 20, 194, 7511, 13, 533, 320, 213, 700, 320, 2444, 87, 5083, 3, 200, 13, 86, 233, 4267, 45, 2, 19, 3735, 18035, 4, 10, 1, 0, 0]
padded_with_batch: [[   52  1353    28 24421    20   194  7511    13   533   320   213   700
    320  2444    87  5083     3   200    13    86   233  4267    45     2
     19  3735 18035     4    10     1     0     0]]
output.shape: (1, 32, 33300)
o.shape: (1, 32)
log_probs.shape: (33300,)
cur_output: 11
:

cur_output_tokens: [52, 1353, 28, 24421, 20, 194, 7511, 13, 533, 320, 213, 700, 320, 2444, 87, 5083, 3, 200, 13, 86, 233, 4267, 45, 2, 19, 3735, 18035, 4, 10, 1, 0, 11]
token_length: 32
padded_length: 64
padded: [52, 1353, 28, 24421, 20, 194, 7511, 13, 533, 320, 213, 700, 320, 2444, 87, 5083, 3, 200, 13, 86, 233, 4267, 45, 2, 19, 3735, 18035, 4, 10, 1, 0, 11, 0, 0, 0, 0, 0, 0, 0, 0, 0, 0, 0, 0, 0, 0, 0, 0, 0, 0, 0, 0, 0, 0, 0, 0, 0, 0, 0, 0, 0, 0, 0, 0]
padded_with_batch: [[   52  1353    28 24421    20   194  7511    13   533   320   213   700
    320  2444    87  5083     3   200    13    86   233  4267    45     2
     19  3735 18035     4    10     1     0    11     0     0     0     0
      0     0     0     0     0     0     0     0     0     0     0     0
      0     0     0     0     0     0     0     0     0     0     0     0
      0     0     0     0]]
output.shape: (1, 64, 33300)
o.shape: (1, 64)
log_probs.shape: (33300,)
cur_output: 13
: I

cur_output_tokens: [52, 1353, 28, 24421, 20, 194, 7511, 13, 533, 320, 213, 700, 320, 2444, 87, 5083, 3, 200, 13, 86, 233, 4267, 45, 2, 19, 3735, 18035, 4, 10, 1, 0, 11, 13]
token_length: 33
padded_length: 64
padded: [52, 1353, 28, 24421, 20, 194, 7511, 13, 533, 320, 213, 700, 320, 2444, 87, 5083, 3, 200, 13, 86, 233, 4267, 45, 2, 19, 3735, 18035, 4, 10, 1, 0, 11, 13, 0, 0, 0, 0, 0, 0, 0, 0, 0, 0, 0, 0, 0, 0, 0, 0, 0, 0, 0, 0, 0, 0, 0, 0, 0, 0, 0, 0, 0, 0, 0]
padded_with_batch: [[   52  1353    28 24421    20   194  7511    13   533   320   213   700
    320  2444    87  5083     3   200    13    86   233  4267    45     2
     19  3735 18035     4    10     1     0    11    13     0     0     0
      0     0     0     0     0     0     0     0     0     0     0     0
      0     0     0     0     0     0     0     0     0     0     0     0
      0     0     0     0]]
output.shape: (1, 64, 33300)
o.shape: (1, 64)
log_probs.shape: (33300,)
cur_output: 141
: I just

......

Part 5: tl.CausalAttention()

import sys
import os

import time
import numpy as np
import gin

import trax
from trax import layers as tl
from trax.fastmath import numpy as jnp

# to print the entire np array
np.set_printoptions(threshold=sys.maxsize)
def PositionalEncoder(vocab_size, d_model, dropout, max_len, mode):
    """Returns a list of layers that: 
    1. takes a block of text as input, 
    2. embeds the words in that text, and 
    3. adds positional encoding, 
       i.e. associates a number in range(max_len) with 
       each word in each sentence of embedded input text 
    
    The input is a list of tokenized blocks of text
    
    Args:
        vocab_size (int): vocab size.
        d_model (int):  depth of embedding.
        dropout (float): dropout rate (how much to drop out).
        max_len (int): maximum symbol length for positional encoding.
        mode (str): 'train' or 'eval'.
    """
    # Embedding inputs and positional encoder
    return [ 
        # Add embedding layer of dimension (vocab_size, d_model)
        tl.Embedding(vocab_size, d_model),  
        # Use dropout with rate and mode specified
        tl.Dropout(rate=dropout, mode=mode), 
        # Add positional encoding layer with maximum input length and mode specified
        tl.PositionalEncoding(max_len=max_len, mode=mode)]
                
def FeedForward(d_model, d_ff, dropout, mode, ff_activation):
    """Returns a list of layers that implements a feed-forward block.

    The input is an activation tensor.

    Args:
        d_model (int):  depth of embedding.
        d_ff (int): depth of feed-forward layer.
        dropout (float): dropout rate (how much to drop out).
        mode (str): 'train' or 'eval'.
        ff_activation (function): the non-linearity in feed-forward layer.

    Returns:
        list: list of trax.layers.combinators.Serial that maps an activation tensor to an activation tensor.
    """
    
    # Create feed-forward block (list) with two dense layers with dropout and input normalized
    return [ 
        # Normalize layer inputs
        tl.LayerNorm(), 
        # Add first feed forward (dense) layer (don't forget to set the correct value for n_units)
        tl.Dense(d_ff), 
        # Add activation function passed in as a parameter (you need to call it!)
        ff_activation(),  # Generally ReLU
        # Add dropout with rate and mode specified (i.e., don't use dropout during evaluation)
        tl.Dropout(rate=dropout, mode=mode), 
        # Add second feed forward layer (don't forget to set the correct value for n_units)
        tl.Dense(d_model), 
        # Add dropout with rate and mode specified (i.e., don't use dropout during evaluation)
        tl.Dropout(rate=dropout, mode=mode) 
    ]
def DecoderBlock(d_model, d_ff, n_heads,
                 dropout, mode, ff_activation):
    """Returns a list of layers that implements a Transformer decoder block.

    The input is an activation tensor.

    Args:
        d_model (int):  depth of embedding.
        d_ff (int): depth of feed-forward layer.
        n_heads (int): number of attention heads.
        dropout (float): dropout rate (how much to drop out).
        mode (str): 'train' or 'eval'.
        ff_activation (function): the non-linearity in feed-forward layer.

    Returns:
        list: list of trax.layers.combinators.Serial that maps an activation tensor to an activation tensor.
    """
        
    # Add list of two Residual blocks: the attention with normalization and dropout and feed-forward blocks
    return [
      tl.Residual(
          # Normalize layer input
          tl.LayerNorm(), 
          # Add causal attention 
          tl.CausalAttention(d_model, n_heads=n_heads, dropout=dropout, mode=mode) 
        ),
      tl.Residual(
          # Add feed-forward block
          # We don't need to normalize the layer inputs here. The feed-forward block takes care of that for us.
          FeedForward(d_model, d_ff, dropout, mode, ff_activation)
        ),
      ]
def TransformerLM(vocab_size=33300,
                  d_model=512,
                  d_ff=2048,
                  n_layers=6,
                  n_heads=8,
                  dropout=0.1,
                  max_len=4096,
                  mode='train',
                  ff_activation=tl.Relu):
    """Returns a Transformer language model.

    The input to the model is a tensor of tokens. (This model uses only the
    decoder part of the overall Transformer.)

    Args:
        vocab_size (int): vocab size.
        d_model (int):  depth of embedding.
        d_ff (int): depth of feed-forward layer.
        n_layers (int): number of decoder layers.
        n_heads (int): number of attention heads.
        dropout (float): dropout rate (how much to drop out).
        max_len (int): maximum symbol length for positional encoding.
        mode (str): 'train', 'eval' or 'predict', predict mode is for fast inference.
        ff_activation (function): the non-linearity in feed-forward layer.

    Returns:
        trax.layers.combinators.Serial: A Transformer language model as a layer that maps from a tensor of tokens
        to activations over a vocab set.
    """
    
    # Create stack (list) of decoder blocks with n_layers with necessary parameters
    decoder_blocks = [ 
        DecoderBlock(d_model, d_ff, n_heads, dropout, mode, ff_activation) for _ in range(n_layers)] 

    # Create the complete model as written in the figure
    return tl.Serial(
        # Use teacher forcing (feed output of previous step to current step)
        tl.ShiftRight(mode=mode), 
        # Add embedding inputs and positional encoder
        PositionalEncoder(vocab_size, d_model, dropout, max_len, mode),
        # Add decoder blocks
        decoder_blocks, 
        # Normalize layer
        tl.LayerNorm(), 

        # Add dense layer of vocab_size (since need to select a word to translate to)
        # (a.k.a., logits layer. Note: activation already set by ff_activation)
        tl.Dense(vocab_size), 
        # Get probabilities with Logsoftmax
        tl.LogSoftmax() 
    )

5. BERT

BERT stands for Bidirectional Encoder Representations from Transformers (BERT). 参考:jalammar.github.io/illustrated…

image.png

1. 预训练内容

(1). Masked Language Model

image.png

(2). Two-sentence Tasks

image.png

2. Transfer Learning

image.png

(1). feature based

In feature based, you can train word embeddings by running a different model and then using those features (i.e. word vectors) on a different task.

参考:jalammar.github.io/a-visual-gu…

image.png

import numpy as np
import pandas as pd
from sklearn.model_selection import train_test_split
from sklearn.linear_model import LogisticRegression
from sklearn.model_selection import GridSearchCV
import torch
import transformers as ppb

df = pd.read_csv('https://github.com/clairett/pytorch-sentiment-classification/raw/master/data/SST2/train.tsv', delimiter='\t', header=None)

batch_1 = df[:2000]

# For DistilBERT:
model_class, tokenizer_class, pretrained_weights = (ppb.DistilBertModel, ppb.DistilBertTokenizer, 'distilbert-base-uncased')

## Want BERT instead of distilBERT? Uncomment the following line:
#model_class, tokenizer_class, pretrained_weights = (ppb.BertModel, ppb.BertTokenizer, 'bert-base-uncased')

# Load pretrained model/tokenizer
tokenizer = tokenizer_class.from_pretrained(pretrained_weights)
model = model_class.from_pretrained(pretrained_weights)

tokenized = batch_1[0].apply((lambda x: tokenizer.encode(x, add_special_tokens=True)))

max_len = 0
for i in tokenized.values:
    if len(i) > max_len:
        max_len = len(i)

padded = np.array([i + [0]*(max_len-len(i)) for i in tokenized.values])

attention_mask = np.where(padded != 0, 1, 0)

input_ids = torch.tensor(padded)  
attention_mask = torch.tensor(attention_mask)

with torch.no_grad():
    last_hidden_states = model(input_ids, attention_mask=attention_mask)
    
features = last_hidden_states[0][:,0,:].numpy()

labels = batch_1[1]

train_features, test_features, train_labels, test_labels = train_test_split(features, labels)

parameters = {'C': np.linspace(0.0001, 100, 20)}
grid_search = GridSearchCV(LogisticRegression(), parameters)
grid_search.fit(train_features, train_labels)

print('best parameters: ', grid_search.best_params_)
print('best scrores: ', grid_search.best_score_)

lr_clf = LogisticRegression(C=5.2)
lr_clf.fit(train_features, train_labels)

lr_clf.score(test_features, test_labels)

bert-as-service 项目可以加载BERT的预训练模型,输出文本向量化的结果

参考:

a). blog.csdn.net/ling620/art…

b). github.com/hanxiao/ber…

(2). fine tuning

When fine tuning, you can use the exact same model and just run it on a different task. Sometimes when fine tuning, you can keep the model weights fixed and just add a new layer that you will train. Other times you can slowly unfreeze the layers one at a time. You can also use unlabelled data when pre-training, by masking words and trying to predict which word was masked.

参考:

a). 文本分类 fine-tuning: www.jianshu.com/p/34de39d52…

b). 文本相似性 fine-tuning:blog.csdn.net/ling620/art…

c). 压缩以及通过 bert-base 部署: www.jianshu.com/p/67f99e48f…

d). bert-base: github.com/macanv/BERT…