微信小程序的消息通知设计

1,210 阅读3分钟

昨天我分享的小程序设计10条规则里提到,建议在小程序中单独增加一个tab,做消息通知模块。用于提升用户和小程序的连接性,用户粘性。

做小程序产品经理的10条规则

在微信生态立,微信小程序的消息通知自然会比APP的点击率打开率高,加上用户的传播也更加快速,那么如何做微信小程序的消息通知呢?

**在消息通知里,先介绍一个push中使用的法则,叫做爱达法则。
**

图片

推送运营策略

我们把PUSH分为传统通知、和微信PUSH通知

1.传统通知:

短信、apppush、邮箱

2.微信小程序PUSH:

当然微信小程序PUSH也算appPUSH的一种,包含了订阅号、模版消息、服务号

值得注意的是最近模版消息规则发生改变,用户需要主动订阅才能产生模版消息。

图片

模版号消息更新

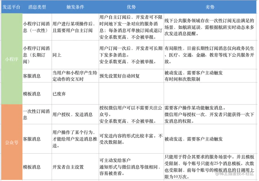
用户选择订阅的模版消息,才可以被推送。我找到了现在微信下不同渠道的推送能力对比

图片

推送对比

可以看到小程序的推送更加灵活,同时还继承了和服务号一样的一级触及入口

**
消息通知的产品设计**

产品经理做消息通知设计,在类型上主要分为系统通知、人工通知2大类。而人工通知以业务区分为导向,比如PMTalk的官方通知、或其视频类通知,都是属于业务。

图片

系统通知产品设计分类

如上是PMTalk小程序的消息通知设计分类,包含了活动报名、签约作者用户对象、以及根据文章、问答内容产生的消息通知。

消息通知里包含的内容,可以即是文本、也可以是视频、还可以包括跳转链接。

**
消息通知的后台管理**

任何消息通知都需要后台管理,需要针对推送配置、推送数据可视化、以及最后的精细化运营做管理设计

1.消息通知的配置设计

人工消息的创建包括消息内容、消息推送目标人群

图片

推送配置和创建

2.消息数据统计

涉及到消息推送的点击、推送失败、以及业务的转化漏斗,可以查看得到系统推送的点击率,进行优化。

图片

推送转化

3.推送实现精细化运营

微信小程序推送,也可以通过用户标签、画像、地域实现个性化推送,这就形成了精细化运营。

再通过转化漏斗模型,监控每次推送的效果以及逐步迭代运营方案,实现精准运营。

**
推送的成本问题**

最后要注意的是推送是有成本的,比如短信推送是按条数直接找到第三方付费,还有垃圾推送或恶意推送也会降低用户好感,也是一种成本浪费。

**对于人工推送:
**

在人工推送上要注意安全和审核,比如曾经就有不少案例出现了一些推送事故,推送的文案、内容让用户疑惑、甚至是让用户反感。

微信小程序的推送模版也是依附于审核的,每个小程序的模版都需要被审核,或者开发者只能去选择已经审核通过的模版。

对于系统推送:

系统通知主要依靠在用户的条件判断和推送文案上,推送可以快速推进用户跳转到其他页面去,比如点击小程序点击

今天的分享就在这。我的个人微信:574319420,欢迎添加微信交流