Serverless 如何在阿里巴巴实现规模化落地?

447 阅读15分钟

头图.jpg

作者 | 赵庆杰(卢令) 来源 | Serverless 公众号

一、Serverless 规模化落地集团的成果

2020 年,我们在 Serverless 底层基建上做了非常大的升级,比如计算升级到了第四代神龙架构,存储上升级到了盘古 2.0,网络上进入了百 G 洛神网络,整体升级之后性能提升两倍;BaaS 层面也进行了很大的拓展,比如支持了 Event Bridge、Serverless Workflow,进一步提升了系统能力。

除此以外,我们还与集团内十几个 BU 进行了合作共建,帮助业务方落地 Serverless 产品,其中包含 双11 核心的应用场景,帮助其顺利通过 双11 流量峰值大考,证明了 Serverless 在核心的应用场景下,依然表现得非常稳定。

1.jpg

二、两大背景,两大优势 – 加速 Serverless 落地

1. Serverless 两大背景

为什么在集团内部能快速实现规模化地落地 Serverless?首先我们有两大前提背景:

第一个背景是上云,集团上云是重要的前提,只有上云才能享受到云上的弹性红利,如果还是自己内部的一朵云,后续的起效降本其实非常难达成,所以 2019 年双十一阿里实现了核心系统 100% 上云,有了上云前提,Serverless 才有了发挥非常作用的空间。

第二个背景是全面云原生化,打造了一个强大的云原生产品的云家族,对集团内部业务进行赋能,帮助业务达成了在上云基础上的两个主要目标:提高效能和降低成本, 2020 年天猫双十一核心系统全面云原生化,效率提升 100%,成本降低 80%。  

2. Serverless 两大优势

  • 提高效能

2.jpg

一个标准的云原生应用,从研发到上线到运维,需要完成上图中所有标橙色的工作项,才能完成正式的微服务应用上线,首先是 CI/CD 代码构建,另外是系统运维的可视化工作项目,不仅要配置、对接,还需对整体数据链路进行流量评估、安全评估、流量管理等,这显然对人力门槛要求已经非常高。除此以外,为了提升资源利用率,我们还需要对各个业务进行混部,门槛会进一步的提高。

可以看出,整体的云原生传统应用,要实现微服务上线所需要完成的工作项,对于开发者来说非常艰难,需要由多个角色进行完成,但是如果到 Serverless 时代,开发者只要完成上图中标蓝色的框 coding,后续剩下的所有工作项,Serverless 的研发平台可以直接帮助业务完成上线。  

  • 降低成本

提高效能主要指的是人力成本的节省,而降低成本则针对的是应用的资源利用率。普通应用我们需要为峰值预留资源,但波谷就会造成极大浪费。在 Serverless 场景下,我们只需要按需付费,拒绝为峰值预留资源,这是 Serverless 降低成本的最大优势。

3.jpg

以上两大背景和两大优势,符合技术上云的趋势,所以集团内部的业务方一拍即合,一些大的 BU 已经把 Serverless 落地升级为战役层面,加速业务落地的 Serverless 场景。目前在集团落地的 Serverless 场景已经非常丰富,涉及到了核心的一些应用、个性化推荐、视频处理,还有 AI 推理、业务巡检等等。  

三、Serverless 落地场景 – 前端轻应用

目前,集团内前端场景是应用 Serverless 最快、最广的场景,包含淘系、高德、飞猪、优酷、闲鱼等 10+ 以上 BU。那为什么前端场景适合 Serverless 呢?

4.jpg

上图是全栈工程师的能力模型图,一般的微应用中需要有三个角色:前端工程师、后端开发工程师,运维工程师,三者共同完成应用的上线发布。为了提高效能,最近几年出现了全栈工程师的角色,作为全栈工程师,他要具备这三个角色的能力,不仅需要前端的应用开发技术,还需要后端系统层面的开发技能,并且要关注底层的内核、系统资源管理等,这对于前端工程师来说门槛显然非常高。

最近几年 Node.js 技术兴起,能够替代后端开发工程师角色,前端工程师只要具备前端开发能力,就可以充当两个角色,即前端工程师和后端开发工程师,但运维工程师仍然无法被取代。

而 Serverless 平台,解决的就是上图三角形结构中的底部三层,极大降低了前端工程师转变为全栈工程师的门槛,这对前端业务开发者来说非常有诱惑力。

5.jpg

另外一个原因是业务特性符合,大部分的前端应用具有流量洪峰的特性,需要业务评估前置,存在评估成本;同时前端场景更新迭代快,快上快下,运维成本高;且缺乏动态扩缩能力,存在资源碎片及资源浪费。而如果使用 Serverless,平台会自动帮你解决以上所有的后顾之忧,所以 Serverless 对前端场景的诱惑力非常大。

1. 前端落地场景

6.png

上图列举了前端落地的几个主要场景和技术点:

BFF 转换成 SFF 层:BFF 主要是 Backend For Frontend,前端工程师做主要运维,但到了 Serverless 时代,运维完全交于 Serverless 平台,前端工程师只需要写业务代码,就可以完成这项工作。

瘦身:把前端的业务逻辑下沉到 SFF 层,由 SFF 层去做逻辑的复用,把运维的能力也交给 Serverless 平台,实现客户端轻量化,提效功能下沉。

云端一体化:一处代码多端应用,这是非常流行的开发框架,同样需要 SFF 作为支撑。

CSR/SSR:通过 Serverless 满足服务端渲染、客户端渲染等,来实现前端首屏的快速展现,Serverless 结合 CDN 整体可以作为前端加速的解决方案。

NoCode:相当于在 Serverless 平台上做了封装,只需拖拽几个组件,就可以搭建一个前端页面,每个组件都可以用 Serverless 进行包装、功能聚合等,达到 NoCode 的效果。

中后台场景:主要是单体的富应用场景,单体应用可以完全用 Serverless 模式进行托管,完成中后台应用上线,这同样也可以节省运维能力、减少成本。  

2. 前端 Coding 变化

在前端场景应用 Serverless 之后,coding 有哪些变化呢?

7.jpg

对前端有一定了解的都知道,前端一般分三层:State、View 和 Logic Engine,同时会把一些抽象的业务逻辑下沉到 FaaS 层云函数上,然后用云函数作为 FaaS API 来提供服务,在代码编写上可以抽象各类 Aaction,每个 Aaction 可以有 FaaS 函数 API 提供服务。

8.jpg

以一个简单的页面为例,页面左侧是一些渲染接口,可以获取商品详情、收货地址等,这是基于 Faas API 实现的;右侧的是一些交互逻辑,比如购买、添加等,这也是 Faas API 可以继续完成的任务。

页面设计中,所有的 Faas API 不是只能为一个页面所使用,它可以为多个页面复用。复用这些 API 或者进行拖拽之后,就可以完成前端页面的组装,这对于前端来说是非常方便的。

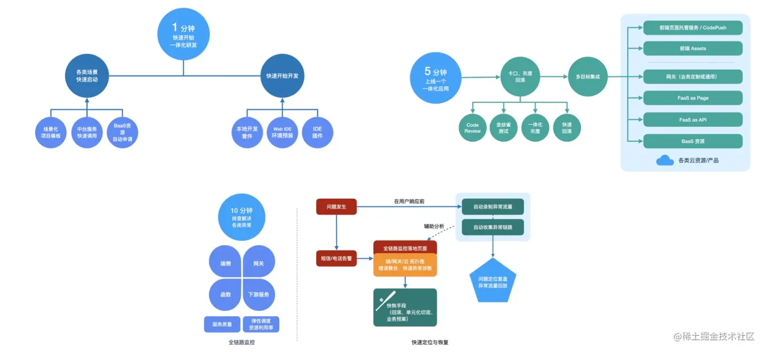
3. 前端轻应用研发提效:1-5-10

9.jpg

在前端应用 Serverless 之后,我们把 Serverless 对前端的研发效能的提效简单总结为 1-5-10,其含义是:

1 分钟的快速开始:我们把各类主要场景做一个总结,将其归类为应用模板,每个用户或者业务方新起一个业务时,只需要选择相应的应用启动模板,就会帮助用户快速生成业务代码,用户只需要写自己的业务函数代码就可以快速开始。

5 分钟上线应用:完全复用 Serverless 的运维平台,利用平台天然能力,帮助用户完成灰度发布等能力;并且配合前端网关、切流等完成金丝雀测试等功能。

10 分钟排查问题:基于上线之后的 Serverless 函数,提供业务指标或系统指标的展示,通过指标不仅可以设置报警,还可以在控制台上给用户推送错误日志等,帮助用户快速定位问题、分析问题,10 分钟内掌握整个 Serverless 函数的健康状态。  

4. 前端落地 Serverless 效果

前端实现 Serverless 的场景后效果如何?我们将 3 款 APP 在传统应用研发模式下所需要的性能和工时与应用 Faas 场景之后进行对比,可以明显看到,在原有的云原生基础上,效能还能提升 38.89%,这对于 Serverless 应用或前端应用来说效果非常可观,目前 Serverless 场景已经几乎覆盖整个集团内部,帮助业务方实现 Serverless 化,实现提高效能降低成本两个主要目标。

四、技术输出,拓展新场景

在集团的 Serverless 落地过程中,我们发现了很多新的业务诉求,比如存量业务如何快速实现迁移并节省成本?执行时间是否可以调大或者调长?资源配置是否可以调高?等等,针对这些问题我们提出了一些解决方案,基于这些解决方案我们抽象出了产品的一些功能,接下来介绍几个比较重要的功能:

1. 自定义镜像

10.jpg

自定义镜像主要目的是实现存量业务的无缝迁移,帮助用户实现零代码改造,并且把业务代码完全迁移到 Serverless 平台上。

存量业务的迁移是非常大的痛点,在一个团队内,不可能长期存在两种研发模式,这会造成极大内耗。想让业务方迁移到 Serverless 研发体系下,必须推出彻底的改造方案,帮助用户实现 Serverless 体系改造,不仅需要支持新业务使用 Serverless,还要帮助存量业务实现零成本快速迁移,所以我们推出了自定义容器功能。

11.jpg

传统 Web 单体应用场景特性

  • 应用现代化细粒度责任拆分、服务治理等运维负担;
  • 历史包袱不易 Serverless 化:云上云下业务代码,依赖、配置不统一;
  • 容量规划,自建运维、监控体系;
  • 资源利用率低 (低流量服务独占资源)。

函数计算 + 容器镜像优势

  • 低成本迁移单体应用;
  • 免运维;
  • 无需容量规划,自动伸缩;
  • 100% 资源利用率,优化闲置成本。

自定义容器功能,可以让传统 Web 单体应用(比如 SpringBoot、Wordpress、Flask、Express、Rails 等框架)不需任何改造,就可以以镜像的方式迁移到函数计算上,避免低流量业务独占服务器造成资源浪费。同时也可以享受到无需为应用做容量规划、自动伸缩、免运费等效益。

2. 性能实例

12.jpg

高性能实例,减少使用限制,拓展更多场景。比如:代码包从原来的 50M 上升到 500M,执行时间从原来的 10 分钟提高到 2 小时,性能规格比原先提升 4 倍多,能够最大支持 16G 和 32G 的大规格实例,来帮助用户运行一些非常耗时的长任务等等。

13.jpg

函数计算服务了很多场景,在服务过程中我们收到了很多诉求,比如约束条件多、使用门槛高、计算场景资源不足等问题。所以针对这些场景,我们推出了性能实例功能,目标是减少函数计算应用场景的使用限制,降低使用门槛,并且在执行时长上、各种指标上,用户可以灵活配置、按需配置。

目前我们支持的 16 核 32G 完全具备与同规格 ECS 一模一样的计算能力,可以适用于高性能的业务场景如 AI 推理、音视频转码等。这个功能对后续拓展应用场景来说非常重要。

挑战

  • 弹性实例约束条件多,有一定使用门槛,如执行时长、实例规格等;
  • 传统单体应用、音视频等重计算场景下,业务需要拆分改造,增加负担;
  • vCPU、内存、带宽等资源维度,弹性实例未给出明确承诺。

目标

  • 减小函数计算的使用限制,降低企业使用门槛;
  • 兼容传统应用和重计算场景;
  • 给用户明确的资源承诺。

做法

  • 推出更高规格、资源承诺更明确的性能实例;
  • 未来,性能实例将具备更高的稳定性 SLA、更丰富的功能配置。

主打场景: 计算型任务、long-running 任务、弹性伸缩不敏感任务。

  • 音视频转码处理;
  • AI 推理;
  • 其它需求高规格的计算场景。

优势

性能实例除放宽限制外,仍保留当前函数计算产品所具备的所有能力:按量付费、预留模式、单实例多请求、多种事件源集成、多可用区容灾、自动伸缩、应用的构建部署及免运维等。  

3. 链路追踪

14.jpg

链路追踪功能包括:链路还原、拓扑分析、问题定位。

一个正常的微服务,不是一个函数就能完成所有工作,需要依赖上下游服务。在上下游业务都是正常的情况下,一般不需要链路追踪,但是如果下游服务出现了异常,如何定位问题?这时就可以依赖链路追踪功能,迅速分析上下游的性能瓶颈或者定位问题的发生点等。

函数计算也调研了很多集团内外的开源技术方案,目前已经支持 X-trace 功能,并且兼容了开源方案,拥抱开源,提供了兼容 OpenTracing 的产品能力。

15.jpg 16.jpg

上图是链路追踪的 Demo 图,通过计算 tracing 可以可视化看到后端服务的数据库访问开销,避免大量服务间的复杂校验关系增加问题排查的难度等。函数计算还支持函数代码级的链路分析能力,帮助用户优化冷启动、关键代码实现等。

Serverless 产品在业务角度上带来了巨大收益,但是封装也带来了一个阶段性难题——黑盒问题。当我们向用户提供链路追踪技术,同时也把黑盒问题暴露给用户,用户也可以通过这些黑盒问题提升自身的业务能力。这也是 Serverless 未来提高用户体验的方向,后续我们会在这方面继续加大投入,降低用户使用 Serverless 的成本。

挑战

  • Serverless 产品在业务角度有巨大收益,但封装带来黑盒问题;
  • Serverless 连接云生态,大量的云服务造成调用关系复杂;
  • Serverless 开发者依然有链路还原、拓扑分析、问题定位等需求。

FC + x-trace 主要优势

  • 函数代码级链路分析,帮助优化冷启动等关键代码实现;
  • 服务调用级链路追踪,帮助串联云生态服务,分布式链路分析。

4. 异步配置

17.jpg

在 Serverless 场景下,我们提供了离线任务处理、消息对立消费等功能,在函数计算中这类功能的使用率占比 50% 左右。在大量消息消费中,存在很多异步配置问题经常被业务方挑战,比如,这些消息是从哪里来?又去到哪里?被什么服务消费?消费的时间?消费的成功率如何?等等。这些问题的可视化/可配置,是目前需要主要解决的重要课题。

18.jpg

上图为异步配置的工作原理,首先从用户指定的事件源开始触发异步调用,函数计算立即返回请求 ID,同时也可以调用执行函数,返回执行结果到函数计算或者消息队列 MNS 里面。然后通过事件源可配置触发器等等,这些效果或者主题消费,可以进行消息的再次消费。比如,如果一个消息处理失败了,可以配置一下进行二次处理。

19.jpg

典型的应用场景

  • 一是事件闭环,比如对投递结果(如收集监控指标、报警配置)进行结果分析;生产事件上客户不仅可以利用 FC 消费事件,也可以利用 FC 主动生产事件。
  • 二是日常的异常处理,比如失败处理、重试策略等。
  • 三是资源回收,用户可以自定义存货时间,及时丢弃无用消息,节省资源,这是异步场景非常大的优化。

作者简介: 赵庆杰(卢令),目前就职于阿里云云原生 Serverless 团队,专注于 Serverless 、PaaS,分布式系统架构等方向,致力于打造新一代的 Serverless 技术平台,把平台技术做到更加普惠。曾就职于百度,负责内部最大的 PaaS 平台,承接了 80% 的在线业务,在 PaaS 方向,后端分布式系统架构等领域有丰富的经验。

本文整理自【Serverless Live 系列直播】1 月 26 日场 直播回看链接:developer.aliyun.com/topic/serve…