腾讯T3手把手教你!腾讯、字节跳动面经已发,威力加强版

133 阅读3分钟

前言:

Android 应用开发发展到今天,已经成为一个非常成熟的技术方向,从目前的形势来看,Android开发相当火热,但是高级Android开发人才却比较少,现在移动互联网的开发者也逐步开始关注插件化技术、性能优化、行业新技术,系统架构等进阶技术。这也同时造成了一种现像,安卓开发人员感受到行业现在已经是冰火两重天的环境了,技术不全面,还停留在中低端技术水平的,辛辛苦苦写代码,为了一年涨2千块钱的工资,疯狂加班,还要被降薪,还要时刻担心被裁员,而中高级开发人员却是企业青睐的对象,工资越来越高,同时也出现了市场岗位情况是中低端开发人员多人竞争一个岗位,而中高级开发人员一人竞争多个岗位的现状。

那么作为安卓开发人员的你,该如何突破现状,成为架构师中的一员呢。

在安卓系统中: 当系统内存不足时,Android系统将根据进程的优先级选择杀死一 些不太重要的进程,优先级低的先杀死。进程优先级从高到低如下。

前台进程

  • 处于正在与用户交互的activity
  • 与前台activity绑定的service
  • 调用了startForeground()方法的service
  • 正在执行oncreate()onstart()ondestroy方法的 service。 进程中包含正在执行onReceive()方法的BroadcastReceiver

系统中的前台进程并不会很多,而且一般前台进程都不会因为内存不足被杀死。特 殊情况除外。当内存低到无法保证所有的前台进程同时运行时,才会选择杀死某个 进程。

可视进程

  • 为处于前台,但仍然可见的activity(例如:调用了onpause()而还没调用 onstop()的activity)。典型情况是:运行activity时,弹出对话框(dialog 等),此时的activity虽然不是前台activity,但是仍然可见。
  • 可见activity绑定的service。(处于上诉情况下的activity所绑定的service

可视进程一般也不会被系统杀死,除非为了保证前台进程的运行不得已而为之。

服务进程

  • 已经启动的service

后台进程

  • 不可见的activity(调用onstop()之后的activity

后台进程不会影响用户的体验,为了保证前台进程,可视进程,服务进程的运行, 系统随时有可能杀死一个后台进程。当一个正确实现了生命周期的activity处于后台 被杀死时,如果用户重新启动,会恢复之前的运行状态。

空进程

  • 任何没有活动的进程 系统会杀死空进程,但这不会造成影响。空进程的存在无非为了一些缓存,以便于 下次可以更快的启动。

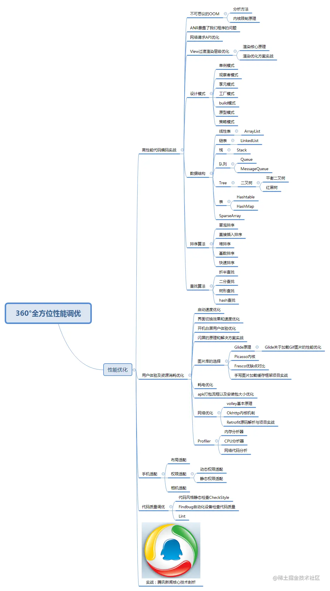
推荐学习资料


  • 脑图 360°全方位性能调优 由于文章篇幅问题点击链接查看详细文章以及获取学习笔记:GitHub