《漫步华尔街》读书笔记

575 阅读9分钟

《漫步华尔街》读书笔记

前言:

​ 这本书其实看完比较长时间了,但是一直忘了做读书笔记,忘得东西比较多,过年期间抽空又过了一遍,《漫步华尔街》也算是投资的一本启蒙书。但是毕竟作者是个美国人,所以带入中国这种刚刚兴起的股市市场不太现实,同时A股有多魔幻相信只要炒过股的都能明白(经历过银行基金阴跌血一般的教训)。个人目前处于定投基金的阶段,明白散户只要保本就赢过一大半的人了,也没胆子和心思去梭哈股票。

​ 这本书更多的是给投资新人或者完全不懂投资的人看的扫盲和入门书,过一遍书籍的内容即可。

简述:

简单概括:小白投资理论介绍入门书

这本书前半段讲的还是比较容易理解的,通过举证一些实际的案例,比如空中楼阁的几个案例,郁金香狂热和南海投机等。同时提出了随机漫步的理念,全面介绍股市的一些规则以及市场的变动规律,并且给出一些基本分析法分析。后半段用了基本分析和技术分析,说明他们的优点和不足点,表明任何的手段都不是万金油,需要贴合实际做出灵活的投资方案。同时在最后的部分算是最具备建议和实际价值的部分。对于整个后半部分可能看的比较云里雾里,因为涉及一些金融方面的知识,当然也不需要深究,慢慢消化即可。

本书理念:

下面是个人对于本书传达一些观点和理念理解:

  • 给投资新人一些基本的投资概念以及基本的投资分析方法,帮助入门者走上华尔街
  • 人们总是在不断的重复失败,直到现在依然如此,所以不要从过去和历史找到任何有用的信息和价值
  • 投资要具备清醒的头脑,小心空中楼阁和随机漫步,长期的持有好过频繁的短线操作。
  • 投资的图表分析法和基本分析法,预测股票是“神”才能做到的事情,作者否认技术分析,但是在现代科技手段上技术分析虽然信息滞后但是相对客观。
  • 股票的价值在于人们愿意支付的价格,炒股是让其他人愿意花更多的价值购下股票。同时股票的真实价值在未来。

推荐程度:

4星

更多的是扫盲和科普,通俗易懂,真正有价值的建议在最后三步走上华尔街部分(下文会介绍)。我只能说如果是老美我相信可以学到不少东西,但是作为中国人从里面获取到有参考价值的内容多半是了解投资以及一些投资的理论和技巧,还有就是合理的分布投资组合。

阅读感受:

用Kindle看到那密密麻麻的文字还是PDF文档看的一个头两个大,好几次都想要放弃,不建议手机上看这本书,建议搞个大尺寸的屏幕每天看一点点,可以不需要做笔记,因为只要看过这本书基本都会有感悟,这本书算是完全不懂投资是啥的人都能明白并且学到一些东西的好书,当然不要当做一本神书或者投资指南去看,这本书更多意义在于理解投资以及合理的规划投资方式。

如果想要读更有意思的理财书推荐小狗钱钱:

读书笔记文章连接:juejin.cn/post/692084…

思维导图:

这次的笔记写了一份思维导图,有兴趣可以参考:

share.mubu.com/doc/75E8VTk…

幕布思维导图

笔记:

下部分内容介绍个人认为重要的点以及比较具备记录价值的一些点:

基本分析法:

基本分析法用四个基本指标去衡量一个投资是否靠谱:

  • 预测增长率:股息和利润越大,投资者就越愿意用高价收购。
  • 预期股息派发:现金股息越大,就越容易受到理性投资者青睐
  • 风险把控:风险越低越受到欢迎
  • 市场利率:市场利率越低,越愿意支付股票

这里最容易忽略的是预测增长率,许多股票的陷阱在于空中楼阁的假象让散户看到一支短期靠谱的线。以个人经历做参考,去年个人购买了一段时间的银行基金,因为当初看到处于银行股票的上升期,没想到一上来就做了韭菜,当持有的银行基金的增长到了一定时间段之后,突然停止增长,当其他行业的股票在上扬阶段的时候,银行股票出现阴跌并且

这里个人给出一个建议是如果想要试水投资,就花个几十块钱去“玩”几支基金,然后放在一边。还有一种方式是现代的APP有很多“模拟炒股”的软件,个人的看法是这种东西终究是游戏,因为游戏没有心理负担,当你把真钱投入黑洞的时候,我相信再淡定的人心理多少心理没有底,除非完全不在意盈亏。

三步走上华尔街:

​ 这部分的内容大致就是作者告诉你投资指数型基金的好处,基本上买定离手,跟着大盘走的思路,同时推荐使用定投以及长期持有的方式,用了很多的实际案例说明投资指数型股票的一些优势。这里简单的理解为购入指数型基金,以及使用定投+长期持有的策略,你就可以胜过绝大多数人,然而从现实的实际情况来看,能够忍受“抗跌”的人少之又少,因为所有投资本质上都是只有一个目的,就是赚钱,而一旦想要赚钱能保持理性的人又有多少呢。但是从目前来看,定投+长期持有的策略,依旧是十分靠谱并且受到多数人认可的一种手段。

空中楼阁

​ 空中楼阁指的是看似真实实际上却虚无缥缈的东西,用来形容股票在合适不过,应该他既不能用于日常的生活交易,同时又不能作为直接的支付手段,而是类似“游戏币”的概念存在于金融的世界,荷兰人用历史告诉了一条铁律就是金融世界永远是不断起伏的,不可能存在一直“上扬”的情况,当投资的狂热超过资本运行的正常规律的时候,最后只有全面崩盘一个结果,从世界的金融危机可以看到,资本的世界一次又一次的构建空中楼阁。

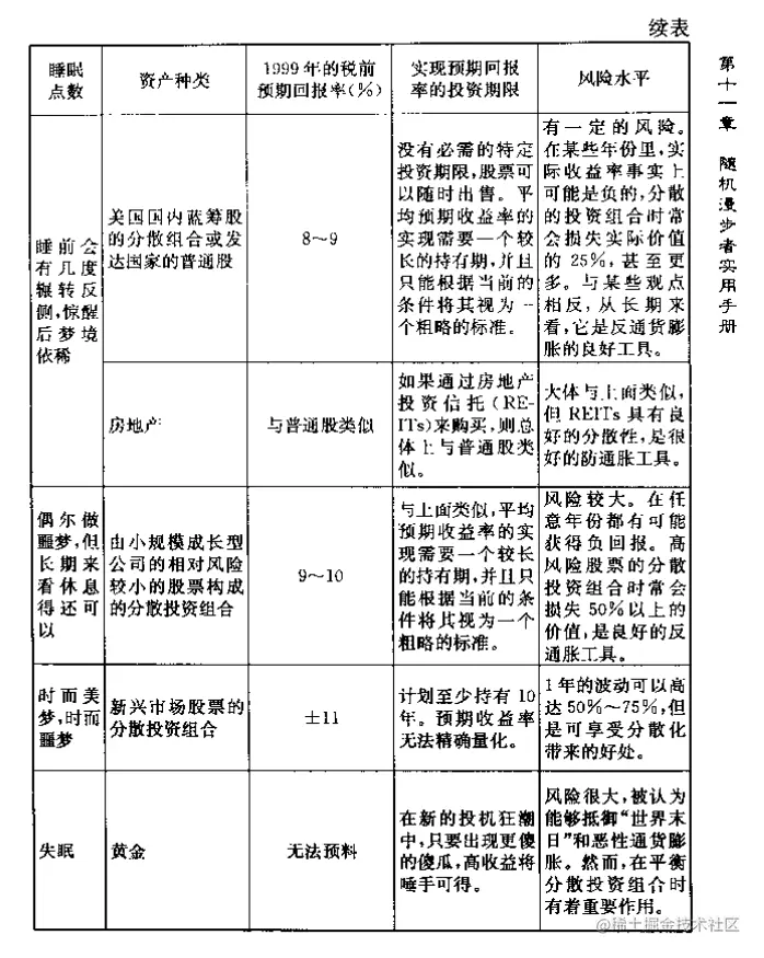
睡眠投资:

​ 书中比较有意思的是用“能够睡个好觉”的程度来衡量对于投资的风险抗击能力,下面是对应的图表:

资产配置的四条原则

下面的四条原则基本围绕理性投资这一个点,都是一些比较简单和好理解的内容

- 风险和收益密不可分
  - 你想要有多大的风险,就得付出多大的代价,所谓富贵险中求
- 投资股票基金债券的实际风险取决于持有的时限
  - 长期持有好过短期博弈
  - 执着和坚持
- 等额投资法可以降低“债券”和“基金”的风险
  - 合理分配投资的比例
  - 不要吊死在一棵树上
- 风险承担能力取决于总体的财务情况
  - 闲钱投资而不动用影响正常生活的资金
  - 承担多大风险就投入多少资本,理性投资

个人领悟:

这本书前半段的内容比较容易理解,作者用许多的实际案例,在给有投资想法的读者“泼冷水”,投资不是儿戏,需要慎重的考虑,投资同时也需要按照不同的年龄段进行划分,对于年轻一代,由于家庭以及生活压力相对较轻,对于资本的可操作性比较大, 通常可以拿出接近一半甚至以上的资金进行投资,

作者在“三步走上华尔街”这一部分是比较靠谱和实际一些的内容,比如介绍购买基金并且长期持有,也通过举证比对了短线操作和长线操作的优劣,从现实情况以及历史情况来看,长期持有耐得住性子的人一本都不会亏,至少都可以保本。同时鼓励多样化的投资,利用孤岛经济的利润和分散经济的利润介绍了分散投资是如何规避风险的,也比较适合刚入投资这一块的新人阅读。

从这本书了解到一个比较有意思的是牛顿曾经也当过“韭菜”,看到这一段还挺有意思的,所以投资的时候头脑想要清醒是真的很难的,就连“神”也会栽跟头。

总结:

​ 这本书读完这么长时间才进行读书笔记的记录,道理都比较通俗易懂,这篇文章摘录的更多的是自己回忆比较深刻的部分,里面还有许多有价值的信息在文中并没有提到,但是这里个人的感受是,越早的进行理财和养成良好的财务习惯,对于自己的收益越大,投资要时刻保持变化,当然处于小白阶段基本上选好自己认为可能“发迹”的基金进行定投就行了,虽然不见得一定赚,但是比放到银行贬值要强。

​ 投资和理财的书入门看的几本都看了一遍《穷爸爸与富爸爸》、《小狗钱钱》、然后就是《漫步华尔街》,把这几本书看完,基本上对于理财和投资这一块有所了解了,看完之后,根据自己的选择看更加深入的包括经济学和会计方便的书籍即可,对于个人的感触来说对于想要实现财富自由,首要的一点便是学会 计算,要清晰的了解自己的资产配置,以及每一笔开销的意义,不断的提高财商知识,才能真正有可能的走上财务自由的道路。