【剑指Offer】25. 合并两个排序的链表

170 阅读2分钟

NowCoder

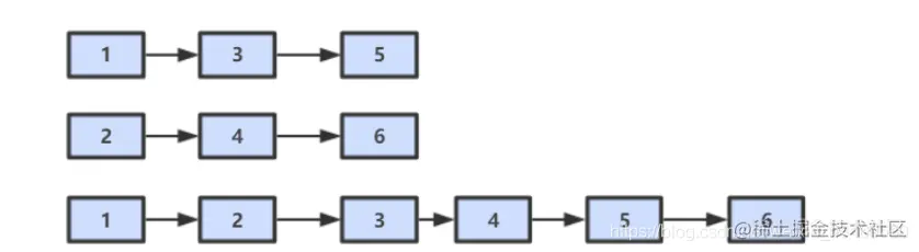
题目描述

在这里插入图片描述
在这里插入图片描述

解题思路

递归

/*
public class ListNode {
    int val;
    ListNode next = null;

    ListNode(int val) {
        this.val = val;
    }
}*/
public class Solution {
    public ListNode Merge(ListNode list1,ListNode list2) {
        if(list1 == null)
            return list2;
        if(list2 == null)
            return list1;
        
        if(list1.val <= list2.val) {
            list1.next = Merge(list1.next, list2);
            return list1;
        }else {
            list2.next = Merge(list1, list2.next);
            return list2;
        }
    }
}

迭代

/*
public class ListNode {
    int val;
    ListNode next = null;

    ListNode(int val) {
        this.val = val;
    }
}*/
public class Solution {
    public ListNode Merge(ListNode list1,ListNode list2) {
        ListNode head = new ListNode(-1);
        ListNode cur = head;
        
        while(list1 != null && list2 != null) {
            if(list1.val <= list2.val) {
                cur.next = list1;
                list1 = list1.next;
            }else {
                cur.next = list2;
                list2 = list2.next;
            }
            cur = cur.next;
        }
        
        if(list1 != null)
            cur.next = list1;
        if(list2 != null)
            cur.next = list2;
        
          
        
        return head.next;
    }
}