Spring解决循环依赖,你真的懂了吗? 事务、异步、循环依赖又有什么关系?

1,101 阅读3分钟

前言

在循环依赖中有一种循环依赖,就是自注入:自己依赖自己。

事务的自注入

在Spring自调用事务失效,你是怎么解决的? 有小伙伴提出可以自己注入自己来解决事务失效。

具体使用方式如下:

@Slf4j
@Service
public class OrderBizServiceImpl implements OrderBizService {

    // 注入自己
    @Autowired
    private OrderBizService orderBizService;

    @Override
    public void callBack() throws Exception {

        // 一系列的逻辑

        // 需要事务操作更新订单和用户金额
        orderBizService.updateOrderStatusAndUserBalance();
    }

    @Override
    @Transactional(rollbackFor = Exception.class)
    public void updateOrderStatusAndUserBalance() throws Exception {
        // 内部是事务逻辑
    }
}

是不是发现很神奇的事情,事务生效了。

其实这里注入自己,其实是注入的一个代理对象,调事务,也是调的代理对象的事务,所以事务生效。

Spring 事务失效原因:

事务只能应用到 public 方法上才会有效; 事务需要从外部调用,Spring 自调用会失效; 建议事务注解 @Transactional 一般添加在实现类上。

异步的自注入

发现 @Transactional 注解可以自注入解决事务失效的问题,在某次开发中,自然而然想到 @Async 异步是不是也可以自注入解决循环依赖的问题。

NO, NO, NO……

事实告诉我们是不可以的!

从错误开始着手:

开始往上面反推 exposedObject == bean 是这一块出了问题。

也就是说异步的时候,再次从二级缓存中获取的和初始的不相同。

Object earlySingletonReference = getSingleton(beanName, false);

这一次获取的时候发现不同所以报错。

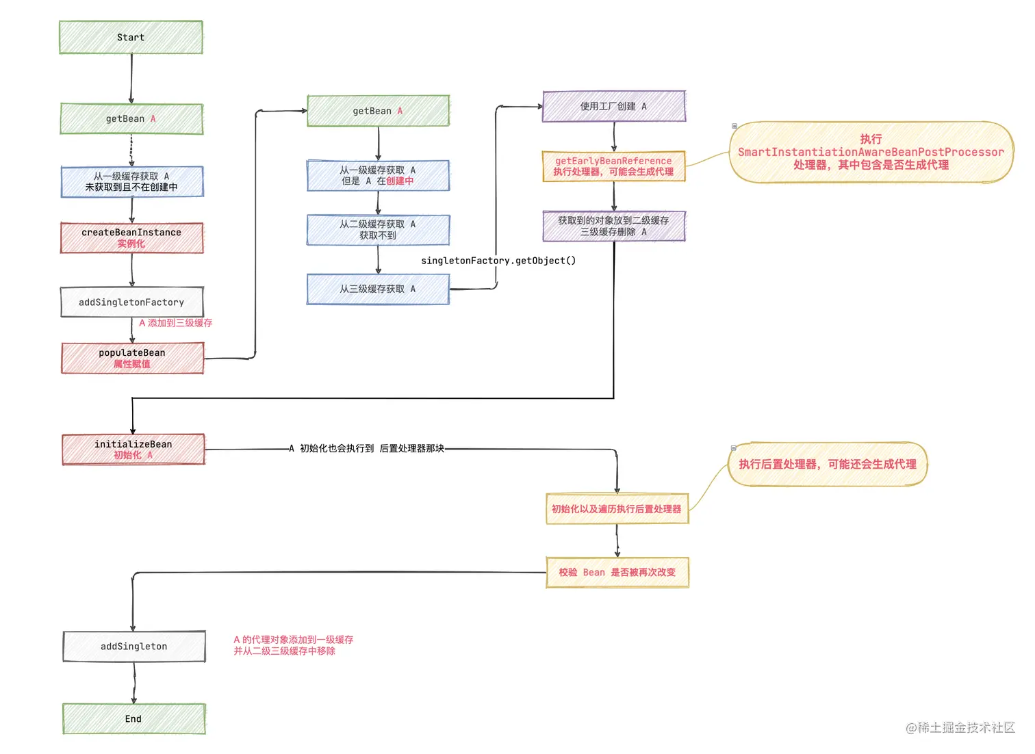
那就开始 Debug, 按照循环依赖的逻辑,执行到 populateBean 时,属性赋值,发现有依赖自己,此时会创建自己。

执行singleton.getObject 方法

而此时执行 getEarlyBeanReference 先判断 InfrastructureAdvisorAutoProxyCreator true 调用 wrapIfNecessary 判断是否生成一个代理对象,这里并没有生成代理对象。

然后开始执行异步的 AsyncAnnotationBeanPostProcessor 判断为 false。所以没有执行异步的生成代理对象逻辑。

那就继续往下看

进入到 initializeBean 的逻辑,有一部分叫做 applyBeanPostProcessorsAfterInitialization

方面小伙伴搜索,所以贴出来代码关键字。IDEA 使用 ⌘ + Shift + F 搜索。

循环执行后置处理器:

发现执行完 AsyncAnnotationBeanPostProcessor 这个 PostProcessor 后,对象被改变了。从而导致二级缓存和当前的 Bean 不同。

以上也就是为什么 @Async 自调用不可以,因为在后面初始化阶段被代理修改了对象。

@Transactional 为什么可以呢?

先判断 InfrastructureAdvisorAutoProxyCreator true 生成一个代理对象。

事务的处理器 PersistenceExceptionTranslationPostProcessor 也没有执行。

继续 Debug 关注 applyBeanPostProcessorsAfterInitialization

执行结束,发现 Bean 没有发生改变。

总结

1.@Transactional: 是在循环依赖从二级缓存升到三级缓存的时候已经生成了代理对象。

2.@Async: 是在初始化阶段(initializeBean)去生成代理对象。然后 @Async 导致后面判断 exposedObject == bean 为 false ,从而抛出异常。

也有其他的地方在执行后置处理器,比如 applyBeanPostProcessorsBeforeInitialization ,只不过这里关注这俩处。

而这两处都有可能生成代理对象, @Transactional 是在 getEarlyBeanReference 处生成的代理对象,所以后面判断 Bean 是否被改变时为 true,而 @Async 是在后面异步生成了代理对象,所以判断不通过。

最后

我这边整理了一份:Spring全家桶系列,Java的系统化资料,(包括Java核心知识点、面试专题和20年最新的互联网真题、电子书等)有需要的朋友可以关注公众号【程序媛小琬】即可获取。