1. VUE完整系统简介

123 阅读13分钟

今天开始系统学习vue前端框架. 我是有前端基础的, 刚工作那会, 哪里分那么清楚啊, 前后端我都得做, 所以, css, js, jquery, bootstrap都会点, 还系统学过ext, 哈哈,是不是都不知道是啥, 没事, 都过时了. 现在开始, 学习最流行的Vue, 后端不会页面, 说不过去呀.....

言归正传, Ready, Go!

目录

1. 认识Vuejs

2. Vuejs的安装方式

3. Vuejs的初体验-三个案例

4. MVVM模型

5. Vue对象的生命周期

6. Vue源码


一. 认识Vuejs

  1. 为什么学习Vuejs

  • 这几年Vue.js成为前端框架中最火的一个。越来越多的网站前端开始采用Vue.js开发。前端开发必备技能.
  • Vuejs是开源世界华人的骄傲,其作者是我国尤雨溪。学习门槛低,成本低,可跨设备和多平台开发Vue.js.
  • 前端换工作, 面试必问的框架.

  2. 简单认识一下Vuejs

  • 官网地址: cn.vuejs.org/

  • 是一套用于构建用户界面的渐进式框架, 什么是渐进式框架呢?   

    渐进式框架是说, vue可以作为应用的一部分嵌入. 

    比如:之前项目使用的是jquery开发的, 项目体量比较大, 现在知道vue使用上,效果上都更方便, 想要替换为vue, 可问题是之前的页面特别多,如果全部替换,工作量太大,那么没关系, vue允许你部分嵌入, 也就是说原来的页面依然使用jquery, 而后开发的页面使用Vuejs. vue可以作为一部分嵌入到项目中. 后面再逐渐替换.

  • 如果是使用vue开发新项目, 那么可以使用vue的全家桶. 包括核心库和和生态系统. 比如: Core+Vue Router + Vuex.

  3. Vuejs的核心功能

  • 解耦视图和数据 * 可复用的组件 * 前端路由技术 * 状态管理 * 虚拟DOM

二. Vuejs安装方式

vuejs的安装有三种方式,

1. CDN引入

  • CDN引入有两个版本: 开发环境和生产环境. 也就是说, 不用本地安装vue, 而是引入CDN中vue的包
<!-- 开发环境 -->
<script src= "https://cdn.jsdelivr.net/npm/vue/dist/vue.js></script>
<!-- 生产环境 -->
<script src= "https://cdn.jsdelivr.net/npm/vue/vue.js></script>
生产环境建议带上版本号, 避免因版本问题产生异常
<script src="https://cdn.jsdelivr.net/npm/vue@2.6.12"></script>

使用这个版本的优点是: 速度快. 缺点也很明显: 那就是每次打开都要去cdn上下载, 浪费时间. 学习不建议使用这种方式

  2. 下载和引入

  • 这里也有两个版本, 开发环境和生产环境, 在CDN上下载很慢, 那么我们可以将vue.js下载到本地, 引入到项目中
开发环境
https://vuejs.org/js/vue.js

生产环境
https://vuejs.org/js/vue.min.js

开发时可以使用开发包, 可以看到源码. 生产环境的包更稳定, 体积也会更小

  3. NPM安装管理

  • 在用 Vue 构建大型应用时推荐使用 NPM 安装
  • vuejs可以和webpack和CLI等模块配合使用
  • 后续学习都是用这种方式操作的.

三. Vuejs初体验

  1. Hello Vuejs

    我们学习程序, 经典代码helloworld. 这里说一下开发工具, 开发工具建议使用vscode, 因为里面有很多插件, 但是其他也不是不可以哈

    我们在感受vue的时候, 为了简单, 方便, 我们使用第二种方式, 下载vue.js, 并引入到项目中. 接下来开始操作.

  • 第一步: 先搭建一个简单的项目. 我的项目名称就叫vue-study. 在里面创建一个文件夹js, 项目结构如下:

    image

  • 第二步: 然后下载vue.js, 将其放入到js文件夹中

  • 第三步: 写一个html页面, 并引入vue.js.

  <html>
    <head>
        <title>第一个vue程序</title>
        <script src="../js/vue.js"></script>
    </head>
    <body>
        
    </body>
</html>    

我们看到, 第一步引入了vue.js. 其实这里有个简单的办法, 只需要把项目中js拖进来, 就可以了.引入了vue.js, 那么要如何使用呢? vue.js我们可以理解为对象. 使用使用new Vue()的方式.

 <html>
    <head>
        <title>第一个vue程序</title>
        <script src="../js/vue.js"></script>
    </head>

    <body>
        <div id="app">{{message}}</div>
        <script>
            const app = new Vue({
                el: "#app",
                data: {
                    message: "hello, 盛开的太阳!"
                }
            });
        </script>
    </body>
</html>      

如上, 我们看到了new Vue(), 相当于把这个对象构建了一份. 然后赋值给了一个常量const app. 这里需要说一下, 以前,我们都是直接使用var, 既可以设置变量也可以设置常量, 但在vue中, 我们的变量和常量都有自己的声明方式

声明方式: 常量使用const, 变量使用let.

创建vue对象的时候, 传入了一个option, option中有两个元素

el:全称element, 表示指向的元素.其值使用的是jquery表达式. 该属性决定了这个vue对象挂载到那个元素上, 可以看出, 我们这里是挂载到了id="app"的元素上 data: 这个属性用来存储数据, 这些数据可以试试手动写的, 也可以是动态从服务端取的

data: 这个属性用来存储数据, 这些数据可以试试手动写的, 也可以是动态从服务端取的

data定义数据. 这里需要重点说一下了. vue采用的是VMMV的设计模式, 也就是数据和试图分离. 这里的data指的就是数据. 而id="app"的div是视图. 当页面解析的时候, 解析到script脚本时发现, 我们已经将div交给vue容器了, 那么, 这时候, vue就会去寻找目标元素是否有待填补的变量. 这里我们看到

{{message}}
里面定义了一个变量message, 而这个变量在vue容器中进行了声明, 因此可以进行对应的自动填充.

这里如果暂时不理解, 也没关系, 先混个眼熟, 后面还有详细讲解

  • 第四步: 分析浏览器执行代码的流程

 1 <html>
 2 
 3     <head>
 4         <title>第一个vue程序</title>
 5         <script src="../js/vue.js"></script>
 6     </head>
 7 
 8     <body>
 9         <div id="app">{{message}}</div>
10         <script>
11             const app = new Vue({
12                 el: "#app",
13                 data: {
14                     message: "hello, 盛开的太阳!"
15                 }
16             });
17         </script>
18     </body>
19 </html>

页面渲染, 首先加载1-10行, 显示出对应的html. 执行到第11行的时候, 创建了vue实例, 并且对照html进行解析和修改.

  2. Vue列表展示

     下面来看一个稍微复杂一点的例子---列表展示

     先来看看效果

image

     下面思考, 如果我们使用jquery会如何实现呢? 需要些一个for循环, 然后在里面定义n个li, 然后拼装数据. 很复杂. 然而, 使用vue完全不需要在js代码中拼装html元素的数据, 下面来看看怎么做

  • 第一步: 新建一个html页面, 命名为02-list.html, 然后引入vue.js

<!DOCTYPE html>
<html lang="en">
<head>
   <meta charset="UTF-8">
   <title>列表页面</title>
   <script src="../js/vue.js"></script>
</head>
<body>
   
</body>
</html>
  • 第二步构建vue对象

        <html lang="en">
        <head>
            <meta charset="UTF-8">
            <title>Title</title>
            **<script src="../js/vue.js"></script>**
        </head>
        <body>
            **<div id="app">
                <h1>{{title}}</h1>
                <ul>
                    <li v-for = "item in languages">{{item}}</li>
                </ul>
            </div>**
            <script>
                **const app = new Vue({
                    el: "#app",
                    data:{
                        title: "常见的后端编程语言有哪些?",
                        languages: ["python", "go", "java", "net", "php", "c++"]
                    }
                });** </script>
        </body>
        </html>

这里指定了当前构建的vue对象挂载在id="app"的元素上. 并填充值title和languages. 和上一个案例不同, 这里有一个数组元素languages. 那么数组元素应该如何取值呢?

<ul>
       <li v-for = "item in languages">{{item}}</li>
</ul>

注意红色粗体部分. 使用了一个vue的指令v-for, 这是表示for循环, 这个第一次见到, 先熟悉一下. 后面还会具体讲. 我们以前使用jquery会怎么写呢?

<ul>
  <li >python</li>
  <li >go</li>
  <li >java</li>
  <li >php</li>
  <li >.net</li>
  <li >...</li>
 </ul>

以前我们要这么写一大堆, 如果是动态从服务端取数据, 那么还要拼li代码, 很容易出错, 还很费劲. 但使用了vue指令, 我们发现一句话就搞定了, 这里是不是可以傲娇一下. 怪不得vue能这么流行.

  3. 案例:计数器

     计数器是一个小的综合案例, 通过这个案例来再次感受一下vue的强大. 我们先来看一下效果

    image      分析: 这里有一个变量, 两个按钮. 点击+, 数字加1, 点击-, 数字减1. 下面我们就来实现这个功能

  • 第一步: 创建一个html文件03-计数器.html 
<!DOCTYPE html>
        <html lang="en">
        <head>
            <meta charset="UTF-8">
            <title>Title</title>
           ** <script src="../js/vue.js"></script>**
        </head>
        <body>
            <div id="app"> **当前数字: {{counter}}** <br>
                **<button v-on:click="counter++"> + </button>
                <button v-on:click="counter--"> - </button>**
            </div>
            <script>
                **const app  = new Vue({
                    el: "#app",
                    data:{
                        counter: 0 }
                });** </script>
        </body>
        </html>

引入vue.js, 并创建一个Vue对象. 这些之前都说过, 就不多说了. 接下来看看

<button v-on:click="counter++"> + </button>

这是什么意思呢? 这是vue的写法. v-on是vue的指令, 这里先有个印象, 后面会详细讲解. v-on表示要执行一个事件, :click就是具体的事件, 这里是点击事件, 点击后执行什么逻辑呢? 执行counter ++. 是不是很神奇? 也许还没有感觉, 那么我们来看看, 如果是jQuery, 要怎么做吧?

  1. 给+按钮添加一个点击事件
  2. 获取counter计数器对象的值
  3. 对counter进行++
  4. 再讲counter计算后的结果赋值给计数器对象.

现在感受到了吧, jquery是命令式编程, 一行命令执行一个语句. 这里要执行好几句话, 而vue一句话就搞定了.

  • 第二步: 这里click事件中就有一句话, counter++, 那么要是有好多逻辑怎么办呢? 那就需要提出来单独处理了.
<!DOCTYPE html>
        <html lang="en">
        <head>
            <meta charset="UTF-8">
            <title>Title</title>
            <script src="../js/vue.js"></script>
        </head>
        <body>
            <div id="app"> 当前数字: {{counter}} <br>
                <button **v-on:click="add"**> + </button>
                <button **v-on:click="sub"**> - </button>
            </div>
            <script>
                const app  = new Vue({
                    el: "#app",
                    data:{
                        counter: 0 },
                    **methods: {
                        add: function() {
                            console.info(****"add方法被执行")
                            this.counter ++;
                        },
                        sub: function () {
                            console.info("sub方法被执行")
                            this.counter --****;
                        }
                    }**
                }); </script>
        </body>
        </html>

在vue里面,要想增加一个事件, 那就放在methods属性里就可以了. 这里有一点需要注意. 在方法里要对data中的变量执行counter ++, 直接这么写是不行的, 需要加上this.counter++. this表示的是new出来的Vue对象. 有朋友可能就要说了, this在方法里面, 不应该是表示当前方法么?vue做了一层代理, 所以, 这里的this指的是new Vue()对象.  

四. Vuejs的MVVM

  1. 什么是MVVM

MVVM是Model-View-ViewModel的简写。它本质上就是MVC 的改进版。MVVM 就是将其中的View 的状态和行为抽象化,让我们将视图 UI 和业务逻辑分开。当然这些事 ViewModel 已经帮我们做了,它可以取出 Model 的数据同时帮忙处理 View 中由于需要展示内容而涉及的业务逻辑。View绑定到ViewModel,然后执行一些命令在向它请求一个动作。而反过来,ViewModel跟Model通讯,告诉它更新来响应UI。这样便使得为应用构建UI非常的容易。

     MVVM有助于将图形用户界面的开发与业务逻辑或后端逻辑(数据模型)的开发分离开来,这是通过置标语言或GUI代码实现的。MVVM的视图模型是一个值转换器,这意味着视图模型负责从模型中暴露(转换)数据对象,以便轻松管理和呈现对象。在这方面,视图模型比视图做得更多,并且处理大部分视图的显示逻辑。 视图模型可以实现中介者模式,组织对视图所支持的用例集的后端逻辑的访问。

  2. MVVM的优点

MVVM模式和MVC模式一样,主要目的是分离视图(View)和模型(Model),有几大优点

  • 低耦合。视图(View)可以独立于Model变化和修改,一个ViewModel可以绑定到不同的"View"上,当View变化的时候Model可以不变,当Model变化的时候View也可以不变。 * 可重用性。你可以把一些视图逻辑放在一个ViewModel里面,让很多view重用这段视图逻辑。 * 独立开发。开发人员可以专注于业务逻辑和数据的开发(ViewModel),设计人员可以专注于页面设计,使用Expression Blend可以很容易设计界面并生成xaml代码。 * 可测试。界面素来是比较难于测试的,测试可以针对ViewModel来写。

  3. MVVM模式的组成部分

  • 模型

模型是指代表真实状态内容的领域模型(面向对象),或指代表内容的数据访问层(以数据为中心)。

  • 视图

就像在MVC模式中一样,视图是用户在屏幕上看到的结构、布局和外观(UI)。

  • 视图模型 

视图模型是暴露公共属性和命令的视图的抽象。MVVM没有MVC模式的控制器,也没有MVP模式的presenter,有的是一个绑定器*。在视图模型中,绑定器在视图和数据绑定器之间进行通信。

  • 绑定器

声明性数据和命令绑定隐含在MVVM模式中。绑定器使开发人员免于被迫编写样板逻辑来同步视图模型和视图。在微软的堆之外实现时,声明性数据绑定技术的出现是实现该模式的一个关键因素

  4. Vue中的VMMV 

下图不仅概括了MVVM模式(Model-View-ViewModel),还描述了在Vue.js中ViewModel是如何和View以及Model进行交互的。     image ViewModel是Vue.js的核心,它是一个Vue实例。Vue实例是作用于某一个HTML元素上的,这个元素可以是HTML的body元素,也可以是指定了id的某个元素。

当创建了ViewModel后,双向绑定是如何达成的呢?

    

首先,我们将上图中的DOM Listeners和Data Bindings看作两个工具,它们是实现双向绑定的关键。    

从View侧看,ViewModel中的DOM Listeners工具会帮我们监测页面上DOM元素的变化,如果有变化,则更改Model中的数据;     

从Model侧看,当我们更新Model中的数据时,Data Bindings工具会帮我们更新页面中的DOM元素。

     拿第一个案例来说

<html>

    <head>
        <title>第一个vue程序</title>
        **<script src="../js/vue.js"></script>**
    </head>

    <body>
        <div id="app">{{message}}</div>
        <script>
            **const app = new Vue({
                el: "#app",
                data: {
                    message: "hello, 盛开的太阳!" }
            });** </script>
    </body>
</html>

在这里, 定义了一个View, 定义了model, 创建了一个Vue实例(view-model), 它用于连接view和model

在创建Vue实例时,需要传入一个选项对象,选项对象可以包含数据、挂载元素、方法、模生命周期钩子等等。

在这个示例中,选项对象的el属性指向View,el: ‘#app’表示该Vue实例将挂载到<div id="app">...</div>这个元素;data属性指向Model,data: { message: "hello, 盛开的太阳" 表示我们的Model是一个对象。

Vue.js有多种数据绑定的语法,最基础的形式是文本插值,使用一对大括号语法,在运行时{{ message }}会被数据对象的message属性替换,所以页面上会输出”hello, 盛开的太阳!”。

五. Vue实例的生命周期

每个 Vue 实例在被创建时都要经过一系列的初始化过程——例如,需要设置数据监听、编译模板、将实例挂载到 DOM 并在数据变化时更新 DOM 等。同时在这个过程中也会运行一些叫做生命周期钩子的函数,这给了用户在不同阶段添加自己的代码的机会。

比如 [created]钩子可以用来在一个实例被创建之后执行代码:

new Vue({
  data: {
    a: 1 },
  **created**: function () { // `this` 指向 vm 实例
    console.log('a is: ' + this.a)
  }
}) // => "a is: 1"

也有一些其它的钩子,在实例生命周期的不同阶段被调用,如 [mounted]、[updated] 和 [destroyed]。生命周期钩子的 this 上下文指向调用它的 Vue 实例。

注意:

不要在选项 property 或回调上使用箭头函数,比如   created: () => console.log(this.a) 或 vm.$watch('a', newValue => >this.myMethod())。 因为箭头函数并没有 this,this 会作为变量一直向上级词法作用域查找,直至找>到为止,经常导致 Uncaught TypeError: Cannot read property of undefined 或 Uncaught TypeError: this.myMethod is not a function 之类的错误。

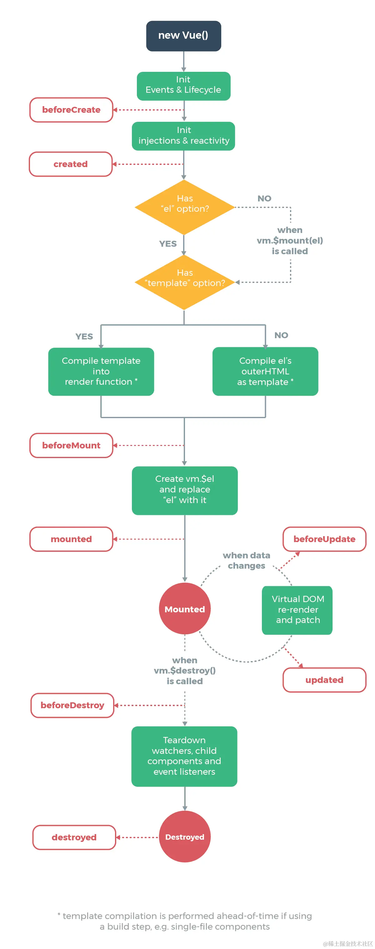
1. 生命周期图示

下图展示了实例的生命周期。你不需要立马弄明白所有的东西,不过随着你的不断学习和使用,它的参考价值会越来越高。

image

2. Vue生命周期函数

如上图, 常用的生命周期函数有: beforeCreate, created, beforeMount, mounted, beforeUpdate, updated, beforeDestory, destoryed, 这些钩子函数都是回调函数, 在vue生命周期执行过重,方便用户操作控制的入口

六. Vue源码

我们知道了vue的生命周期了, 接下来看看vue的源码, 对vue的生命周期加深理解

源码下载地址: github.com/vuejs/vue

我们选择一个release版本. 下载代码到本地

image

下载好以后, 打开项目, 我们来看看项目结构.

image

刚开始, 我们不熟悉, 那么先猜测一下, 哪个是主要文件, 经验告诉我们, src里面的才是主目录, 在src中和核心目录是core.

image

我们看到了index.js, 通常一个网站的入口是index.html, 而对应的js脚本就是index.js. 打开index.js

import Vue from './instance/index'
import { initGlobalAPI } from './global-api/index'
import { isServerRendering } from 'core/util/env'
import { FunctionalRenderContext } from 'core/vdom/create-functional-component'

initGlobalAPI(Vue)

Object.defineProperty(Vue.prototype, '$isServer', {
  get: isServerRendering
})

Object.defineProperty(Vue.prototype, '$ssrContext', {
  get () {
    /* istanbul ignore next */
    return this.$vnode && this.$vnode.ssrContext
  }
})

// expose FunctionalRenderContext for ssr runtime helper installation
Object.defineProperty(Vue, 'FunctionalRenderContext', {
  value: FunctionalRenderContext
})

Vue.version = '__VERSION__'

export default Vue

这里面有两句非常重要的话, 第一句

export default Vue

这句话表示export导出Vue, 我们new的就是这里导出的Vue. 我们看到index.js中没有主逻辑, 那主逻辑在哪里呢? 在第二句话里面:

import Vue from './instance/index'

导入了./instance/index中的文件. 我们来看看这个文件

import { initMixin } from './init'
import { stateMixin } from './state'
import { renderMixin } from './render'
import { eventsMixin } from './events'
import { lifecycleMixin } from './lifecycle'
import { warn } from '../util/index'

function Vue (options) {
  if (process.env.NODE_ENV !== 'production' &&
    !(this instanceof Vue)
  ) {
    warn('Vue is a constructor and should be called with the `new` keyword')
  }
  this._init(options)
}

initMixin(Vue)
stateMixin(Vue)
eventsMixin(Vue)
lifecycleMixin(Vue)
renderMixin(Vue)

export default Vue

首先, 我们看到定义了一个Vue对象, 在对象里面执行了很多操作, 初始化, 事件监听, 生命周期处理, 渲染等等. 这就是vue的整个流程. 我们进入到initMixin(Vue)初始化方法里面看一下

/* @flow */

import config from '../config'
import { initProxy } from './proxy'
import { initState } from './state'
import { initRender } from './render'
import { initEvents } from './events'
import { mark, measure } from '../util/perf'
import { initLifecycle, callHook } from './lifecycle'
import { initProvide, initInjections } from './inject'
import { extend, mergeOptions, formatComponentName } from '../util/index'

let uid = 0

export function initMixin (Vue: Class<Component>) {
  Vue.prototype._init = function (options?: Object) {
    const vm: Component = this
    // a uid
    vm._uid = uid++

    let startTag, endTag
    /* istanbul ignore if */
    if (process.env.NODE_ENV !== 'production' && config.performance && mark) {
      startTag = `vue-perf-start:${vm._uid}`
      endTag = `vue-perf-end:${vm._uid}`
      mark(startTag)
    }

    // a flag to avoid this being observed
    vm._isVue = true
    // merge options
    if (options && options._isComponent) {
      // optimize internal component instantiation
      // since dynamic options merging is pretty slow, and none of the
      // internal component options needs special treatment.
      initInternalComponent(vm, options)
    } else {
      vm.$options = mergeOptions(
        resolveConstructorOptions(vm.constructor),
        options || {},
        vm
      )
    }
    /* istanbul ignore else */
    if (process.env.NODE_ENV !== 'production') {
      initProxy(vm)
    } else {
      vm._renderProxy = vm
    }
    // expose real self
    vm._self = vm
    initLifecycle(vm)
    initEvents(vm)
    initRender(vm)
    callHook(vm, 'beforeCreate')
    initInjections(vm) // resolve injections before data/props
    initState(vm)
    initProvide(vm) // resolve provide after data/props
    callHook(vm, 'created')

   ......

初始化的时候又做了一系列的操作. 注意在方法创建之前有一个钩子函数callHook(vm, 'beforeCreate'), 方法创建之后, 有一个callHook(vm, 'created')函数, 这里可以和上面的生命周期图对比研究, 就能更加熟悉Vue的声明周期了