文件系统常用命令

169 阅读3分钟

df命令,du命令,fsck命令,和dump2fs命令

统计文件系统占用情况(分区用了多大空间还有多大空间)

  • df [选项] [挂载点]
    • -a 显示所有的文件系统信息,包括特殊文件系统,如/proc,/sysfs
    • -h使用习惯单位显示容量,如KB,MB,GB等
    • -T显示文件系统类型
    • -m以MB为单位显示容量
    • -k以KB位单位显示容量,默认就是以KB为单位

统计目录或文件大小

  • du [选项] [目录或文件名]
    • -a显示每个子文件的磁盘占用量.默认只统计子目录的磁盘占用量
    • -h使用习惯单位显示磁盘占用量,如KB,MB,GB等
    • -s统计总占用量,而不列处子目录和子文件的占用量

文件系统修复命令fsck

  • fsck [选项] 分区设备文件名
    • -a:不用显示用户提示,自动修复文件系统
    • -y:自动修复.和-a作用一致,不过有些文件系统只支持-y

显示磁盘状态命令dumpe2fs

  • dumpe2fs 分区设备文件名

挂载命令

查询与自动挂载

  • mount [-l]
    • 查询系统中已经挂载的设备,-l会显示卷标名称
  • mount -a
    • 依据配置文件/etc/fstab的内容,自动挂载

挂载命令格式

  • mount [-t 文件系统] [-L卷标名] [-o 特殊选项] 设备文件名 挂载点
    • -t 文件系统:加入文件系统类型来指定挂载的类型,可以ext3,ext4,iso9660等文件系统
    • -L 卷标名: 挂载指定卷标的分区,而不是安装设备文件名挂载
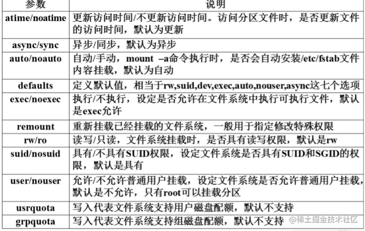
    • -o 特殊选项:可以指定挂载的额外选项
    • mount -o remount,noexec /home image-20210210150508764

挂载光盘(/media)与u盘(/mnt)

  • 挂载光盘(sr0和cdrom是同一个设备)
    • mkdir /media/cdrom
      • 建立挂载点
    • mount -t iso9660 /dev/cdrom /media/cdrom
      • 挂载光盘
    • mount /dev/sr0 /media/cdrom
  • 卸载命令
    • umount 设备文件名或挂载点
    • umount /media/cdrom

挂载U盘(fat16识别为fat,fat32识别位vfat)

  • fdisk -l
    • 查看U盘设备文件名
  • mount -t Vfat /dev/sdb1 /mnt/usb

支持NTFS文件系统

  • NTFS-3G插件

image-20210210153118705

  • 使用
    • mount -t ntfs-3g 分区设备文件名 挂载点

fidsk 分区

fdisk命令分区过程

  • 添加新硬盘
  • 查看新硬盘
    • fdisk -l
  • 使用fdisk命令分区
    • fdisk /dev/sdb 只能写sdb因为还没分区

image-20210210155207734

重新读取分区表信息

  • partprobe

格式化分区

  • mkfs -t ext4 /dev/sdb1

建立挂载点并挂载(每次重启都要手动挂载)

  • mkdir /disk1
  • mount /dev/sdb1 /disk1

分区自动挂载与fstab文件修复

  1. /etc/fstab 文件
    1. 分区设备文件名或UUID(硬盘通用唯一识别码)
    2. 挂载点
    3. 文件系统名称
    4. 挂载参数
    5. 指定分区是否被dump备份,0代表不备份,1代表每天备份,2代表不定期备份
    6. 指定分区是否被fsck检测,0代表不检测,其他数字代表检测的优先级,那么当然1的优先级比2高
    7. mount -a 查看一下是否挂载成功
    8. 如果修改错误,重启后的处理方法
      1. mount -o remount,rw /
      2. vim /etc/fstab