JavaScript 算法之树的深度优先与广度优先

12,635 阅读3分钟

前言

在前端的工作中,如果遇到树形 DOM 结构、树型控件、级联选择等等需求,都需要使用到深度优先遍历(简称 DFS)和广度优先遍历(简称 BFS)。 DFS 和 BFS 可能也是前端处理复杂需求用到最多的算法之一了。今天就让我们来好好学习它。

上面描述的“树型控件”、“级联选择”,它们处理的数据结构都是树,那么树又是什么呢?

树是一种分层数据的抽象模型,树可以看做是一种特殊的链表,只是链表只有一个 next 指向下一个节点,而树的每个节点都有多个 next 指向下一个节点。

一个树结构包含一系列存在父子关系的节点。每个节点都有一个父节点(除了顶部的第一个节点)以及零个或多个子节点:

image.png

JavaScript 表示树

JavaScript 中没有树这种数据结构,但是可以用 Object 和 Array 来模拟一颗树。

const tree = {
  value:"a",
  children:[
    {
      value:"b",
      children:[
        {
          value:"d",
          children:[
            {
              value:"e",
              children:[]
            }
          ]
        }
      ]
    },
    {
      value:"c",
      children:[
        {
          value:"f",
          children:[]
        },
        {
          value:"g",
          children:[]
        }
      ]
    }
  ]
}

看到这个结构是不是非常熟悉,工作中应该算是经常碰到了把。对于树的常见操作有: DFS 、 BFS 以及二叉树(一种特殊的树)的先中后序遍历。今天本文的重点则是 DFS 以及 BFS 。

DFS

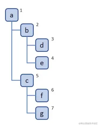
深度优先遍历,尽可能深的搜索树的分支。

image.png
序号表示被搜索的顺序,它的算法口诀是:

  1. 访问根节点;
  2. 对根节点的 children 挨个(递归)进行深度优先遍历。


代码实现:

# tree 为上文所述的结构,这里就不重复展示

# 深度优先代码
const dfs = (node)=>{
  console.log(node.value);
  node.children.forEach(dfs);
}

# 调用
dfs(tree);

打印结果输出顺序: a、b、d、e、c、f、g 。

BFS

广度优先遍历,先访问离根节点最近的节点。
image.png
序号表示被搜索的顺序,先把同层的节点给遍历完,再去遍历子节点。它的算法口诀是:

  1. 新建一个队列,把根节点入队;
  2. 把对头出队并访问;
  3. 把对头的 children 挨个入队;
  4. 重复(循环)第二、三步,直到队列为空。


代码实现:

const bfs = (root)=>{
  # 根节点入队
  const stack = [root];
  # 只要栈不为空就一直循环
  while (stack.length > 0){
    # 取出栈首
    const node = stack.shift();
    # 遍历根节点,把它的子节点推入栈尾
    node.children.forEach((item)=> stack.push(item));
    # 打印节点值
    console.log(node.value);
  }
}

bfs(tree);

打印结果输出顺序: a、b、c、d、e、f、g 。

渲染 Antd 中树组件

在实际工作中我们肯定碰到过需要去渲染一棵树的情景,我们就以渲染 Antd 中树组件为例来巩固下所学知识。

import { Tree } from 'antd';

const { TreeNode } = Tree;

class Demo extends React.Component {

  render() {
    return (
      <Tree>
        <TreeNode title="parent 1" key="0-0">
          <TreeNode title="parent 1-0" key="0-0-0" >
            <TreeNode title="leaf" key="0-0-0-0" />
            <TreeNode title="leaf" key="0-0-0-1" />
          </TreeNode>
          <TreeNode title="parent 1-1" key="0-0-1">
            <TreeNode title="leaf" key="0-0-1-0" />
          </TreeNode>
        </TreeNode>
      </Tree>
    );
  }
}

ReactDOM.render(<Demo />, mountNode);

渲染效果:
image.png

其中 TreeNode 是已经写好的,假设现在我们要根据后台返回的数据结构来渲染成相应的树,该怎么做呢?

后台返回的数据结构可能会长这个样子:

const tree = [
  {
    key: "0",
    title: "0",
    children: [
      {
        key: "0-1",
        title: "0-1",
        children: []
      },
      {
        key: "0-2",
        title: "0-2",
        children: []
      }
    ]
  },
  {
    key: "1",
    title: "1",
    children: [
      {
        key: "1-1",
        title: "1-1",
        children: []
      },
      {
        key: "1-2",
        title: "1-2",
        children: []
      }
    ]
  }
];

代码实现:

import React from "react";
import ReactDOM from "react-dom";
import "antd/dist/antd.css";
import "./index.css";
import { Tree } from "antd";

const { TreeNode } = Tree;

class Demo extends React.Component {
  dfs = (node) => {
    return (
      <TreeNode title={node.title} key={node.key}>
        {node.children.map(this.dfs)}
      </TreeNode>
    );
  };

  render() {
    return <Tree>{tree.map(this.dfs)}</Tree>;
  }
}

ReactDOM.render(<Demo />, document.getElementById("container"));

最终渲染效果:
image.png

小结

深度优先和广度优先并没有想象中的那么复杂,而且在平时项目中的应用非常广泛,因此需要我们重点掌握。