一文带你认识Docker

2,159 阅读5分钟

Docker是一个容器技术的应用,而底层是由于Linux容器实现的,Docker只是实现层。

一、Linux容器

1、隔离与共享

一台服务器运行着多个逻辑隔离的服务器进程,谁的运行环境都不希望影响到谁,也就是一个物理机需要虚拟出多个环境或容器,Linux提供一种创建和进入容器的方式,操作系统让应用程序就像在独立的机器上运行一样,但又能共享很多底层的资源。

2、实现基础

Linux容器功能是基于cgroupsNamespace实现的。

(1)cgroups(control groups 控制组)

cgroups是将进程分组管理的内核功能,通过cgroups可以隔离进程,同时还可以隔离进程的资源占用(cpu,内存等)情况,在操作系统底层限制物理资源,起到container的作用,进程可用的cpu资源由cpuset指定。

(2)Namespace

Namespace让每个进程拥有独立的PID、IPC和网络空间。Namespace是通过clone系统调用来实现的。clone系统调用的第三个参数flags就是通过设置Namespace来划分资源的。

Linux一共构建了6种不同的Namespace,用于不同场景下的隔离

  1. Mount - 隔离文件系统挂载点

  2. UTS - 隔离主机名和域名

  3. IPC - 隔离进程间通信资源

  4. PID - 隔离PID空间

  5. Network - 隔离网络接口

  6. User - 隔离用户/用户组空间

二、Docker简介

1、是什么

Docker是一个开源的应用容器引擎,可以轻松的为任何应用创建一个轻量级的、可移植的、自给自足的容器。开发者在本地编译通过的容器可以批量的在生产环境上部署。

Docker类似于集装箱,各式各样的货物,经过集装箱的标准化进行托管,而集装箱与集装箱之前没有影响。Docker是一个开放平台,使开发人员和管理员可以在称为容器的松散隔离的环境中构建镜像、交互和运行分布式应用程序,以便在开发、QA和生产环境之间进行高效的应用程序生命周期管理。

2、Docker三个重要组件

(1)镜像(images)

一个特殊的文件系统。操作系统分为内核和用户空间,对于Linux来说,内核启动后会挂载root文件系统为其提供用户控件的支持。而Docker镜像,就相当于是一个root文件系统。

除了提供容器运行时所需的程序、库、资源、配置等文件外,还包含一些为运行时准备的配置参数。镜像不包含任何动态数据,其内容在构建之后也不会被改变。

镜像实际是由多层文件系统联合组成。镜像构建时,会一层一层构建,前一层是后一层的基础。每一层构建完就不会再改变,后一层上的任何改变只发生在当前层。比如:删除前一层文件的操作,实际不是真的删除前一层的文件,而是仅把当前层标记为该文件已删除。

分层存储的特征还使得镜像的复用、定制变的更为容易。甚至可以用之前构建好的镜像作为基础层,然后进一步添加新的层,以定制自己所需的内容,构建新的镜像。

(2)容器(Container)

镜像(Image)和容器(Container)的关系,就像是面向对象程序设计中的类和实例,镜像是静态的定义,容器是镜像运行时的实体。容器可以被创建、启动、暂停、停止、删除等。

容器的实质是进程,但与直接在宿主执行的进程不同,容器进程运行与属于自己独立的命名空间,容器也是分层存储。

容器存储层的生命周期跟容器一样,容器消亡时,容器存储层也会消亡,任何保存于容器存储层的信息都会丢失。

容器不应该向其存储层内写入任何数据,容器存储层也要保持无状态化。所有的文件写入操作,都应该使用数据卷、或者绑定宿主目录,在这些位置的读写会跳过存储层,直接对宿主发生读写,其性能和稳定性更高。容器消亡后数据卷的数据不会丢失。

容器在整个应用程序生命周期工作流中提供以下优点:隔离性、可移植性、灵活性、可伸缩性和可控性。 最重要的优点是可在开发和运营之间提供隔离。

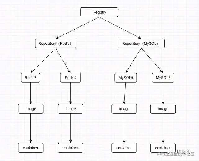
(3)仓库(Registry)

Docker Registry是一个集中存储、分发镜像的服务。

一个Registry可以包含多个仓库(Repository),每个仓库只包含一种软件,但可以包含多个标签(tag,也就是版本),每个标签对应一个镜像。

这三个组件的关系如下图,比如有两个仓库,分别是Redis和MySQL

3、docker持续开发工作流

二、Docker安装、卸载

环境:Centos7

1、安装

Centos有配置docker社区版的yum包,所以安装比较方便。

1、先更新yum安装包
sudo yum update
2、安装docker
yum install docker-ce
3、安装之后查看docker版本,也可以用docker info
docker version
4、如果出现Cannot connect to the Docker daemon at unix:///var/run/docker.sock. Is the docker daemon running?
   启动docker
service docker start
5、配置开机启动
sudo systemctl enable docker

docker默认是docker官方的下载源,下载速度会比较慢,所以一般是配置国内的下载源,这里介绍阿里的下载源。

1、登陆阿里云获取镜像加速器地址

cr.console.aliyun.com/undefined/i…

上图中就有针对各种服务器的配置详情。

2、卸载

(1)首先查看安装的Docker yum包

yum list installed | grep docker

(2)依次卸载yum包

yum -y remove 包名

(3)卸载掉之后,依次删除目录

rm -rf /etc/docker
rm -rf /run/docker
rm -rf /var/lib/dockershim
rm -rf /var/lib/docker

如果出现如下错误:

rm: cannot remove ‘/var/lib/docker/containers’: Device or resource busy

执行如下命令:

cat /proc/mounts|grep containers
umount /var/lib/docker/containers/

===============================

我是Liusy,一个喜欢健身的程序员。

获取更多干货以及最新消息,请关注公众号:上古伪神

如果对您有帮助,点个关注就是对我最大的支持!!!