dubbo服务暴露

131 阅读1分钟

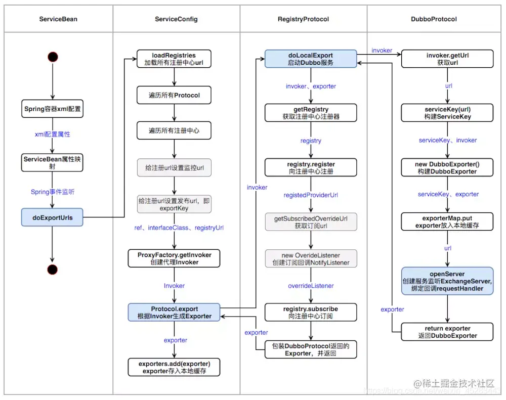
整体流程

  • 1、暴露本地服务
  • 2、暴露远程服务
  • 3、启动netty
  • 4、连接zookeeper
  • 5、到zookeeper注册
  • 6、监听zookeeper