[Spring]Spring容器-ApplicationContext

657 阅读4分钟

1.ApplicationContext概述

Spring对ApplicationContext的解释为:

BeanFactroy提供了容器的配置机制,可以管理任何类型的对象,而ApplicationContext扩展自BeanFactory,在此基础上,它增加了Spring AOP、国际化、事件发布等功能。

BeanFactory是面向框架本身的,而ApplicationContext是更加侧重于面向企业应用,可以说ApplicationContext是BeanFactory的超集。

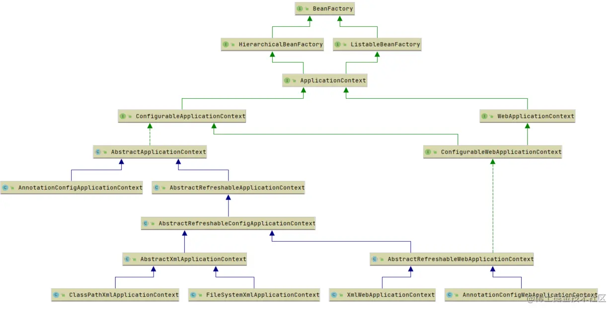
2. UML

UML

3. ApplicationContext

public interface ApplicationContext extends EnvironmentCapable, ListableBeanFactory, HierarchicalBeanFactory,
		MessageSource, ApplicationEventPublisher, ResourcePatternResolver {

可以看到,ApplicationContext分别扩展了EnvironmentCapableListableBeanFactoryHierarchicalBeanFactoryMessageSourceApplicationEventPublisherResourcePatternResolver,关于ListableBeanFactoryHierarchicalBeanFactory这里就不重复介绍了,今天介绍一下剩余的几个接口:

  • EnvironmentCapable

这里做一个小插曲:capable->能力,以后看到某个接口包含了Capable,可以理解为声明某某能力的意思。
提供访问应用程序运行环境的能力,主要对profiles和properties建模。

profiles是一个概要文件,你可以在程序中@Profile来指定当前程序处于什么状态,通常在企业开发中,profile代表不同的运行环境:dev、test、prod等

properties是更为重要的角色,它的来源可以来自:properties files、JVM系统属性、环境变量、JNDI、servlet上下文属性等

  • MessageSource

解析消息的策略类,支持消息的参数化和国际化,

  • ApplicationEventPublisher

事件发布,应用了观察者模式

  • ResourcePatternResolver

加载资源文件,支持ant的路径规则,例如常见的一些资源文件:"/WEB-INF/*-context.xml",继承自ResourceLoader,关于ResourceLoader,这里不做详细介绍,它是一个解析资源的策略类,根据不同的策略加载不同的资源。

4. 容器实现类

4.1 ApplicationContext概览

ApplicationContext声明的方法都是只读性的。
ApplicationContext

4.2 Lifecycle

用来控制Bean/容器本身的生命周期

4.3 ConfigurableApplicationContext概览

Spring为了让容器具备可配置化,声明了ConfigurableApplicationContext的扩展接口, 该接口提供了对ApplicationContext的写方法:
ConfigurableApplicationContext

不仅如此,它还声明了模板方法refresh,控制上下文的close

4.4 常见实现

  • FileSystemXmlApplicationContext:独立XML应用程序上下文,从文件系统或URL中获取上下文定义文件,将纯路径解释为相对文件系统位置.
  • ClassPathXmlApplicationContext:默认从classPath进行资源加载.
  • XmlWebApplicationContext:Web容器,从xml中获取配置,加载XmlBeanDefinition,默认情况下,从"/WEB-INF/applicationContext.xml"获取上下文配置。SSM项目中经常用到
  • AnnotationConfigWebApplicationContext:基于注解的Web应用容器

5. 基于XML和注解的容器不同之处

xml的容器是基于xml配置来解析BeanDefinition的,而基于注解的则要指定一个启动类,配置组件扫描。

6. refresh

refresh是所有容器都需要实现的方法。Spring用ConfigurableApplicationContext声明了refresh方法,在抽象类AbstractApplicationContext中声明了模板方法refresh。该方法包含:

  • prepareRefresh:准备此上下文以进行刷新,设置其启动日期和活动标志以及执行属性源的任何初始化。
  • obtainFreshBeanFactory:通知子类启动refreshBeanFactory,子类必须实现refreshBeanFactory
  • prepareBeanFactory:从Spring容器获取BeanFactory(Spring Bean容器)并进行相关的设置为后续的使用做准备,例如:ClassLoader
  • postProcessBeanFactory:允许子类注册特殊的BeanPostProcessors,钩子方法
  • invokeBeanFactoryPostProcessors:激活在容器中注册为bean的工厂处理器。
  • registerBeanPostProcessors:注册Bean创建的后置处理器
  • initMessageSource:初始化国际化配置
  • initApplicationEventMulticaster:在Spring容器中初始化事件广播器,事件广播器用于事件的发布。
  • onRefresh:设置内置的Web容器,如:Tomcat、Jetty、Undertow
  • registerListeners:把Spring容器内的时间监听器和BeanFactory中的时间监听器都添加的事件广播器中。
  • finishBeanFactoryInitialization:实例化BeanFactory中已经被注册但是未实例化的所有实例(懒加载的不需要实例化)
  • finishRefresh:发布相应的事件,例如: ContextRefreshedEvent.
	protected void finishRefresh() {
		// Clear context-level resource caches (such as ASM metadata from scanning).
		clearResourceCaches();

		// Initialize lifecycle processor for this context.
		initLifecycleProcessor();

		// Propagate refresh to lifecycle processor first.
		getLifecycleProcessor().onRefresh();

		// Publish the final event.
		publishEvent(new ContextRefreshedEvent(this));

		// Participate in LiveBeansView MBean, if active.
		LiveBeansView.registerApplicationContext(this);
	}

refresh是一个模板方法的应用,子类可以重写上述的12个方法中的abstract方法,进行不同行为的表达,最后容器就会调用refresh加载不同实现类的方法。

总结

ApplicationContext在BeanFactory的基础上继续扩展,提供了应用级别的能力声明,其主要能力在AbstractApplicationContext得以体现,包括:系统资源管理、资源解析、事件发布、国际化、容器初始化和前后置处理器的支持、容器生命周期管理等等。
不仅如此,从庞大的类结构你可以看到,Spring包含了很多设计原则:单一职责、开闭原则、面向接口原则等等。正是这种大师级别的容器实现,才能让Spring Framework可以兼容灵活性、扩展性。
最后,放一张对比图,从中概览BeanFactory和ApplicationContext的区别:
Feature Matrix