004-Spring解析配置类以及扫描注解源码分析&&推断构造方法的底层原理

83 阅读7分钟

执行BeanFactoryPostProcessor

// Invoke factory processors registered as beans in the context.
// BeanFactory准备好了之后,执行BeanFactoryPostProcessor,开始对BeanFactory进行处理
// 默认情况下:
// 此时beanFactory的beanDefinitionMap中有6个BeanDefinition,5个基础BeanDefinition+AppConfig的BeanDefinition
// 而这6个中只有一个BeanFactoryPostProcessor:ConfigurationClassPostProcessor
// 这里会执行ConfigurationClassPostProcessor进行@Component的扫描,扫描得到BeanDefinition,并注册到beanFactory中
// 注意:扫描的过程中可能又会扫描出其他的BeanFactoryPostProcessor,那么这些BeanFactoryPostProcessor也得在这一步执行
invokeBeanFactoryPostProcessors(beanFactory);  //BeanDefinitionRegistryPostProcessor ,BeanFactoryPostProcessors
String[] postProcessorNames = beanFactory.getBeanNamesForType(BeanDefinitionRegistryPostProcessor.class, true, false);
    for (String ppName : postProcessorNames) {
	    // 判断这个类是否还实现了PriorityOrdered接口
		if (beanFactory.isTypeMatch(ppName, PriorityOrdered.class)) {
		    // 这里调用了getBean,所以生成一个BeanDefinitionRegistryPostProcessor的bean对象
			currentRegistryProcessors.add(beanFactory.getBean(ppName, BeanDefinitionRegistryPostProcessor.class));
			processedBeans.add(ppName);
				}
    sortPostProcessors(currentRegistryProcessors, beanFactory);//排序所以先执行
    // 执行postProcessBeanDefinitionRegistry方法
    invokeBeanDefinitionRegistryPostProcessors(currentRegistryProcessors, registry);
  • 执行通过ApplicationContext添加进来的BeanDefinitionRegistryPostProcessor的postProcessBeanDefinitionRegistry()方法
  • 执行BeanFactory中实现了PriorityOrdered接口的BeanDefinitionRegistryPostProcessor的postProcessBeanDefinitionRegistry()方法
  • 执行BeanFactory中实现了Ordered接口的BeanDefinitionRegistryPostProcessor的postProcessBeanDefinitionRegistry()方法
  • 执行BeanFactory中其他的BeanDefinitionRegistryPostProcessor的postProcessBeanDefinitionRegistry()方法 执行上面所有的BeanDefinitionRegistryPostProcessor的postProcessBeanFactory() 方法
  • 执行通过ApplicationContext添加进来的BeanFactoryPostProcessor的postProcessBeanFactory()方法
  • 执行BeanFactory中实现了PriorityOrdered接口的BeanFactoryPostProcessor的postProcessBeanFactory()方法
  • 执行BeanFactory中实现了Ordered接口的BeanFactoryPostProcessor的postProcessBeanFactory()方法
  • 执行BeanFactory中其他的BeanFactoryPostProcessor的postProcessBeanFactory()方法
  1. 在启动Spring时,需要传入一个AppConfig.class给ApplicationContext,ApplicationContext会根据AppConfig类封装为一个BeanDefinition,这种BeanDefinition我们把它称为配置类BeanDefinition。
  2. ConfigurationClassPostProcessor中会把配置类BeanDefinition取出来构造一个ConfigurationClassParser用来解析配置类BeanDefinition,并且会生成一个配置类对象ConfigurationClass
    • 如果配置类上存在@Component注解,那么解析配置类中的内部类(这里有递归,如果内部类也是配置类的话)
    • 如果配置类上存在@PropertySource注解,那么则解析该注解,并得到PropertySource对象,并添加到environment中去
    • 如果配置类上存在@ComponentScan注解,那么则解析该注解,进行扫描,扫描得到一系列的BeanDefinition对象,然后判断这些BeanDefinition是不是也是配置类BeanDefinition(只要存在@Component注解就是配置类,所以基本上扫描出来的都是配置类),如果是则继续解析该配置类,(也有递归),并且会生成对应的ConfigurationClass doProcessConfigurationClass(ConfigurationClass configClass, SourceClass sourceClass) 用来解析配置类BeanDefinition,并且会生成一个配置类对象ConfigurationClass
    • 如果配置类上存在@Import注解,那么则判断Import的类的类型:
    • 如果是ImportSelector,那么调用执行selectImports方法得到类名,然后在把这个类当做配置类进行解析(也是递归)
    • 如果是ImportBeanDefinitionRegistrar,那么则生成一个ImportBeanDefinitionRegistrar实例对象,并添加到配置类对象中(ConfigurationClass)的importBeanDefinitionRegistrs args属性中。
    • 如果配置类上存在@ImportResource注解,那么则把导入进来的资源路径存在配置类对象中的importedResources属性中。
    • 如果配置类中存在@Bean的方法,那么则把这些方法封装为BeanMethod对象,并添加到配置类对象中的beanMethods属性中。
    • 如果配置类实现了某些接口,则看这些接口内是否定义了@Bean的默认方法
    • 如果配置类有父类,则把父类当做配置类进行解析
  3. AppConfig这个配置类会对应一个ConfigurationClass,同时在解析的过程中也会生成另外的一些ConfigurationClass,接下来就利用reader来进一步解析ConfigurationClass
    • 如果ConfigurationClass是通过@Import注解导入进来的,则把这个类生成一个BeanDefinition,同时解析这个类上@Scope,@Lazy等注解信息,并注册BeanDefinition
    • 如果ConfigurationClass中存在一些BeanMethod,也就是定义了一些@Bean,那么则解析这些@Bean,并生成对应的BeanDefinition,并注册
    • 如果ConfigurationClass中导入了一些资源文件,比如xx.xml,那么则解析这些xx.xml文件,得到并注册BeanDefinition
    • 如果ConfigurationClass中导入了一些ImportBeanDefinitionRegistrar,那么则执行对应的registerBeanDefinitions进行BeanDefinition的注册

总结一下

  1. 解析AppConfig类,生成对应的ConfigurationClass
  2. 再扫描,扫描到的类都会生成对应的BeanDefinition,并且同时这些类也是ConfigurationClass
  3. 再解析ConfigurationClass的其他信息,比如@ImportResource注解的处理,@Import注解的处理,@Bean注解的处理

Spring中的推断构造方法的底层原理分析

Spring中的一个bean,需要实例化得到一个对象,而实例化就需要用到构造方法。

  • spring默认无参,但,可以通过xml中的标签或者@Autowired注解指定

  • xml中的标签,这个标签表示构造方法参数,根据构造方法的参数个数,从而确定想要使用的构造方法。 示例:也可以改成方式->public Student(Integer id)

  • 通过@Autowired注解,@Autowired注解可以写在构造方法上,所以哪个构造方法上写了@Autowired注解,表示开发者想使用哪个构造方法,当然,它和第一个方式的不同点是,通过xml的方式,我们直接指定了构造方法的参数值,而通过@Autowired注解的方式,需要Spring通过byType+byName的方式去找到符合条件的bean作为构造方法的参数值

  • spring 自动去选择构造方法,通过ClassPathXmlApplicationContext可以在xml中指定某个bean的autowire为constructor,虽然这个属性表示通过构造方法自动注入,所以需要自动的去选择一个构造方法进行自动注入,因为是构造方法,所以顺便是进行实例化。

源码思路

  1. AbstractAutowireCapableBeanFactory类中的createBeanInstance()方法会去创建一个Bean实例
  2. 根据BeanDefinition加载类得到Class对象
  3. 如果BeanDefinition绑定了一个Supplier,那就调用Supplier的get方法得到一个对象并直接返回
  4. 如果BeanDefinition中存在factoryMethodName,那么就调用该工厂方法得到一个bean对象并返回
  5. 如果BeanDefinition已经自动构造过了,那就调用autowireConstructor()自动构造一个对象
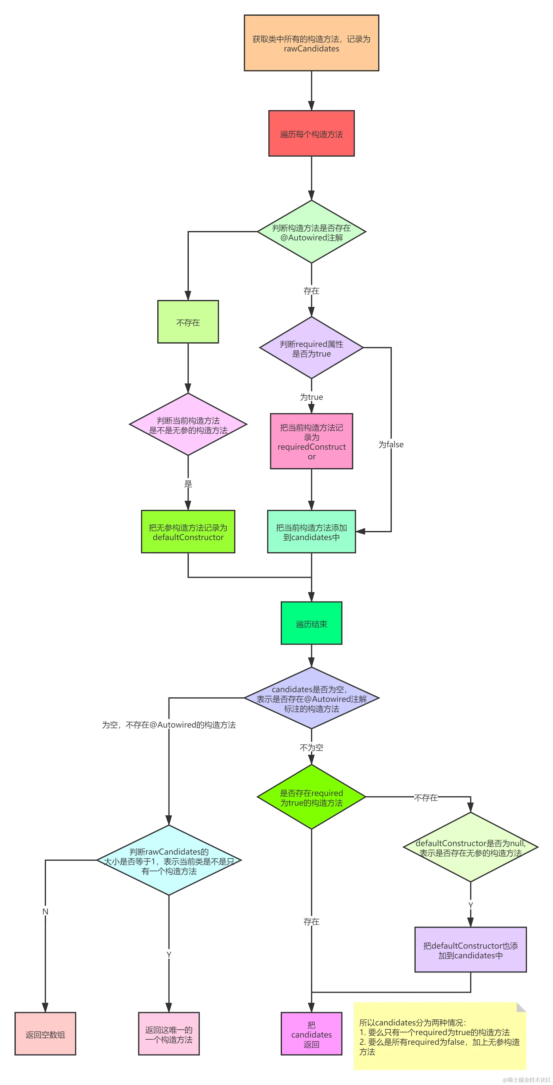
  6. 调用SmartInstantiationAwareBeanPostProcessor的determineCandidateConstructors()方法得到哪些构造方法是可以用的
  7. 如果存在可用得构造方法,或者当前BeanDefinition的autowired是AUTOWIRE_CONSTRUCTOR,或者BeanDefinition中指定了构造方法参数值,或者创建Bean的时候指定了构造方法参数值,那么就调用autowireConstructor()方法自动构造一个对象
  8. 最后,如果不是上述情况,就根据无参的构造方法实例化一个对象

determineCandidateConstructors()方法得到哪些构造方法是可以用的

@Lookup注解的使用 www.jianshu.com/p/fc574881e…

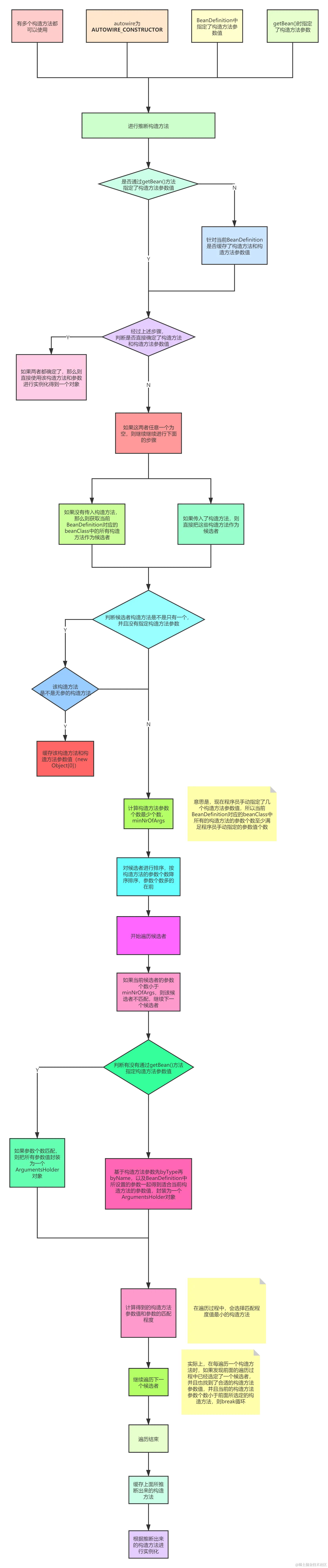
autowireConstructor():构造一个bean对象

  1. 先检查是否指定了具体的构造方法和构造方法参数值,或者在BeanDefinition中缓存了具体的构造方法或构造方法参数值,如果存在那么则直接使用该构造方法进行实例化
  2. 如果没有确定的构造方法或构造方法参数值,那么 a. 如果没有确定的构造方法,那么则找出类中所有的构造方法 b. 如果只有一个无参的构造方法,那么直接使用无参的构造方法进行实例化 c. 如果有多个可用的构造方法或者当前Bean需要自动通过构造方法注入 d. 根据所指定的构造方法参数值,确定所需要的最少的构造方法参数值的个数 e. 对所有的构造方法进行排序,参数个数多的在前面 f. 遍历每个构造方法 g. 如果不是调用getBean方法时所指定的构造方法参数值,那么则根据构造方法参数类型找值 h. 如果时调用getBean方法时所指定的构造方法参数值,就直接利用这些值 i. 如果根据当前构造方法找到了对应的构造方法参数值,那么这个构造方法就是可用的,但是不一定这个构造方法就是最佳的,所以这里会涉及到是否有多个构造方法匹配了同样的值,这个时候就会用值和构造方法类型进行匹配程度的打分,找到一个最匹配的