【刷穿 LeetCode】2. 两数相加(中等)

523 阅读2分钟

点击 这里 可以查看更多算法面试相关内容~

题目描述

给你两个非空的链表,表示两个非负的整数。它们每位数字都是按照逆序的方式存储的,并且每个节点只能存储一位数字。

请你将两个数相加,并以相同形式返回一个表示和的链表。

你可以假设除了数字 0 之外,这两个数都不会以 0 开头。

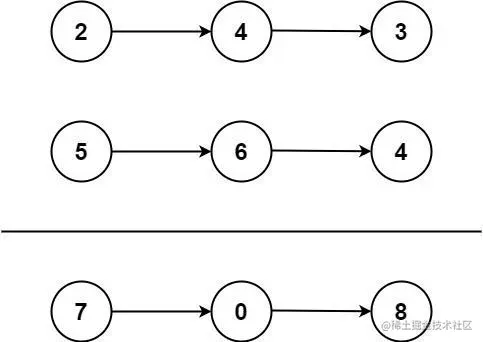
示例.jpg

示例 1:

输入:l1 = [2,4,3], l2 = [5,6,4] 输出:[7,0,8]

解释:342 + 465 = 807.

示例 2:

输入:l1 = [0], l2 = [0] 输出:[0]

示例 3:

输入:l1 = [9,9,9,9,9,9,9], l2 = [9,9,9,9] 输出:[8,9,9,9,0,0,0,1]

提示:

  • 每个链表中的节点数在范围 [1, 100] 内
  • 0 <= Node.val <= 9
  • 题目数据保证列表表示的数字不含前导零

朴素解法(哨兵技巧)

这是道模拟题,模拟人工竖式做加法的过程:

从最低位至最高位,逐位相加,如果和大于等于 10,则保留个位数字,同时向前一位进 1 如果最高位有进位,则需在最前面补 1。

做有关链表的题目,有个常用技巧:添加一个虚拟头结点(哨兵),帮助简化边界情况的判断。

class Solution {
    public ListNode addTwoNumbers(ListNode l1, ListNode l2) {
        ListNode dummy = new ListNode(0);
        ListNode tmp = dummy;
        int t = 0;
        while (l1 != null || l2 != null) {
            int a = l1 != null ? l1.val : 0;
            int b = l2 != null ? l2.val : 0;
            t = a + b + t;
            tmp.next = new ListNode(t % 10);
            t /= 10;
            tmp = tmp.next;
            if (l1 != null) l1 = l1.next;
            if (l2 != null) l2 = l2.next;
        }
        if (t > 0) tmp.next = new ListNode(t);
        return dummy.next;
    }
}

时间复杂度:m 和 n 分别代表两条链表的长度,则遍历到的最远位置为 max(m,n)max(m,n),复杂度为 O(max(m,n))O(max(m,n))

空间复杂度:创建了 max(m,n) + 1 个节点(含哨兵),复杂度为 O(max(m,n))O(max(m,n))(忽略常数)

注意:事实上还有可能创建 max(m+n)max(m + n) + 2 个节点,包含哨兵和最后一位的进位。但复杂度仍为 O(max(m,n))O(max(m,n))


最后

这是我们「刷穿 LeetCode」系列文章的第 No.2 篇,系列开始于 2021/01/01,截止于起始日 LeetCode 上共有 1916 道题目,部分是有锁题,我们将先将所有不带锁的题目刷完。

在这个系列文章里面,除了讲解解题思路以外,还会尽可能给出最为简洁的代码。如果涉及通解还会相应的代码模板。

由于 LeetCode 的题目随着周赛 & 双周赛不断增加,为了方便我们统计进度,我们将按照系列起始时的总题数作为分母,完成的题目作为分子,进行进度计算。当前进度为 2/1916

为了方便各位同学能够电脑上进行调试和提交代码,我建立了相关的仓库:Github 地址 & Gitee 地址

在仓库地址里,你可以看到系列文章的题解链接、系列文章的相应代码、LeetCode 原题链接和一些其他的优选题解。


#算法与数据结构

#LeetCode题解

#算法面试