笔记-Java-Mybatis

239 阅读21分钟

Mybatis-9.28

总结b站up“狂神说Java”的“mybatis”笔记,侵删

环境:

  • JDK1.8
  • Mysql 5.7
  • maven 3.6.1
  • IDEA

回顾:

  • JDBC
  • Mysql
  • Java基础
  • Maven
  • Junit

SSM框架:配置文件的。 最好的方式:看官网文档;

1、简介

1.1、什么是Mybatis

1569633932712

  • MyBatis 是一款优秀的持久层框架
  • 它支持定制化 SQL、存储过程以及高级映射。
  • MyBatis 避免了几乎所有的 JDBC 代码和手动设置参数以及获取结果集。
  • MyBatis 可以使用简单的 XML 或注解来配置和映射原生类型、接口和 Java 的 POJO(Plain Old Java Objects,普通老式 Java 对象)为数据库中的记录。
  • MyBatis 本是apache的一个开源项目iBatis, 2010年这个项目由apache software foundation 迁移到了google code,并且改名为MyBatis 。
  • 2013年11月迁移到Github。

如何获得Mybatis?

  • maven仓库:

    <!-- https://mvnrepository.com/artifact/org.mybatis/mybatis -->
    <dependency>
        <groupId>org.mybatis</groupId>
        <artifactId>mybatis</artifactId>
        <version>3.5.2</version>
    </dependency>
    
  • Github : github.com/mybatis/myb…

  • 中文文档:mybatis.org/mybatis-3/z…

1.2、持久化

数据持久化

  • 持久化就是将程序的数据在持久状态和瞬时状态转化的过程
  • 内存:断电即失
  • 数据库(Jdbc),io文件持久化。
  • 生活:冷藏. 罐头。

为什么需要需要持久化?

  • 有一些对象,不能让他丢掉。

  • 内存太贵了

1.3、持久层

Dao层,Service层,Controller层….

  • 完成持久化工作的代码块
  • 层界限十分明显。

1.4 为什么需要Mybatis?

  • 帮助程序猿将数据存入到数据库中。
  • 方便
  • 传统的JDBC代码太复杂了。简化。框架。自动化。
  • 不用Mybatis也可以。更容易上手。 技术没有高低之分
  • 优点:
    • 简单易学
    • 灵活
    • sql和代码的分离,提高了可维护性。
    • 提供映射标签,支持对象与数据库的orm字段关系映射
    • 提供对象关系映射标签,支持对象关系组建维护
    • 提供xml标签,支持编写动态sql。

最重要的一点:使用的人多!

Spring SpringMVC SpringBoot

2、第一个Mybatis程序

思路:搭建环境-->导入Mybatis-->编写代码-->测试!

2.1、搭建环境

搭建数据库

CREATE DATABASE `mybatis`;

USE `mybatis`;

CREATE TABLE `user`(
  `id` INT(20) NOT NULL PRIMARY KEY,
  `name` VARCHAR(30) DEFAULT NULL,
  `pwd` VARCHAR(30) DEFAULT NULL
)ENGINE=INNODB DEFAULT CHARSET=utf8;

INSERT INTO `user`(`id`,`name`,`pwd`) VALUES 
(1,'狂神','123456'),
(2,'张三','123456'),
(3,'李四','123890')

面试重点!!! Mysql引擎

新建项目

  1. 新建一个普通的maven项目

  2. 删除src目录

  3. 导入maven依赖

        <!--导入依赖-->
        <dependencies>
            <!--mysql驱动-->
            <dependency>
                <groupId>mysql</groupId>
                <artifactId>mysql-connector-java</artifactId>
                <version>5.1.47</version>
            </dependency>
            <!--mybatis-->
            <!-- https://mvnrepository.com/artifact/org.mybatis/mybatis -->
            <dependency>
                <groupId>org.mybatis</groupId>
                <artifactId>mybatis</artifactId>
                <version>3.5.2</version>
            </dependency>
            <!--junit-->
            <dependency>
                <groupId>junit</groupId>
                <artifactId>junit</artifactId>
                <version>4.12</version>
            </dependency>
        </dependencies>
    

2.2、创建一个模块

  • 编写mybatis的核心配置文件

    <?xml version="1.0" encoding="UTF-8" ?>
    <!DOCTYPE configuration
            PUBLIC "-//mybatis.org//DTD Config 3.0//EN"
            "http://mybatis.org/dtd/mybatis-3-config.dtd">
    <!--configuration核心配置文件-->
    <configuration>
    
        <environments default="development">
            <environment id="development">
                <transactionManager type="JDBC"/>
                <dataSource type="POOLED">
                    <property name="driver" value="com.mysql.jdbc.Driver"/>
                    <property name="url" value="jdbc:mysql://localhost:3306/mybatis?useSSL=true&amp;useUnicode=true&amp;characterEncoding=UTF-8"/>
                    <property name="username" value="root"/>
                    <property name="password" value="123456"/>
                </dataSource>
            </environment>
        </environments>
    
    </configuration>
    
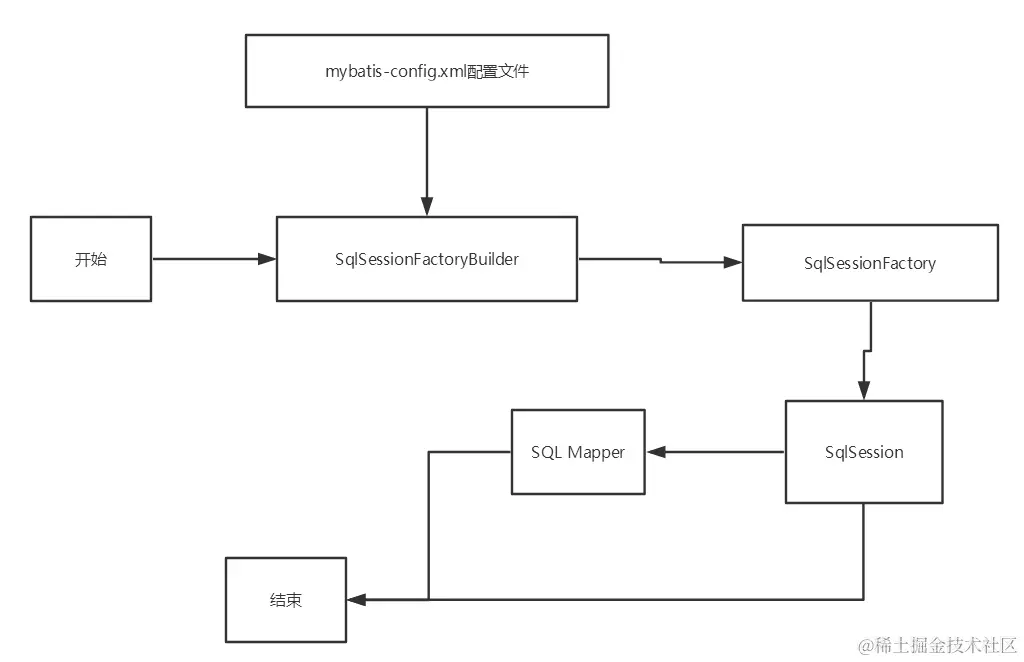
  • 编写mybatis工具类

    //sqlSessionFactory --> sqlSession
    public class MybatisUtils {
    
        private static SqlSessionFactory sqlSessionFactory;
    
        static{
            try {
                //使用Mybatis第一步:获取sqlSessionFactory对象
                String resource = "mybatis-config.xml";
                InputStream inputStream = Resources.getResourceAsStream(resource);
                sqlSessionFactory = new SqlSessionFactoryBuilder().build(inputStream);
            } catch (IOException e) {
                e.printStackTrace();
            }
    
        }
    
        //既然有了 SqlSessionFactory,顾名思义,我们就可以从中获得 SqlSession 的实例了。
        // SqlSession 完全包含了面向数据库执行 SQL 命令所需的所有方法。
        public static SqlSession  getSqlSession(){
            return sqlSessionFactory.openSession();
        }
    
    }
    
    

源码:

openSession();

private SqlSession openSessionFromDataSource(ExecutorType execType, TransactionIsolationLevel level, boolean autoCommit) {
    
  //execType:执行器类型		level:事务隔离级别		autoCommit:自动事务是否开启		
  Transaction tx = null;
  try {
    //获取当前运行环境
    final Environment environment = configuration.getEnvironment();
      
    //从环境中获取事务工厂
    final TransactionFactory transactionFactory = getTransactionFactoryFromEnvironment(environment);
      
    //从事务工厂中获得事务
    tx = transactionFactory.newTransaction(environment.getDataSource(), level, autoCommit);
      
    //配置一个新的执行者
    final Executor executor = configuration.newExecutor(tx, execType);
      
    //根据配置、执行者和自动事务是否开启,返回一个默认的SqlSession
    return new DefaultSqlSession(configuration, executor, autoCommit);
  } catch (Exception e) {
    closeTransaction(tx); // may have fetched a connection so lets call close()
    throw ExceptionFactory.wrapException("Error opening session.  Cause: " + e, e);
  } finally {
    ErrorContext.instance().reset();
  }
}

SqlSession

2.3、编写代码

  • 实体类

    package com.kuang.pojo;
    
    //实体类
    public class User {
        private int id;
        private String name;
        private String pwd;
    
        public User() {
        }
    
        public User(int id, String name, String pwd) {
            this.id = id;
            this.name = name;
            this.pwd = pwd;
        }
    
        public int getId() {
            return id;
        }
    
        public void setId(int id) {
            this.id = id;
        }
    
        public String getName() {
            return name;
        }
    
        public void setName(String name) {
            this.name = name;
        }
    
        public String getPwd() {
            return pwd;
        }
    
        public void setPwd(String pwd) {
            this.pwd = pwd;
        }
    
        @Override
        public String toString() {
            return "User{" +
                    "id=" + id +
                    ", name='" + name + '\'' +
                    ", pwd='" + pwd + '\'' +
                    '}';
        }
    }
    
    
  • Dao接口

    public interface UserDao {
        List<User> getUserList();
    }
    
  • 接口实现类由原来的UserDaoImpl转变为一个 Mapper配置文件.

    <?xml version="1.0" encoding="UTF-8" ?>
            <!DOCTYPE mapper
                    PUBLIC "-//mybatis.org//DTD Mapper 3.0//EN"
                    "http://mybatis.org/dtd/mybatis-3-mapper.dtd">
            <!--namespace=绑定一个对应的Dao/Mapper接口-->
    <mapper namespace="com.kuang.dao.UserDao">
    
    <!--select查询语句-->
       <select id="getUserList" resultType="com.kuang.pojo.User">
           select * from mybatis.user
       </select>
    
    </mapper>
    

2.4、测试

注意点:

org.apache.ibatis.binding.BindingException: Type interface com.kuang.dao.UserDao is not known to the MapperRegistry.

MapperRegistry是什么?

核心配置文件中注册 mappers

  • junit测试

    @Test
    public void test(){
        //第一步:获得SqlSession对象
        SqlSession sqlSession = MybatisUtils.getSqlSession();
    
    
        //方式一:getMapper
        UserDao userDao = sqlSession.getMapper(UserDao.class);
        List<User> userList = userDao.getUserList();
    
        for (User user : userList) {
            System.out.println(user);
        }
    
    
    
        //关闭SqlSession
        sqlSession.close();
    }
    
    

你们可以能会遇到的问题:

  1. 配置文件没有注册
  2. 绑定接口错误。
  3. 方法名不对
  4. 返回类型不对
  5. Maven导出资源问题

3、CRUD

1、namespace

namespace中的包名要和 Dao/mapper 接口的包名一致!

2、select

选择,查询语句;

  • id : 就是对应的namespace中的方法名;
  • resultType:Sql语句执行的返回值!
  • parameterType : 参数类型!
  1. 编写接口

    //根据ID查询用户
    User getUserById(int id);
    
  2. 编写对应的mapper中的sql语句

    <select id="getUserById" parameterType="int" resultType="com.kuang.pojo.User">
            select * from mybatis.user where id = #{id}
    </select>
    
    
  3. 测试

        @Test
        public void getUserById() {
            SqlSession sqlSession = MybatisUtils.getSqlSession();
    
            UserMapper mapper = sqlSession.getMapper(UserMapper.class);
    
            User user = mapper.getUserById(1);
            System.out.println(user);
    
            sqlSession.close();
        }
    
    

3、Insert

    <!--对象中的属性,可以直接取出来-->
    <insert id="addUser" parameterType="com.kuang.pojo.User">
        insert into mybatis.user (id, name, pwd) values (#{id},#{name},#{pwd});
    </insert>

4、update

    <update id="updateUser" parameterType="com.kuang.pojo.User">
        update mybatis.user set name=#{name},pwd=#{pwd}  where id = #{id} ;
    </update>

5、Delete

    <delete id="deleteUser" parameterType="int">
        delete from mybatis.user where id = #{id};
    </delete>

注意点:

  • 增删改需要提交事务!

6、分析错误

  • 标签不要匹配错
  • resource 绑定mapper,需要使用路径!
  • 程序配置文件必须符合规范!
  • NullPointerException,没有注册到资源!
  • 输出的xml文件中存在中文乱码问题!
  • maven资源没有导出问题!

7、万能Map

假设,我们的实体类,或者数据库中的表,字段或者参数过多,我们应当考虑使用Map!

    //万能的Map
    int addUser2(Map<String,Object> map);

    <!--对象中的属性,可以直接取出来    传递map的key-->
    <insert id="addUser" parameterType="map">
        insert into mybatis.user (id, pwd) values (#{userid},#{passWord});
    </insert>
    @Test
    public void addUser2(){
        SqlSession sqlSession = MybatisUtils.getSqlSession();

        UserMapper mapper = sqlSession.getMapper(UserMapper.class);


        Map<String, Object> map = new HashMap<String, Object>();

        map.put("userid",5);
        map.put("passWord","2222333");

        mapper.addUser2(map);

        sqlSession.close();
    }

Map传递参数,直接在sql中取出key即可! 【parameterType="map"】

对象传递参数,直接在sql中取对象的属性即可!【parameterType="Object"】

只有一个基本类型参数的情况下,可以直接在sql中取到!

多个参数用Map,或者注解!

8、思考题

模糊查询怎么写?

  1. Java代码执行的时候,传递通配符 % %

    List<User> userList = mapper.getUserLike("%李%");
    
  2. 在sql拼接中使用通配符!

    Sql拼接!Yes!安全性高,降低sql注入风险*

    select * from mybatis.user where name like "%"#{value}"%"
    

4、配置解析

1、核心配置文件

  • mybatis-config.xml

  • MyBatis 的配置文件包含了会深深影响 MyBatis 行为的设置和属性信息。

    configuration(配置)
    properties(属性)
    settings(设置)
    typeAliases(类型别名)
    typeHandlers(类型处理器)
    objectFactory(对象工厂)
    plugins(插件)
    environments(环境配置)
    environment(环境变量)
    transactionManager(事务管理器)
    dataSource(数据源)
    databaseIdProvider(数据库厂商标识)
    mappers(映射器)
    

2、环境配置(environments)

MyBatis 可以配置成适应多种环境

不过要记住:尽管可以配置多个环境,但每个 SqlSessionFactory 实例只能选择一种环境。

学会使用配置多套运行环境!

Mybatis默认的事务管理器就是 JDBC , 连接池 : POOLED

3、属性(properties)

我们可以通过properties属性来实现引用配置文件

这些属性都是可外部配置且可动态替换的,既可以在典型的 Java 属性文件中配置,亦可通过 properties 元素的子元素来传递。【db.properties】

1569656528134

编写一个配置文件

db.properties

driver=com.mysql.jdbc.Driver
url=jdbc:mysql://localhost:3306/mybatis?useSSL=true&useUnicode=true&characterEncoding=UTF-8
username=root
password=123456

在核心配置文件中映入

    <!--引入外部配置文件-->
    <properties resource="db.properties">
        <property name="username" value="root"/>
        <property name="pwd" value="11111"/>
    </properties>

  • 可以直接引入外部文件
  • 可以在其中增加一些属性配置
  • 如果两个文件有同一个字段,优先使用外部配置文件的!

4、类型别名(typeAliases)

  • 类型别名是为 Java 类型设置一个短的名字。‘
  • 存在的意义仅在于用来减少类完全限定名的冗余。
    <!--可以给实体类起别名-->
    <typeAliases>
        <typeAlias type="com.kuang.pojo.User" alias="User"/>
    </typeAliases>

也可以指定一个包名,MyBatis 会在包名下面搜索需要的 Java Bean,比如:

扫描实体类的包,它的默认别名就为这个类的 类名,首字母小写!

<!--可以给实体类起别名-->
<typeAliases>
    <package name="com.kuang.pojo"/>
</typeAliases>

在实体类比较少的时候,使用第一种方式。

如果实体类十分多,建议使用第二种。

第一种可以DIY别名,第二种则·不行·,如果非要改,需要在实体上增加注解

@Alias("user")
public class User {}

5、设置

这是 MyBatis 中极为重要的调整设置,它们会改变 MyBatis 的运行时行为。

1569657659080

1569657672791

6、其他配置

7、映射器(mappers)

MapperRegistry:注册绑定我们的Mapper文件;

方式一: 【推荐使用】

<!--每一个Mapper.XML都需要在Mybatis核心配置文件中注册!-->
<mappers>
    <mapper resource="com/kuang/dao/UserMapper.xml"/>
</mappers>

方式二:使用class文件绑定注册

<!--每一个Mapper.XML都需要在Mybatis核心配置文件中注册!-->
<mappers>
    <mapper class="com.kuang.dao.UserMapper"/>
</mappers>

注意点:

  • 接口和他的Mapper配置文件必须同名!
  • 接口和他的Mapper配置文件必须在同一个包下!

方式三:使用扫描包进行注入绑定

<!--每一个Mapper.XML都需要在Mybatis核心配置文件中注册!-->
<mappers>
    <package name="com.kuang.dao"/>
</mappers>

注意点:

  • 接口和他的Mapper配置文件必须同名!
  • 接口和他的Mapper配置文件必须在同一个包下!

练习时间:

  • 将数据库配置文件外部引入
  • 实体类别名
  • 保证UserMapper 接口 和 UserMapper .xml 改为一致!并且放在同一个包下!

8、生命周期和作用域

1569660357745

生命周期,和作用域,是至关重要的,因为错误的使用会导致非常严重的并发问题

SqlSessionFactoryBuilder:

  • 一旦创建了 SqlSessionFactory,就不再需要它了
  • 局部变量

SqlSessionFactory:

  • 说白了就是可以想象为 :数据库连接池
  • SqlSessionFactory 一旦被创建就应该在应用的运行期间一直存在,没有任何理由丢弃它或重新创建另一个实例。
  • 因此 SqlSessionFactory 的最佳作用域是应用作用域。
  • 最简单的就是使用单例模式或者静态单例模式。

SqlSession

  • 连接到连接池的一个请求!
  • SqlSession 的实例不是线程安全的,因此是不能被共享的,所以它的最佳的作用域是请求或方法作用域。
  • 用完之后需要赶紧关闭,否则资源被占用!

1569660737088

这里面的每一个Mapper,就代表一个具体的业务!

5、解决属性名和字段名不一致的问题

1、 问题

数据库中的字段

1569660831076

新建一个项目,拷贝之前的,测试实体类字段不一致的情况

public class User {
    
    private int id;
    private String name;
    private String password;
}

测试出现问题

1569661145806

//    select * from mybatis.user where id = #{id}
//类型处理器
//    select id,name,pwd from mybatis.user where id = #{id}

解决方法:

  • 起别名

    <select id="getUserById" resultType="com.kuang.pojo.User">
        select id,name,pwd as password from mybatis.user where id = #{id}
    </select>
    

2、resultMap

结果集映射

id   name   pwd
id   name   password
<!--结果集映射-->
<resultMap id="UserMap" type="User">
    <!--column数据库中的字段,property实体类中的属性-->
    <result column="id" property="id"/>
    <result column="name" property="name"/>
    <result column="pwd" property="password"/>
</resultMap>

<select id="getUserById" resultMap="UserMap">
    select * from mybatis.user where id = #{id}
</select>
  • resultMap 元素是 MyBatis 中最重要最强大的元素
  • ResultMap 的设计思想是,对于简单的语句根本不需要配置显式的结果映射,而对于复杂一点的语句只需要描述它们的关系就行了。
  • ResultMap 最优秀的地方在于,虽然你已经对它相当了解了,但是根本就不需要显式地用到他们。
  • 如果世界总是这么简单就好了。

6、日志

6.1、日志工厂

如果一个数据库操作,出现了异常,我们需要排错。日志就是最好的助手!

曾经:sout 、debug

现在:日志工厂!

1569892155104

  • SLF4J

  • LOG4J 【掌握】

  • LOG4J2

  • JDK_LOGGING

  • COMMONS_LOGGING

  • STDOUT_LOGGING 【掌握】

  • NO_LOGGING

在Mybatis中具体使用那个一日志实现,在设置中设定!

STDOUT_LOGGING标准日志输出

在mybatis核心配置文件中,配置我们的日志!

<settings>
    <setting name="logImpl" value="STDOUT_LOGGING"/>
</settings>

1569892595060

6.2、Log4j

什么是Log4j?

  • Log4j是Apache的一个开源项目,通过使用Log4j,我们可以控制日志信息输送的目的地是控制台、文件、GUI组件
  • 我们也可以控制每一条日志的输出格式;
  • 通过定义每一条日志信息的级别,我们能够更加细致地控制日志的生成过程。
  • 通过一个配置文件来灵活地进行配置,而不需要修改应用的代码。
  1. 先导入log4j的包

    <!-- https://mvnrepository.com/artifact/log4j/log4j -->
    <dependency>
        <groupId>log4j</groupId>
        <artifactId>log4j</artifactId>
        <version>1.2.17</version>
    </dependency>
    
  2. log4j.properties

    #将等级为DEBUG的日志信息输出到console和file这两个目的地,console和file的定义在下面的代码
    log4j.rootLogger=DEBUG,console,file
    
    #控制台输出的相关设置
    log4j.appender.console = org.apache.log4j.ConsoleAppender
    log4j.appender.console.Target = System.out
    log4j.appender.console.Threshold=DEBUG
    log4j.appender.console.layout = org.apache.log4j.PatternLayout
    log4j.appender.console.layout.ConversionPattern=[%c]-%m%n
    
    #文件输出的相关设置
    log4j.appender.file = org.apache.log4j.RollingFileAppender
    log4j.appender.file.File=./log/kuang.log
    log4j.appender.file.MaxFileSize=10mb
    log4j.appender.file.Threshold=DEBUG
    log4j.appender.file.layout=org.apache.log4j.PatternLayout
    log4j.appender.file.layout.ConversionPattern=[%p][%d{yy-MM-dd}][%c]%m%n
    
    #日志输出级别
    log4j.logger.org.mybatis=DEBUG
    log4j.logger.java.sql=DEBUG
    log4j.logger.java.sql.Statement=DEBUG
    log4j.logger.java.sql.ResultSet=DEBUG
    log4j.logger.java.sql.PreparedStatement=DEBUG
    
  3. 配置log4j为日志的实现

    <settings>
        <setting name="logImpl" value=""/>
    </settings>
    
  4. Log4j的使用!,直接测试运行刚才的查询

    1569893505842

简单使用

  1. 在要使用Log4j 的类中,导入包 import org.apache.log4j.Logger;

  2. 日志对象,参数为当前类的class

    static Logger logger = Logger.getLogger(UserDaoTest.class);
    
  3. 日志级别

    logger.info("info:进入了testLog4j");
    logger.debug("debug:进入了testLog4j");
    logger.error("error:进入了testLog4j");
    

7、分页

思考:为什么要分页?

  • 减少数据的处理量

7.1、使用Limit分页

语法:SELECT * from user limit startIndex,pageSize;
SELECT * from user limit 3;  #[0,n]

使用Mybatis实现分页,核心SQL

  1. 接口

    //分页
    List<User> getUserByLimit(Map<String,Integer> map);
    
  2. Mapper.xml

    <!--//分页-->
    <select id="getUserByLimit" parameterType="map" resultMap="UserMap">
        select * from  mybatis.user limit #{startIndex},#{pageSize}
    </select>
    
  3. 测试

    @Test
    public void getUserByLimit(){
    SqlSession sqlSession = MybatisUtils.getSqlSession();
    UserMapper mapper = sqlSession.getMapper(UserMapper.class);
    
    HashMap<String, Integer> map = new HashMap<String, Integer>();
        map.put("startIndex",1);
        map.put("pageSize",2);
    
        List<User> userList =  mapper.getUserByLimit(map);
        for (User user : userList) {
        System.out.println(user);
        }
    
        sqlSession.close();
        }
    
    

7.2、RowBounds分页

不再使用SQL实现分页

  1. 接口

    //分页2
    List<User> getUserByRowBounds();
    
  2. mapper.xml

    <!--分页2-->
    <select id="getUserByRowBounds" resultMap="UserMap">
        select * from  mybatis.user
    </select>
    
  3. 测试

    @Test
    public void getUserByRowBounds(){
    SqlSession sqlSession = MybatisUtils.getSqlSession();
    
    //RowBounds实现
    RowBounds rowBounds = new RowBounds(1, 2);
    
    //通过Java代码层面实现分页
    List<User> userList = sqlSession.selectList("com.kuang.dao.UserMapper.getUserByRowBounds",null,rowBounds);
    
        for (User user : userList) {
        System.out.println(user);
        }
    
        sqlSession.close();
        }
    

7.3、分页插件

1569896603103

了解即可,万一 以后公司的架构师,说要使用,你需要知道它是什么东西!

8、使用注解开发

8.1、面向接口编程

- 大家之前都学过面向对象编程,也学习过接口,但在真正的开发中,很多时候我们会选择面向接口编程 - 根本原因 : ==解耦== , 可拓展 , 提高复用 , 分层开发中 , 上层不用管具体的实现 , 大家都遵守共同的标准 , 使得开发变得容易 , 规范性更好 - 在一个面向对象的系统中,系统的各种功能是由许许多多的不同对象协作完成的。在这种情况下,各个对象内部是如何实现自己的,对系统设计人员来讲就不那么重要了; - 而各个对象之间的协作关系则成为系统设计的关键。小到不同类之间的通信,大到各模块之间的交互,在系统设计之初都是要着重考虑的,这也是系统设计的主要工作内容。面向接口编程就是指按照这种思想来编程。

关于接口的理解

- 接口从更深层次的理解,应是定义(规范,约束)与实现(名实分离的原则)的分离。 - 接口的本身反映了系统设计人员对系统的抽象理解。 - 接口应有两类: - 第一类是对一个个体的抽象,它可对应为一个抽象体(abstract class); - 第二类是对一个个体某一方面的抽象,即形成一个抽象面(interface); - 一个体有可能有多个抽象面。抽象体与抽象面是有区别的。

三个面向区别

- 面向对象是指,我们考虑问题时,以对象为单位,考虑它的属性及方法 . - 面向过程是指,我们考虑问题时,以一个具体的流程(事务过程)为单位,考虑它的实现 . - 接口设计与非接口设计是针对复用技术而言的,与面向对象(过程)不是一个问题.更多的体现就是对系统整体的架构

8.2、使用注解开发

  1. 注解在接口上实现

    @Select("select * from user")
    List<User> getUsers();
    
  2. 需要再核心配置文件中绑定接口!

    <!--绑定接口-->
    <mappers>
        <mapper class="com.kuang.dao.UserMapper"/>
    </mappers>
    
  3. 测试

本质:反射机制实现

底层:动态代理!

1569898830704

Mybatis详细的执行流程!

1569898830704

8.3、CRUD

我们可以在工具类创建的时候实现自动提交事务!

public static SqlSession  getSqlSession(){
    return sqlSessionFactory.openSession(true);
}

编写接口,增加注解

public interface UserMapper {

    @Select("select * from user")
    List<User> getUsers();

    // 方法存在多个参数,所有的参数前面必须加上 @Param("id")注解
    @Select("select * from user where id = #{id}")
    User getUserByID(@Param("id") int id);


    @Insert("insert into user(id,name,pwd) values (#{id},#{name},#{password})")
    int addUser(User user);

    
    @Update("update user set name=#{name},pwd=#{password} where id = #{id}")
    int updateUser(User user);

    
    @Delete("delete from user where id = #{uid}")
    int deleteUser(@Param("uid") int id);
}

测试类

【注意:我们必须要讲接口注册绑定到我们的核心配置文件中!】

关于@Param() 注解

  • 基本类型的参数或者String类型,需要加上
  • 引用类型不需要加
  • 如果只有一个基本类型的话,可以忽略,但是建议大家都加上!
  • 我们在SQL中引用的就是我们这里的 @Param() 中设定的属性名!

#{} ${} 区别

9、Lombok

Project Lombok is a java library that automatically plugs into your editor and build tools, spicing up your java.
Never write another getter or equals method again, with one annotation your class has a fully featured builder, Automate your logging variables, and much more.
  • java library
  • plugs
  • build tools
  • with one annotation your class

使用步骤:

  1. 在IDEA中安装Lombok插件!

  2. 在项目中导入lombok的jar包

    <dependency>
        <groupId>org.projectlombok</groupId>
        <artifactId>lombok</artifactId>
        <version>1.18.10</version>
    </dependency>
    
  3. 在实体类上加注解即可!

    @Data
    @AllArgsConstructor
    @NoArgsConstructor
    
@Getter and @Setter
@FieldNameConstants
@ToString
@EqualsAndHashCode
@AllArgsConstructor, @RequiredArgsConstructor and @NoArgsConstructor
@Log, @Log4j, @Log4j2, @Slf4j, @XSlf4j, @CommonsLog, @JBossLog, @Flogger
@Data
@Builder
@Singular
@Delegate
@Value
@Accessors
@Wither
@SneakyThrows

说明:

@Data:无参构造,get、set、tostring、hashcode,equals
@AllArgsConstructor
@NoArgsConstructor
@EqualsAndHashCode
@ToString
@Getter

10、多对一处理

多对一:

1569909163944

  • 多个学生,对应一个老师
  • 对于学生这边而言, 关联 .. 多个学生,关联一个老师 【多对一】
  • 对于老师而言, 集合 , 一个老师,有很多学生 【一对多】

1569909422471

SQL:

CREATE TABLE `teacher` (
  `id` INT(10) NOT NULL,
  `name` VARCHAR(30) DEFAULT NULL,
  PRIMARY KEY (`id`)
) ENGINE=INNODB DEFAULT CHARSET=utf8

INSERT INTO teacher(`id`, `name`) VALUES (1, '秦老师'); 

CREATE TABLE `student` (
  `id` INT(10) NOT NULL,
  `name` VARCHAR(30) DEFAULT NULL,
  `tid` INT(10) DEFAULT NULL,
  PRIMARY KEY (`id`),
  KEY `fktid` (`tid`),
  CONSTRAINT `fktid` FOREIGN KEY (`tid`) REFERENCES `teacher` (`id`)
) ENGINE=INNODB DEFAULT CHARSET=utf8


INSERT INTO `student` (`id`, `name`, `tid`) VALUES ('1', '小明', '1'); 
INSERT INTO `student` (`id`, `name`, `tid`) VALUES ('2', '小红', '1'); 
INSERT INTO `student` (`id`, `name`, `tid`) VALUES ('3', '小张', '1'); 
INSERT INTO `student` (`id`, `name`, `tid`) VALUES ('4', '小李', '1'); 
INSERT INTO `student` (`id`, `name`, `tid`) VALUES ('5', '小王', '1');

测试环境搭建

  1. 导入lombok
  2. 新建实体类 Teacher,Student
  3. 建立Mapper接口
  4. 建立Mapper.XML文件
  5. 在核心配置文件中绑定注册我们的Mapper接口或者文件!【方式很多,随心选】
  6. 测试查询是否能够成功!

按照查询嵌套处理

<!--
    思路:
        1. 查询所有的学生信息
        2. 根据查询出来的学生的tid,寻找对应的老师!  子查询
    -->

<select id="getStudent" resultMap="StudentTeacher">
    select * from student
</select>

<resultMap id="StudentTeacher" type="Student">
    <result property="id" column="id"/>
    <result property="name" column="name"/>
    <!--复杂的属性,我们需要单独处理 对象: association 集合: collection -->
    <association property="teacher" column="tid" javaType="Teacher" select="getTeacher"/>
</resultMap>

<select id="getTeacher" resultType="Teacher">
    select * from teacher where id = #{id}
</select>

按照结果嵌套处理

<!--按照结果嵌套处理-->
<select id="getStudent2" resultMap="StudentTeacher2">
    select s.id sid,s.name sname,t.name tname
    from student s,teacher t
    where s.tid = t.id;
</select>

<resultMap id="StudentTeacher2" type="Student">
    <result property="id" column="sid"/>
    <result property="name" column="sname"/>
    <association property="teacher" javaType="Teacher">
        <result property="name" column="tname"/>
    </association>
</resultMap>

回顾Mysql 多对一查询方式:

  • 子查询
  • 联表查询

11、一对多处理

比如:一个老师拥有多个学生!

对于老师而言,就是一对多的关系!

环境搭建

  1. 环境搭建,和刚才一样

实体类

@Data
public class Student {

    private int id;
    private String name;
    private int tid;

}

@Data
public class Teacher {
    private int id;
    private String name;

    //一个老师拥有多个学生
    private List<Student> students;
}

按照结果嵌套处理

    <!--按结果嵌套查询-->
    <select id="getTeacher" resultMap="TeacherStudent">
        select s.id sid, s.name sname, t.name tname,t.id tid
        from student s,teacher t
        where s.tid = t.id and t.id = #{tid}
    </select>

    <resultMap id="TeacherStudent" type="Teacher">
        <result property="id" column="tid"/>
        <result property="name" column="tname"/>
        <!--复杂的属性,我们需要单独处理 对象: association 集合: collection
        javaType="" 指定属性的类型!
        集合中的泛型信息,我们使用ofType获取
        -->
        <collection property="students" ofType="Student">
            <result property="id" column="sid"/>
            <result property="name" column="sname"/>
            <result property="tid" column="tid"/>
        </collection>
    </resultMap>

按照查询嵌套处理

<select id="getTeacher2" resultMap="TeacherStudent2">
    select * from mybatis.teacher where id = #{tid}
</select>

<resultMap id="TeacherStudent2" type="Teacher">
    <collection property="students" javaType="ArrayList" ofType="Student" select="getStudentByTeacherId" column="id"/>
</resultMap>

<select id="getStudentByTeacherId" resultType="Student">
    select * from mybatis.student where tid = #{tid}
</select>

小结

  1. 关联 - association 【多对一】
  2. 集合 - collection 【一对多】
  3. javaType & ofType
    1. JavaType 用来指定实体类中属性的类型
    2. ofType 用来指定映射到List或者集合中的 pojo类型,泛型中的约束类型!

注意点:

  • 保证SQL的可读性,尽量保证通俗易懂
  • 注意一对多和多对一中,属性名和字段的问题!
  • 如果问题不好排查错误,可以使用日志 , 建议使用 Log4j

慢SQL 1s 1000s

面试高频

  • Mysql引擎
  • InnoDB底层原理
  • 索引
  • 索引优化!

12、动态 SQL

==什么是动态SQL:动态SQL就是指根据不同的条件生成不同的SQL语句==

利用动态 SQL 这一特性可以彻底摆脱这种痛苦。

动态 SQL 元素和 JSTL 或基于类似 XML 的文本处理器相似。在 MyBatis 之前的版本中,有很多元素需要花时间了解。MyBatis 3 大大精简了元素种类,现在只需学习原来一半的元素便可。MyBatis 采用功能强大的基于 OGNL 的表达式来淘汰其它大部分元素。

if
choose (when, otherwise)
trim (where, set)
foreach

搭建环境

CREATE TABLE `blog` (
  `id` varchar(50) NOT NULL COMMENT '博客id',
  `title` varchar(100) NOT NULL COMMENT '博客标题',
  `author` varchar(30) NOT NULL COMMENT '博客作者',
  `create_time` datetime NOT NULL COMMENT '创建时间',
  `views` int(30) NOT NULL COMMENT '浏览量'
) ENGINE=InnoDB DEFAULT CHARSET=utf8

创建一个基础工程

  1. 导包

  2. 编写配置文件

  3. 编写实体类

    @Data
    public class Blog {
        private int id;
        private String title;
        private String author;
        private Date createTime;
        private int views;
        
        
    }
    
  4. 编写实体类对应Mapper接口 和 Mapper.XML文件

IF

<select id="queryBlogIF" parameterType="map" resultType="blog">
    select * from mybatis.blog where 1=1
    <if test="title != null">
        and title = #{title}
    </if>
    <if test="author != null">
        and author = #{author}
    </if>
</select>

choose (when, otherwise)

    <select id="queryBlogChoose" parameterType="map" resultType="blog">
        select * from mybatis.blog
        <where>
            <choose>
                <when test="title != null">
                    title = #{title}
                </when>
                <when test="author != null">
                    and author = #{author}
                </when>
                <otherwise>
                    and views = #{views}
                </otherwise>
            </choose>
        </where>
    </select>

trim (where,set)

select * from mybatis.blog
<where>
    <if test="title != null">
        title = #{title}
    </if>
    <if test="author != null">
        and author = #{author}
    </if>
</where>
<update id="updateBlog" parameterType="map">
    update mybatis.blog
    <set>
        <if test="title != null">
            title = #{title},
        </if>
        <if test="author != null">
            author = #{author}
        </if>
    </set>
    where id = #{id}
</update>

==所谓的动态SQL,本质还是SQL语句 , 只是我们可以在SQL层面,去执行一个逻辑代码==

if

where , set , choose ,when

SQL片段

有的时候,我们可能会将一些功能的部分抽取出来,方便复用!

  1. 使用SQL标签抽取公共的部分

    <sql id="if-title-author">
        <if test="title != null">
            title = #{title}
        </if>
        <if test="author != null">
            and author = #{author}
        </if>
    </sql>
    
  2. 在需要使用的地方使用Include标签引用即可

    <select id="queryBlogIF" parameterType="map" resultType="blog">
        select * from mybatis.blog
        <where>
            <include refid="if-title-author"></include>
        </where>
    </select>
    

注意事项:

  • 最好基于单表来定义SQL片段!
  • 不要存在where标签

Foreach

select * from user where 1=1 and 

  <foreach item="id" collection="ids"
      open="(" separator="or" close=")">
        #{id}
  </foreach>

(id=1 or id=2 or id=3)

1569979229205

1569979339190

<!--
        select * from mybatis.blog where 1=1 and (id=1 or id = 2 or id=3)

        我们现在传递一个万能的map , 这map中可以存在一个集合!
-->
<select id="queryBlogForeach" parameterType="map" resultType="blog">
    select * from mybatis.blog

    <where>
        <foreach collection="ids" item="id" open="and (" close=")" separator="or">
            id = #{id}
        </foreach>
    </where>

</select>

==动态SQL就是在拼接SQL语句,我们只要保证SQL的正确性,按照SQL的格式,去排列组合就可以了==

建议:

  • 现在Mysql中写出完整的SQL,再对应的去修改成为我们的动态SQL实现通用即可!

13、缓存 (了解)

13.1、简介

查询  :  连接数据库 ,耗资源!
	一次查询的结果,给他暂存在一个可以直接取到的地方!--> 内存 : 缓存
	
我们再次查询相同数据的时候,直接走缓存,就不用走数据库了
  1. 什么是缓存 [ Cache ]?

    • 存在内存中的临时数据。
    • 将用户经常查询的数据放在缓存(内存)中,用户去查询数据就不用从磁盘上(关系型数据库数据文件)查询,从缓存中查询,从而提高查询效率,解决了高并发系统的性能问题。
  2. 为什么使用缓存?

    • 减少和数据库的交互次数,减少系统开销,提高系统效率。
  3. 什么样的数据能使用缓存?

    • 经常查询并且不经常改变的数据。【可以使用缓存】

13.2、Mybatis缓存

  • MyBatis包含一个非常强大的查询缓存特性,它可以非常方便地定制和配置缓存。缓存可以极大的提升查询效率。

  • MyBatis系统中默认定义了两级缓存:一级缓存二级缓存

    • 默认情况下,只有一级缓存开启。(SqlSession级别的缓存,也称为本地缓存)

    • 二级缓存需要手动开启和配置,他是基于namespace级别的缓存。

    • 为了提高扩展性,MyBatis定义了缓存接口Cache。我们可以通过实现Cache接口来自定义二级缓存

13.3、一级缓存

  • 一级缓存也叫本地缓存: SqlSession
    • 与数据库同一次会话期间查询到的数据会放在本地缓存中。
    • 以后如果需要获取相同的数据,直接从缓存中拿,没必须再去查询数据库;

测试步骤:

  1. 开启日志!
  2. 测试在一个Sesion中查询两次相同记录
  3. 查看日志输出

1569983650437

缓存失效的情况:

  1. 查询不同的东西

  2. 增删改操作,可能会改变原来的数据,所以必定会刷新缓存!

    1569983952321

  3. 查询不同的Mapper.xml

  4. 手动清理缓存!

    1569984008824

小结:一级缓存默认是开启的,只在一次SqlSession中有效,也就是拿到连接到关闭连接这个区间段!

一级缓存就是一个Map。

13.4、二级缓存

  • 二级缓存也叫全局缓存,一级缓存作用域太低了,所以诞生了二级缓存
  • 基于namespace级别的缓存,一个名称空间,对应一个二级缓存;
  • 工作机制
    • 一个会话查询一条数据,这个数据就会被放在当前会话的一级缓存中;
    • 如果当前会话关闭了,这个会话对应的一级缓存就没了;但是我们想要的是,会话关闭了,一级缓存中的数据被保存到二级缓存中;
    • 新的会话查询信息,就可以从二级缓存中获取内容;
    • 不同的mapper查出的数据会放在自己对应的缓存(map)中;

步骤:

  1. 开启全局缓存

    <!--显示的开启全局缓存-->
    <setting name="cacheEnabled" value="true"/>
    
  2. 在要使用二级缓存的Mapper中开启

    <!--在当前Mapper.xml中使用二级缓存-->
    <cache/>
    

    也可以自定义参数

    <!--在当前Mapper.xml中使用二级缓存-->
    <cache  eviction="FIFO"
           flushInterval="60000"
           size="512"
           readOnly="true"/>
    
  3. 测试

    1. 问题:我们需要将实体类序列化!否则就会报错!

      Caused by: java.io.NotSerializableException: com.kuang.pojo.User
      

小结:

  • 只要开启了二级缓存,在同一个Mapper下就有效
  • 所有的数据都会先放在一级缓存中;
  • 只有当会话提交,或者关闭的时候,才会提交到二级缓冲中!

13.5、缓存原理

1569985541106

13.6、自定义缓存-ehcache

Ehcache是一种广泛使用的开源Java分布式缓存。主要面向通用缓存

要在程序中使用ehcache,先要导包!

<!-- https://mvnrepository.com/artifact/org.mybatis.caches/mybatis-ehcache -->
<dependency>
    <groupId>org.mybatis.caches</groupId>
    <artifactId>mybatis-ehcache</artifactId>
    <version>1.1.0</version>
</dependency>

在mapper中指定使用我们的ehcache缓存实现!

<!--在当前Mapper.xml中使用二级缓存-->
<cache type="org.mybatis.caches.ehcache.EhcacheCache"/>

ehcache.xml

<?xml version="1.0" encoding="UTF-8"?>
<ehcache xmlns:xsi="http://www.w3.org/2001/XMLSchema-instance"
         xsi:noNamespaceSchemaLocation="http://ehcache.org/ehcache.xsd"
         updateCheck="false">
    <!--
       diskStore:为缓存路径,ehcache分为内存和磁盘两级,此属性定义磁盘的缓存位置。参数解释如下:
       user.home – 用户主目录
       user.dir  – 用户当前工作目录
       java.io.tmpdir – 默认临时文件路径
     -->
    <diskStore path="./tmpdir/Tmp_EhCache"/>
    
    <defaultCache
            eternal="false"
            maxElementsInMemory="10000"
            overflowToDisk="false"
            diskPersistent="false"
            timeToIdleSeconds="1800"
            timeToLiveSeconds="259200"
            memoryStoreEvictionPolicy="LRU"/>
 
    <cache
            name="cloud_user"
            eternal="false"
            maxElementsInMemory="5000"
            overflowToDisk="false"
            diskPersistent="false"
            timeToIdleSeconds="1800"
            timeToLiveSeconds="1800"
            memoryStoreEvictionPolicy="LRU"/>
    <!--
       defaultCache:默认缓存策略,当ehcache找不到定义的缓存时,则使用这个缓存策略。只能定义一个。
     -->
    <!--
      name:缓存名称。
      maxElementsInMemory:缓存最大数目
      maxElementsOnDisk:硬盘最大缓存个数。
      eternal:对象是否永久有效,一但设置了,timeout将不起作用。
      overflowToDisk:是否保存到磁盘,当系统当机时
      timeToIdleSeconds:设置对象在失效前的允许闲置时间(单位:秒)。仅当eternal=false对象不是永久有效时使用,可选属性,默认值是0,也就是可闲置时间无穷大。
      timeToLiveSeconds:设置对象在失效前允许存活时间(单位:秒)。最大时间介于创建时间和失效时间之间。仅当eternal=false对象不是永久有效时使用,默认是0.,也就是对象存活时间无穷大。
      diskPersistent:是否缓存虚拟机重启期数据 Whether the disk store persists between restarts of the Virtual Machine. The default value is false.
      diskSpoolBufferSizeMB:这个参数设置DiskStore(磁盘缓存)的缓存区大小。默认是30MB。每个Cache都应该有自己的一个缓冲区。
      diskExpiryThreadIntervalSeconds:磁盘失效线程运行时间间隔,默认是120秒。
      memoryStoreEvictionPolicy:当达到maxElementsInMemory限制时,Ehcache将会根据指定的策略去清理内存。默认策略是LRU(最近最少使用)。你可以设置为FIFO(先进先出)或是LFU(较少使用)。
      clearOnFlush:内存数量最大时是否清除。
      memoryStoreEvictionPolicy:可选策略有:LRU(最近最少使用,默认策略)、FIFO(先进先出)、LFU(最少访问次数)。
      FIFO,first in first out,这个是大家最熟的,先进先出。
      LFU, Less Frequently Used,就是上面例子中使用的策略,直白一点就是讲一直以来最少被使用的。如上面所讲,缓存的元素有一个hit属性,hit值最小的将会被清出缓存。
      LRU,Least Recently Used,最近最少使用的,缓存的元素有一个时间戳,当缓存容量满了,而又需要腾出地方来缓存新的元素的时候,那么现有缓存元素中时间戳离当前时间最远的元素将被清出缓存。
   -->

</ehcache>

Redis数据库来做缓存! K-V

练习:29道练习题实战!