剑指offer---链表中环的入口结点

305 阅读6分钟

这道题也是面试中必考的一道题。通常面试官让我们手撕出来,并且让我们讲解思路,来一起看看吧!

1.序

首先我们来看一下比较简单的,如何判断链表是否成环。

快慢指针

public class Solution {
    public boolean hasCycle(ListNode head) {
      ListNode slow=head,fast=head;//双指针 :快慢指针
        while (fast!=null && fast.next!=null)
        {
            slow = slow.next;
            fast = fast.next.next;
            if(slow==fast)
                return true;
        }
        return false;
    }
}
12345678910111213

HashSet

定义一个HashSet用来存放节点的引用,并将其初始化为空,从链表的头节点开始向后遍历,每遍历到一个节点就判断HashSet中是否有这个节点的引用。如果没有,说明这个节点是第一次访问,还没有形成环,那么将这个节点的引用添加到HashSet中去。如果在HashSet中找到了同样的节点,那么说明这个节点已经被访问了,于是就形成了环。

这种方法的时间和空间复杂度都为O(N)。

/**
 * Definition for singly-linked list.
 * class ListNode {
 *     int val;
 *     ListNode next;
 *     ListNode(int x) {
 *         val = x;
 *         next = null;
 *     }
 * }
 */
public class Solution {
    public boolean hasCycle(ListNode head) {
        //创建集合对象
        HashSet<ListNode> set = new HashSet<ListNode>();
        //遍历链表
        ListNode p = head;
        while (p != null){
           if (set.contains(p)){
               return true;
           }else{
               set.add(p);
           }
           p = p.next;
        }
        return false;
    }
}
12345678910111213141516171819202122232425262728

2.题目

一个链表中包含环,请找出该链表的环的入口结点。

思路 1

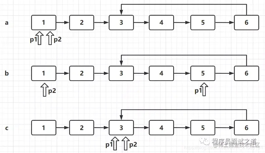
可以用两个指针来解决这个问题。先定义两个指针P1和P2指向链表的头结点。如果链表中的环有n个结点,指针P1先在链表上向前移动n步,然后两个指针以相同的速度向前移动。 当第二个指针指向的入口结点时,第一个指针已经围绕着揍了一圈又回到了入口结点

以下图为例,指针P1和P2在初始化时都指向链表的头结点。由于环中有4个结点,指针P1先在链表上向前移动4步。接下来两个指针以相同的速度在链表上向前移动,直到它们相遇。它们相遇的结点正好是环的入口结点。

在这里插入图片描述

现在,关键问题在于怎么知道环中有几个结点呢?

可以使用快慢指针,一个每次走一步,一个每次走两步。如果两个指针相遇,表明链表中存在环,并且两个指针相遇的结点一定在环中。

随后,我们就从相遇的这个环中结点出发,一边继续向前移动一边计数,当再次回到这个结点时,就可以得到环中结点数目了。

public class EnterNodeInLink {
 
    public ListNode getEnterNode(ListNode head){
        //参数校验
        if(head == null){
            return null;
        }
 
        //如果有环,第一个和第二个指针在环中相遇时的节点
        ListNode meetingNode = meetingNode(head);
 
        int ringLength = 0;                 
        //环的长度
        if(meetingNode != null){            
        //如果存在环,就求出环的长度
            ListNode tempNode = meetingNode;
            meetingNode = meetingNode.next;
            while(meetingNode != tempNode){
                ringLength++;
                meetingNode = meetingNode.next;
            }
            ringLength++;
        }else{                              
        //如果不存在环,就返回null
            return null;        
        }
 
        ListNode ahead = head;              
        //第一个指针
        ListNode behind = head;             
        //第二个指针
 
        while(ringLength > 0){
            ahead = ahead.next;             
            //第一个指针先在链表上向前移动ringLength步
            ringLength--;
        }
        while(ahead != behind){
            ahead = ahead.next;
            behind = behind.next;
        }
        return behind;
    }
 
    //在链表存在环的情况下,找到一快一慢两个指针相遇的节点
    public ListNode meetingNode(ListNode head){
        //参数校验
        if(head == null){
            return null;
        }
        ListNode behind = head.next;        
        //后面的指针
 
        //如果只有一个节点直接返回null
        if(behind == null){
            return null;
        }
        ListNode ahead = behind.next;       
        //前面的指针
 
        while(behind != null && ahead != null){
            if(behind == ahead){
                return ahead;
            }
            //behind指针在链表上移动一步
            behind = behind.next;
            //ahead指针在链表上移动两步
            ahead = ahead.next;
            if(ahead != null){
                ahead = ahead.next;
            }
        }
        return null;
    }
 
    public static void main(String[] args) {
        EnterNodeInLink test = new EnterNodeInLink();
 
        ListNode head = new ListNode();
        ListNode temp1 = new ListNode();
        ListNode temp2 = new ListNode();
        ListNode temp3 = new ListNode();
        ListNode temp4 = new ListNode();
        ListNode temp5 = new ListNode();
 
        head.value=1;
        temp1.value=2;
        temp2.value=3;
        temp3.value=4;
        temp4.value=5;
        temp5.value=6;
        head.next=temp1;
        temp1.next=temp2;
        temp2.next=temp3;
        temp3.next=temp4;
        temp4.next=temp5;
        temp5.next=null;
 
        ListNode resultNode = test.getEnterNode(head);
        if(resultNode != null){
            System.out.println(resultNode.value);
        }else{
            System.out.println("您输入的参数有误!");
        }
    }
}
 
class ListNode{
    int value;
    ListNode next;
}
123456789101112131415161718192021222324252627282930313233343536373839404142434445464748495051525354555657585960616263646566676869707172737475767778798081828384858687888990919293949596979899100101102103104105106107108109110111

进行优化,是不是感觉以上代码太过于复杂,

1.假设链表共有a+b个节点,其中链表头部到链表入口有a个节点(不计链表入口节点),链表环有b个节点,

2.fast走的步数是slow步数的2倍,当有环时,fast比slow多走了n个环的长度,即 f = 2 * s f = s + nb

3.两式相减 f = 2 * nb s = nb,可知fast走了2n个环的长度,slow走了n个环的长度。

4.而且我们知道所有走到链表入口节点的步数是 k = a + nb 。因此我们只需要让slow 再走 a ,就可以到达入口处。

5.这个时候依然用双指针法,让另一个指针从链表头部出发,那么它到达入口正好为 a

6.因此在环内 fast slow 指针相遇,让fast 充当那个指针就可以,此时它们相遇,返回slow 指针所指向的节点。

时间复杂度O(N)
空间复杂度O(1)

public class hasCycle {
    public static void main(String[] args) {
       // test1();
        //test2();
        test3();
    }
    // 1->2->3->4->5->6 <-+
    //                |   |
    //                +---+
    private static void test3() {
        ListNode n1 = new ListNode(1);
        ListNode n2 = new ListNode(2);
        ListNode n3 = new ListNode(3);
        ListNode n4 = new ListNode(4);
        ListNode n5 = new ListNode(5);
        //ListNode n6 = new ListNode(6);
 
        n1.next = n2;
        n2.next = n3;
        n3.next = n4;
        n4.next = n5;
        n5.next = n3;
       // n6.next = n3;
 
        System.out.println(hasCycle(n1));
    }
 
    private static void test2() {
        // 1->2->3->4->5->6
        //       ^        |
        //       |        |
        //       +--------+
        ListNode n1 = new ListNode(1);
        ListNode n2 = new ListNode(2);
        ListNode n3 = new ListNode(3);
        ListNode n4 = new ListNode(4);
        ListNode n5 = new ListNode(5);
        ListNode n6 = new ListNode(6);
        n1.next = n2;
        n2.next = n3;
        n3.next = n4;
        n4.next = n5;
        n5.next = n6;
        n6.next = n3;
        System.out.println(hasCycle(n1));
    }
 
    //1->2->3->4->5->6
    private static void test1() {
        ListNode n1 = new ListNode(1);
        ListNode n2 = new ListNode(2);
        ListNode n3 = new ListNode(3);
        ListNode n4 = new ListNode(4);
        ListNode n5 = new ListNode(5);
        ListNode n6 = new ListNode(6);
        n1.next = n2;
        n2.next = n3;
        n3.next = n4;
        n4.next = n5;
        n5.next = n6;
        System.out.println(hasCycle(n1));
    }
 
    public static ListNode  hasCycle(ListNode head) {
        if(head == null || head.next == null){
            return null;
        }
        ListNode fast = head;
        ListNode slow = head;
        //首先定义两个指针
        while (fast != null && fast.next != null){
            slow = slow.next;
            fast = fast.next.next;
            if(slow == fast) {
                fast = head;
                while(slow != fast) {
                    slow = slow.next;
                    fast = fast.next;
                }
                return slow;
            }
        }
        return null;
    }
}


请关注公众号 “程序员面试之道”回复“面试”获取面试一整套大礼包!!!

优质文章推荐

1.计算机网络----三次握手四次挥手
2.一篇让你彻底了解http请求报文和响应报文的结构
3.梦想成真-----项目自我介绍
4.一篇让你彻底了解HTTP 的前世今生
5.一篇让你彻底搞定HTTP方法与状态码
6.你们要的设计模式来了
7.震惊!来看《这份程序员面试手册》!!!
8.一字一句教你面试“个人简介”
9.接近30场面试分享