LeetCode | 0590. N叉树的后序遍历【Python】

404 阅读1分钟

Problem

LeetCode

Given an n-ary tree, return the postorder traversal of its nodes' values.

Nary-Tree input serialization is represented in their level order traversal, each group of children is separated by the null value (See examples).

Follow up:

Recursive solution is trivial, could you do it iteratively?

Example 1:

img

Input: root = [1,null,3,2,4,null,5,6]
Output: [5,6,3,2,4,1]

Example 2:

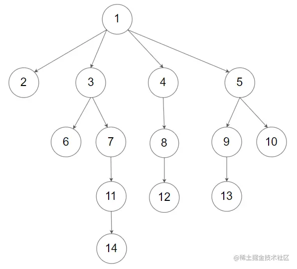
img

Input: root = [1,null,2,3,4,5,null,null,6,7,null,8,null,9,10,null,null,11,null,12,null,13,null,null,14]
Output: [2,6,14,11,7,3,12,8,4,13,9,10,5,1]

Constraints:

  • The height of the n-ary tree is less than or equal to 1000
  • The total number of nodes is between [0, 10^4]

问题

力扣

给定一个 N 叉树,返回其节点值的后序遍历。

例如,给定一个 3叉树 :

img

返回其后序遍历: [5,6,3,2,4,1].

说明: 递归法很简单,你可以使用迭代法完成此题吗?

思路

DFS

Python3 代码

"""
# Definition for a Node.
class Node:
    def __init__(self, val=None, children=None):
        self.val = val
        self.children = children
"""

class Solution:
    def postorder(self, root: 'Node') -> List[int]:
        # DFS
        res = []
        def dfs(root):
            if not root:
                return
            for child in root.children:
                dfs(child)
            res.append(root.val)
            
        dfs(root)
        return res

BFS

遍历子树的时候加入顺序是类似根右左,因此最后要做一下逆序。

Python3 代码

"""
# Definition for a Node.
class Node:
    def __init__(self, val=None, children=None):
        self.val = val
        self.children = children
"""

class Solution:
    def postorder(self, root: 'Node') -> List[int]:
        # BFS
        if not root:
            return []

        q = [root]
        res = []
        while q:
            # 弹出列表尾部的一个元素
            node = q.pop()
            res.append(node.val)
            # 顺序加入
            for child in node.children:
                q.append(child)
        return res[::-1]

GitHub 链接

Python