笔记 | 吴恩达新书《Machine Learning Yearning》

257 阅读4分钟

这本书共112页,内容不多,偏向于工程向,有很多不错的细节,在此记录一下。

0 书籍获取

关注微信公众号“机器学习炼丹术”,回复【MLY】获取pdf

1 测试集与训练集的比例

2 误差分析

  • 误差分析我感觉是一个成熟的AIer必备的能力。俗话说数据决定准确率的上线,模型只是在逼近这个值。模型效果的提升首先是需要去看数据样本的,把分类错误的样本一个一个看一看,然后心中自己会给出判断:是否有可能减少这种分类错误的样本?如何减少?

【也许心中没有这样的判断,但是看一看错误的样本是很重要的。一般看100例分类错误样本就算很多了】

这里我给出自己遇到的几种常见的误差分析的结论:

  • 最基础的也是最严重的问题:标注错误。看错误的样本的时候很容易发现原因是标注错误。
  • 样本为某种新类别,训练集中没有对应样本。猫狗分类样本中,假如有一种狗耳朵的猫,而这种品种在训练集中从来没有出现过或者数量很少;
  • 分类错误的样本可能图像质量不好;
  • ......

3 方差与偏差

这一块说的很好,之前只知道模型有方差和偏差,但是不清楚:什么是模型的方差,什么是模型的偏差。

  • 偏差:算法在训练集上的误差;
  • 方差:算法在测试集上的表现和训练集上相差多少。

假设你希望构建一个误差为 5% 的猫识别器。而目前的训练集错误率为 15%,开发集(验证集)错误率为 16%。

  • 在上面的例子中,偏差为15%,方差为1%

在看几个例子:

这里还需要提出来一个最优错误率的概念

  • 世界上最好的算法,应该有什么样的错误率。比方说,猫狗分类,最好的算法“大脑”可以100%的分类正确,所以这个最优错误率为0%;如果是一个语音识别,人类会因为噪音问题识别率只有14%,那么最优错误率就是14%。
  • 对于上面的例子,假设这个语音识别问题的训练错误率15%,开发错误率30%,那么我们不能说这个模型存在高偏差和高方差,因为最优错误率就是不可避免偏差,可避免偏差只有1%,所以同样的偏差方差在不同的最优错误率下,要做不同的判断。这种情况下,语音识别算法为低偏差和高方差。

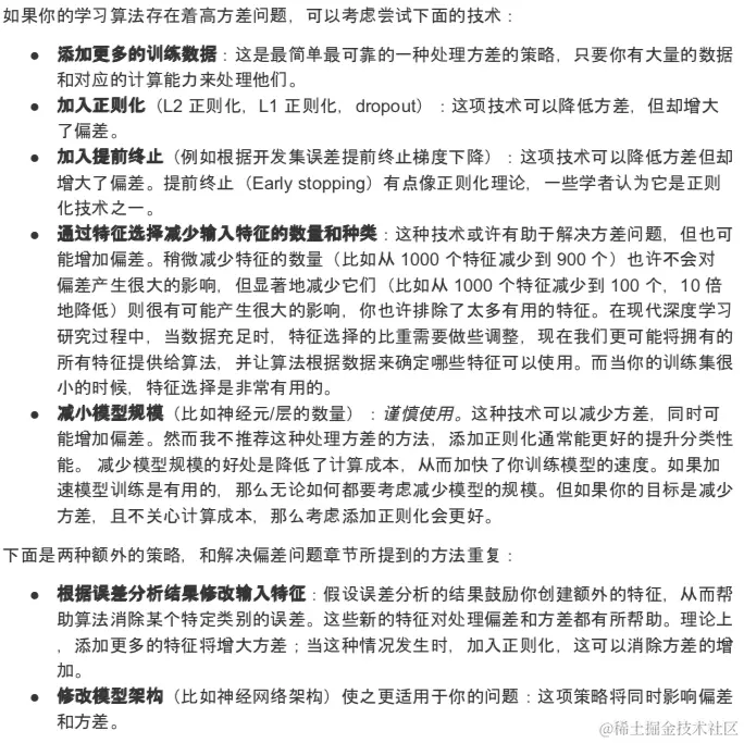
3.1 避免偏差的技术

3.2 避免方差的技术

4 判断增加数据是否有效

【就是绘制验证集的准确率和样本数量之间的曲线】

4.1 增加数据有效

  • 这张图中的绿线,是期望错误率,我们希望模型可以实现什么的精度;
  • 可以看到,随着数据集的增加,精度是越来越好的,所以后期我们还可以增加样本。

4.2 增加数据无效

  • 这张图中,可以看到增加数据集可坑并不会有很好的提升了。

通常,我们还会增加一条曲线训练误差曲线,单独的验证误差曲线可能存在波动和噪音。

  • 从这个图中,我们可以确定,增加数据并不能起到很好的效果了。
  • 蓝色的训练误差只会随着数据的增加而不断上升
  • 红色的验证误差通常是高于蓝色的训练误差。
  • 之前提到的偏差,为training error和desired performance之间的差值;
  • 之前提到的方差,为dev error和training error之间的距离。

4.3 其他情况

  • 蓝色训练误差曲线相对较低,红色的开发误差曲线比蓝色训练误差高得多。因此,偏差很小,但方差很大。添加更多的训练数据可能有助于缩小开发误差和训练误差之间的差距。
  • 这种情况下,训练误差很大,它比期望的性能水平要高得多,开发误差也比训练误差大得多。 因此,学习算法有着明显的偏差和方差。此时你必须找到一种方法来减少算法中的偏差和方差。