LeetCode | 0559. N 叉树的最大深度【Python】

185 阅读1分钟

Problem

LeetCode

Given a n-ary tree, find its maximum depth.

The maximum depth is the number of nodes along the longest path from the root node down to the farthest leaf node.

Nary-Tree input serialization is represented in their level order traversal, each group of children is separated by the null value (See examples).

Example 1:

img

Input: root = [1,null,3,2,4,null,5,6]
Output: 3

Example 2:

img

Input: root = [1,null,2,3,4,5,null,null,6,7,null,8,null,9,10,null,null,11,null,12,null,13,null,null,14]
Output: 5

Constraints:

  • The depth of the n-ary tree is less than or equal to 1000.
  • The total number of nodes is between [0, 104].

问题

力扣

给定一个 N 叉树,找到其最大深度。

最大深度是指从根节点到最远叶子节点的最长路径上的节点总数。

N 叉树输入按层序遍历序列化表示,每组子节点由空值分隔(请参见示例)。

示例 1:

img

输入:root = [1,null,3,2,4,null,5,6]
输出:3

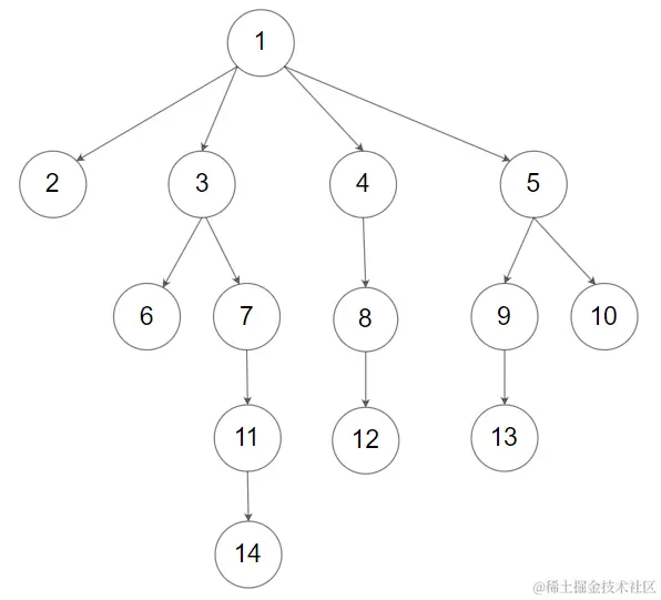
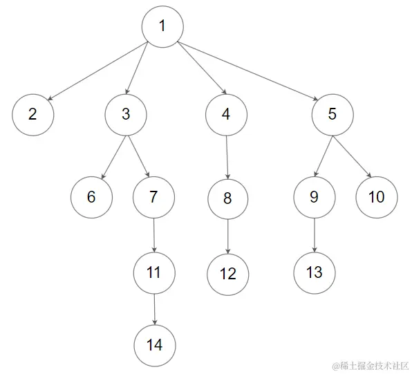
示例 2:

img

输入:root = [1,null,2,3,4,5,null,null,6,7,null,8,null,9,10,null,null,11,null,12,null,13,null,null,14]
输出:5

提示:

  • 树的深度不会超过 1000 。
  • 树的节点数目位于 [0, 10^4] 之间。

思路

DFS

Python3 代码

"""
# Definition for a Node.
class Node:
    def __init__(self, val=None, children=None):
        self.val = val
        self.children = children
"""

class Solution:
    def maxDepth(self, root: 'Node') -> int:
        # DFS
        if not root:
            return 0
        depth = 0
        for child in root.children:
            depth = max(self.maxDepth(child), depth)
        return depth + 1

BFS

Python3 代码

"""
# Definition for a Node.
class Node:
    def __init__(self, val=None, children=None):
        self.val = val
        self.children = children
"""

class Solution:
    def maxDepth(self, root: 'Node') -> int:
        # BFS
        import collections
        # 特判,不写会报错
        if not root:
            return 0
        
        q = collections.deque()
        q.append(root)
        depth = 0
        while q:
            for _ in range(len(q)):
                node = q.popleft()
                for child in node.children:
                    q.append(child)
            depth += 1
        return depth

GitHub 链接

Python