学习中间件的朋友有福了,大厂架构师手写RabbitMQ+RocketMQ核心笔记,带你浪

233 阅读1分钟

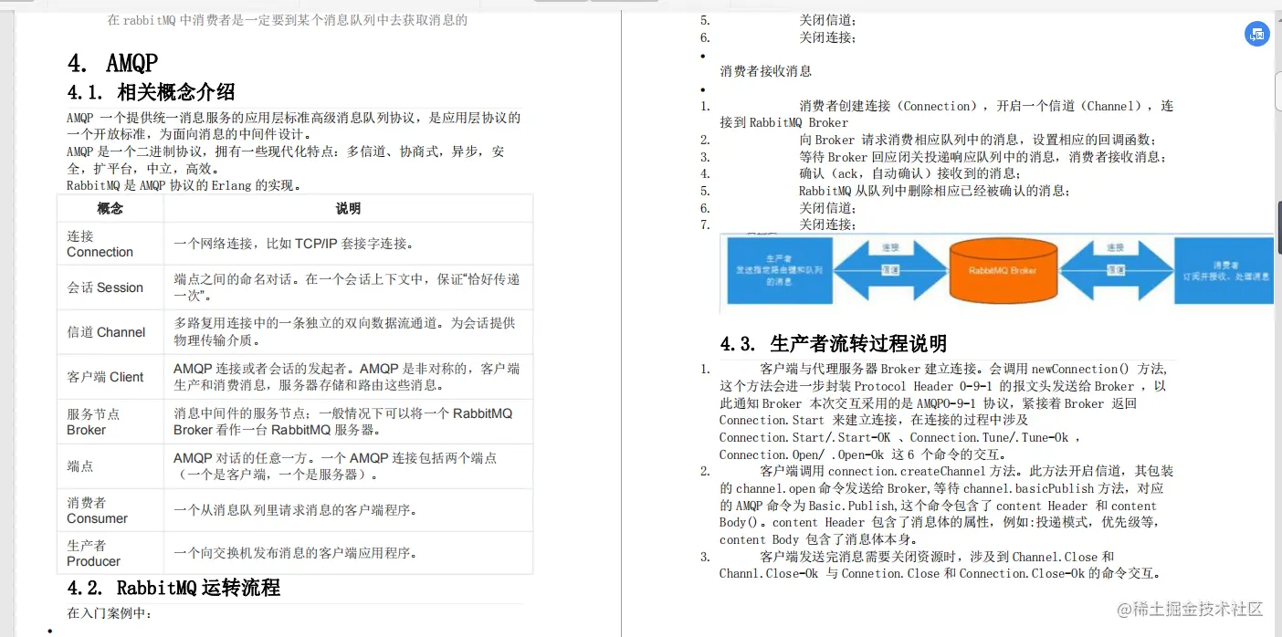
image

RabbitMQ 作为目前应用相当广泛的消息中间件,在企业级应用、微服务应用中充当着重要的角色。特别是在一些典型的应用场景以及业务模块中具有重要的作用,比如业务服务模块解耦,异步通信,高并发限流,超时延迟处理等均有广泛的应用!

RocketMQ 是一个来自阿里巴巴的分布式消息中间件,于 2012 年开源,并在 2017 年正式成为 Apache 顶级项目。据了解,包括阿里云上的消息产品以及收购的子公司在内,阿里集团的消息产品全线都运行在 RocketMQ 之上,并且最近几年的双十一大促中,RocketMQ 都有抢眼表现。

这里小编就要给大家分享RabbitMQ、RocketMQ核心笔记了,图文并茂,非常适合有需要学习消息中间件的朋友!由于篇幅原因,有需要核心笔记完整文档的可以点击这里获取

RabbitMQ核心笔记

image

部分内容展示

image

image

image

image

RocketMQ核心笔记

image

image

image

image

image

image

image

由于篇幅原因,这份VIP纯手写笔记已经被整理成了PDF文档,有需要核心笔记完整文档的麻烦一键三连,点击获取

扫码获取(备注中间件)

在这里插入图片描述