X-UA-Compatibility Meta标签与HTTP响应头

167 阅读1分钟

译者:为之漫笔

原文链接

meta元素或HTTP响应头中包含如下指令,可以指定浏览器渲染模式:

  • 通过网页的meta元素(参见[HTML])指定http-equivalent的值为X-UA-Compatible
  • 通过网页的HTTP首部发送X-UA-Compatible

如果浏览器同时接收到这两个指令,则开发者偏好(meta元素)覆盖Web服务器设置(HTTP头)。

关于如何控制文档默认渲染模式的更多信息,请参考""META Tags and Locking in Future Compatibility"":[MSDN-METATagsLocking]

X-UA-Compatible的值按照下面的对应关系决定Windows Internet Explorer的文档渲染模式。

  • IE=5:老旧模式(Quirks mode)
  • IE=7:IE7模式
  • IE=8:IE8模式
  • IE=9:IE9模式
  • IE=10:IE10模式
  • IE=11:IE11模式
  • IE=edge:浏览器支持的最高级的文档模式
  • IE=EmulateIE7:IE7模式(如果存在有效的<!DOCTYPE>声明);否则混杂模式
  • IE=EmulateIE8:IE8模式(如果存在有效的<!DOCTYPE>声明);否则混杂模式
  • IE=EmulateIE9:IE9模式(如果存在有效的<!DOCTYPE>声明);否则混杂模式
  • IE=EmulateIE10:IE10模式(如果存在有效的<!DOCTYPE>声明);否则混杂模式
  • IE=EmulateIE11:IE11模式(如果存在有效的<!DOCTYPE>声明);否则混杂模式

例如,在Windows Internet Explorer 8中,IE=9, IE=EdgeIE=EmulateIE9的结果都是IE8模式。

浏览器模拟的模式并非真正的文档模式。这些指令告诉Internet Explorer在存在有效<!DOCTYPE>声明的情况下,如何选择文档渲染模式。

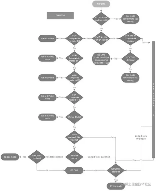
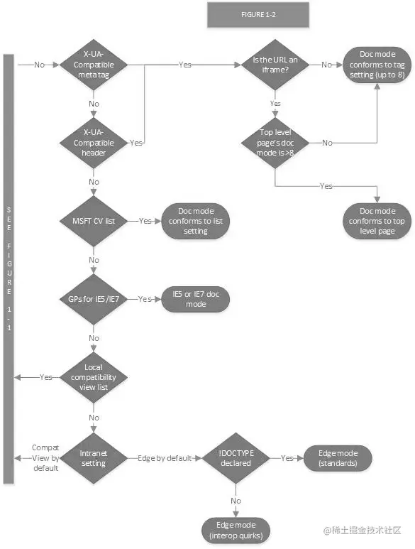
下图说明了Internet Explorer根据meta元素或HTTP头确定适当文档渲染模式的过程。