2021软件测试是转外卖还是滴滴?——写给还在迷茫中的朋友

101 阅读4分钟

随着大数据时代的到来,数据抓取、自动化测试、爬虫等技术越来越受互联网大厂的关注。甚至,像产品、运营这样的岗位非技术岗位,也需要对这些技术有所了解。也因此,近年来,Python 是出尽了风头。Python 入门快,简单易学,特别是在功能测试在往自动化测试提升上面有更大的优势。

对任何职业而言,薪资始终都会是众多追求的重要部分。前几年的软件测试行业还是一个风口,随着不断地转行人员以及毕业的大学生疯狂地涌入软件测试行业,目前软件测试行业“缺口”已经基本饱和。当然,我说的是最基础的功能测试的岗位需求已经很少了,而自动化、性能、安全乃至于以后可能出现的大数据测试、AI测试仍存在着非常多的机会。很多测试从业者其实会对自己未来的发展感到迷茫,觉得自己的工作其实就是用“鼠标点点点”,其实不是这样的,测试工程师有自己的价值。如果你热爱这个行业,好好规划自己的职业发展道路,年薪30W你伸伸手就能达到的。

“长江后浪推前浪,前浪死在沙滩上”,曾经一句让人会心一笑的调侃,而今变成了软件测试行业的真实写照。由于软件测试行业入门门槛低,薪资报酬高,不断有新鲜血液冲刷着软件测试行业的“前行者”们,给我们带来了非常大的压力。

那些入行几年,但是依然是功能测试的同学所面临的的压力可想而知。说到底,软件测试行业还是属于技术岗位。既然是技术岗位,那就要靠技术说话。不断掌握新的技能,提高软件测试“找bug”的能力也就变成了目前软件测试从业人员迫在眉睫需要解决的问题。因此,现在大部分初级功能测试人员都在向自动化、性能、安全靠拢。

但是还是有不少的软件测试工程师站在“十字路口”迷茫、无助,找不到自己的方向。

一切的迷茫都是因为想得太多而做的太少!每位软件测试行业从业者都能意识到目前自己面临的窘境,但能及时作出改变,顺应时代变化的人还是太少。多数人明明“泰山崩于前而面色如土”却只能眼睁睁看着自己被行业淘汰吗?

并不是,下面的Python自动化测试工程师进阶路线,会给你带来灵感和方向:

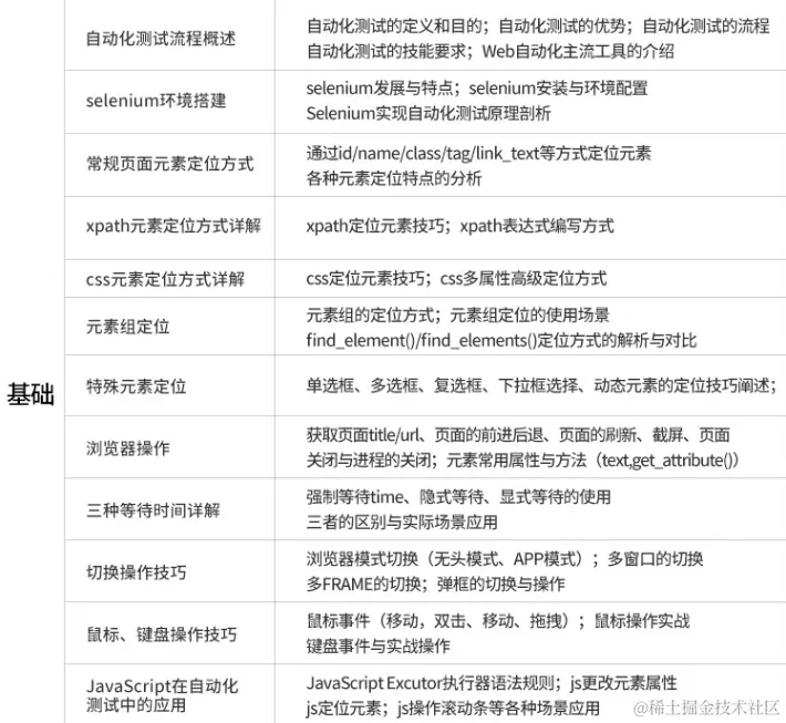
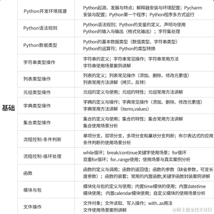
01.编程基础

02.Web自动化技术

03.App自动化技术

04.接口自动化技术

05.持续集成技术

06.测试框架技术

07.性能测试理论基础

08.性能测试工具

09.Postman接口自动化框架

10.Mysql数据库

11.RF框架

12.Airtest框架

上面就是我为大家整理出来的一份Python自动化测试工程师发展方向知识架构体系图。希望大家能照着这个体系在1-2年内完成这样一个体系的构建。可以说,这个过程会让你痛不欲生,但只要你熬过去了。以后的生活就轻松很多。正所谓万事开头难,只要迈出了第一步,你就已经成功了一半,古人说的好“不积跬步,无以至千里。”等到完成之后再回顾这一段路程的时候,你肯定会感慨良多。

如果你不想再体验一次自学时找不到资料,没人解答问题,坚持几天便放弃的感受的话,可以加入我们的软件测试交流,里面有各种软件测试资料和技术交流。

加油吧,测试员!如果你需要提升规划,那就行动吧,在路上总比在起点观望的要好。

未来的你肯定会感谢现在拼命的自己!

愿你我相遇,皆有所获!