一文详解先验概率、后验概率、最大似然估计(MLE)、最大后验估计(MAP)

1,406 阅读7分钟

概率与统计

概率和统计是两个看似相近的概念,但是其实研究的问题刚好相反。

概率研究的问题是,已知一个模型和参数,怎么去预测这个模型产生的结果。也就是根据参数和模型去推数据。

统计则刚好相反,统计是我有一堆数据,我怎么利用这堆数据去推测模型和参数。

概率是已知参数和模型,去推测结果;而统计是已知很多数据,去推模型和参数

先验概率、后验概率、似然函数

先验概率

简单理解:在事件发生之前,根据以往的经验推测的与该事件相关的概率就是先验概率,而在事件(试验)真的发生之后,通过事件或试验的结果可以修正先验概率,从而得到后验概率

后验概率

后验概率:在事件已经发生,要求这件事情发生的原因是由某个因素引起的可能性的大小。(有果求因)

举几个例子

抛硬币

抛硬币时抛出正面的概率有多大?假如事前关于这枚硬币我们没有任何信息,主观上我们会认为是1/2.那么这里的1/2就是一个先验概率。但在经过一系列的实验结果我们发现正面朝上的概率可能不是1/2了(因为还会受到硬币的质量、重量分布等影响),通过一系列数据得到的修正了先验概率,就是后验概率

山洞

假如你在一个山洞里,这个山洞里可能有熊可能也没有,记你觉得山洞里有熊的时间为XX;然后你也许还听到山洞里传来熊叫声,记听到吼声为时间YY.那么你认为山洞里有熊的概率为P(X)P(X),这就是先验概率;当你听到山洞里有熊叫声之后,你认为有熊的概率就是p(XY)p(X|Y),这个就是后验概率.

似然函数

似然函数:是根据已知结果去推测固有属性的可能性。

对于这个函数P(xθ)P(x|\theta)

如果已知参数θ,x\theta,x是变量,这个函数叫做概率函数(probability function),他描述对于不同样本x,他发生的概率是多少

如果已知x,θx,\theta是变量,这个函数就叫做似然函数,他描述对于不同的模型参数,样本点x的概率是多少.

我们以前计算的概率是已知参数和模型,去计算某个样本发生的概率是多少;而似然函数所计算的是已知很多样本数据X,而去估计他的模型参数是多少

还是硬币的模型

我们拿到一枚硬币,想知道抛出这枚硬币正面出现的概率pp为多少?这是一个统计问题,而我们上面说过了统计问题是需要很多数据的。于是我们用这枚硬币做了十次实验,得到数据x:"反正正正正反正正正反",我们想求的正面朝上的概率pp是模型的参数,那么对于实验结果x的似然函数是多少呢?

L(θ)=Πi=1np(xiθ)=(1θ)3×θ7L(\theta) = \Pi_{i=1}^n p(x_i|\theta) = (1- \theta)^3 \times \theta^7 (假设扔硬币是二项分布)。这就是已知x,将θ\theta作为参数的一个似然函数。

这有点像“一菜两吃”的意思。其实这样的形式我们以前也不是没遇到过。例如f(x,y)=xyf(x,y) = x^y;如果x是已经确定的(x=2),这就是f(y)=xyf(y) = x^y是一个指数函数;如果y已知的话(y=2),这就是f(x)=x2f(x) = x^2这就是个二次函数了。同一个函数形式,我们通过不同的变量观察得到了不同的名字

三者之间的关系

我们上面说到了先验概率、后验概率以及似然函数,那么三者有什么关系呢?对于上面那个抛硬币的例子,抛出正面硬币的概率应该是一个概率分布,他不可能是一个单一值1/2(我们说过会受很多其他因素的影响),可能有很高的概率1/2,也有其他的。那么这个概率的分布用函数来表示就是一个似然函数,所以似然函数也被成为“分布的分布”,用公式来表示:

后验概率 ∝ 似然函数 ×\times先验概率 (即后验概率正比于似然函数和先验概率的乘积)

为什么会是这个关系呢?这个还要从我们的贝叶斯公式讲起,请继续往下看。

条件概率和似然函数有什么区别?

最大似然估计(MLE)

上面我们提到的例子,即求硬币正面朝上的概率p.我们根据样本x得到了似然函数

L(θ)=(1θ)3×θ7L(\theta) = (1- \theta)^3 \times \theta^7

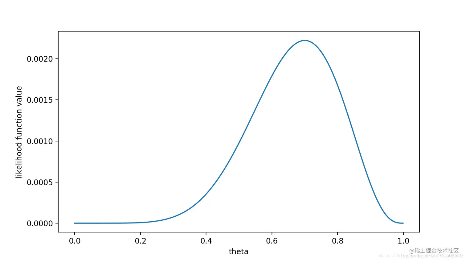
而最大似然估计,顾名思义就是要最大化这个函数。先画出图像:{% asset_img 2.png %}

可以看出在 θ=0.7\theta = 0.7时,似然函数取得最大值。这样我们就完成了最大似然估计。

关于最大似然估计.

贝叶斯公式

怎么样用非数学语言讲解贝叶斯定理? P(AB)=P(BA)×P(A)P(B)P(A|B) = \frac{P(B|A)\times P(A)}{P(B)}

全概率公式: P(A)=i=1nP(ASi)P(Si)P(A) = \sum_{i=1}^nP(A|S_i)P(S_i)其中SS为样本空间的一个划分。

全概率公式告诉我们,当直接求P(A)不好求时,我们知道样本空间的一个划分SiS_i,同时知道事件A在每个事件SiS_i发生的条件下发生的条件概率P(ASi)P(A|S_i),那么以此我们就可以求出A事件发生的概率。

将贝叶斯公式依据全概率公式展开得:

P(AB)=P(BA)×P(A)P(B)P(A|B) = \frac{P(B|A)\times P(A)}{P(B)}

P(AjB)=P(BAj)P(Aj)i=1nP(BAi)P(Ai)P(A_j|B)=\frac{P(B|A_j)P(A_j)}{\sum_{i=1}^n P(B|A_i)P(A_i)}

贝叶斯公式还可以表述为:{% asset_img 1.gif %}

贝叶斯公式的直观解释

{%asset_img 7.png %} {%asset_img 8.png %} {%asset_img 9.png %} 可见P(D)=P(AD)+P(DB)+P(CD)P(D) = P(AD) + P(DB) + P(CD) 由条件概率也可以写成: P(D)=P(DA)P(A)+P(DB)P(B)+P(DC)P(C)P(D) = P(D|A)P(A) + P(D|B)P(B) + P(D|C)P(C) 算出来的结果就是事件D在样本空间S下发生的概率. {%asset_img 10.png %} 先发生A在发生D的事件 {%asset_img 11.png %} 计算事件在样本空间下的概率 {%asset_img 12.png %} 那么M发生在A中的概率 P(AD)=P(AD)P(D)P(A|D) = \frac{P(AD)}{P(D)} =P(DA)P(A)P(DA)P(A)+P(DB)P(B)+P(DC)P(C)= \frac{P(D|A)P(A)}{P(D|A)P(A) + P(D|B)P(B) + P(D|C)P(C)},这就是贝叶斯公式

最大后验估计(MAP)

对于上面的似然函数,我们最大化后得到θ\theta = 0.7,即我们扔了十次硬币,七次正面朝上,而且我们得到的概率也是0.7,这好像很合理。但是有人可能会说硬币一般都是均匀了,就算的做实验结果是"反正正正正反正正正反"我也不信θ=0.7\theta = 0.7

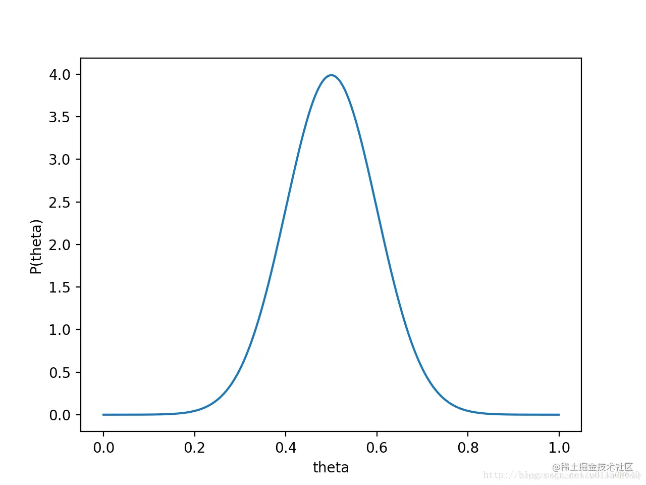
这里就包含了贝叶斯学派的思想了————要考虑先验概率,由此引入了最大后验概率估计。 最大似然估计是求参数θ\theta,使似然函数P(xθ)P(x|\theta)最大。最大后验概率估计则是想求θ\theta使得P(xθ)P(θ)P(x|\theta)P(\theta)最大,也就是说,我们求得的θ\theta不仅要使得似然函数L(θ)L(\theta)最大,同时它自己出现的先验概率也得大才行. (这里有点像正则化当中加入惩罚项一样,不过正则化是用加法,而这里我们是利用乘法)。 最大后验概率估计(MAP)其实是在最大化 P(θx)=P(xθ)P(θ)P(x)P(\theta|x) = \frac{P(x|\theta)P(\theta)}{P(x)},P(x)P(x)是一个已知值,因为这里是通过实验得到的大数据集来计算得到的P(x)值,所以就可以忽略分母了。P(θx)P(\theta|x)即后验概率,表示x已经出现,要求θ\theta取什么值使得P(θx)最大P(\theta|x)最大,这就是最大后验概率估计的由来. 对于投硬币的例子来看,我们认为(”先验地知道“)θθ取0.5的概率很大,取其他值的概率小一些。我们用一个高斯分布来具体描述我们掌握的这个先验知识,例如假设P(θ)P(\theta)为均值0.5,方差0.1的高斯函数 {%asset_img 3.png %}P(xθ)P(θ)P(x|\theta)P(\theta)的图像为{%asset_img 4.png %} 注意到,此时函数最大值θ\theta已经向左偏移,不再是0.7了,实际上θ=0.558\theta = 0.558时取得最值。即,用最大后验概率估计,得到θ=0.558\theta = 0.558

最后,那要怎样才能说服一个贝叶斯派相信θ=0.7\theta = 0.7呢?你得多做点实验。。

如果做了1000次实验,其中700次都是正面向上,这时似然函数为 {% asset_img 5.png %} 如果仍然设P(θ)P(\theta)为均值0.5m方差0.1的高斯函数,P(xθ)P(θ)P(x|\theta)P(\theta)的函数图像为: {% asset_img 6.png %}θ=0.696\theta = 0.696 处,取得最大值。 这样,就算一个考虑了先验概率的贝叶斯派,也不得不承认得把θ\theta估计在0.7附近了。 PS. 要是遇上了顽固的贝叶斯派,认为P(θ=0.5)=1P(\theta=0.5)=1 ,那就没得玩了。。 无论怎么做实验,使用MAP估计出来都是θ=0.5\theta=0.5。这也说明,一个合理的先验概率假设是很重要的。(通常,先验概率能从数据中直接分析得到)