STM32F103C8T6是一款基于ARM Cortex-M 内核STM32系列的32位的微控制器,程序存储器容量是64KB(STM32F103CBT6存储器容量128KB),需要电压2V~3.6V,工作温度为-40°C ~ 85°C。
具体指标如下:

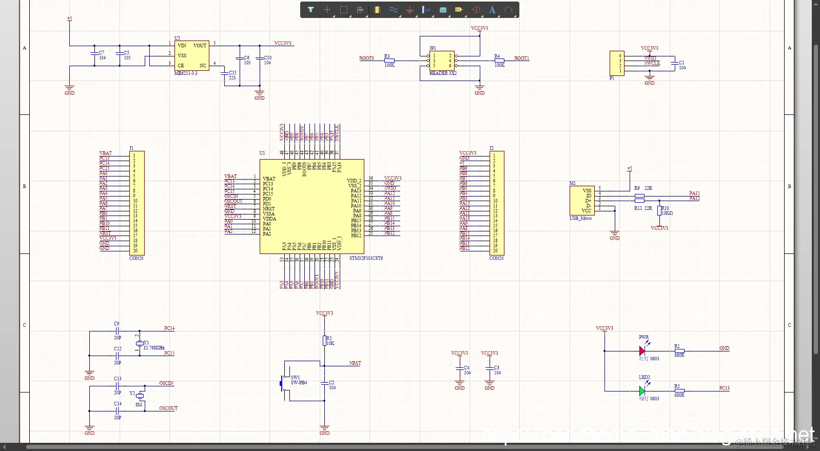
将 STM32F103C8T6(STM32F103X8和STM32F103XB的最小系统一致,不过是闪存不同,具体差异参见:STM32选型)最小系统原理图、PCB开源给小伙伴,效果如下所示:




关注公众号,回复关键字:STM32F103C8T6最小系统,获取资源。