2020阿里全球数学大赛:3万名高手、4道题、2天2夜未交卷,73人天团,正式出道!

136 阅读2分钟

阿里巴巴全球数学竞赛( Alibaba Global Mathematics Competition)由马云发起,由中国科学技术协会、阿里巴巴基金会、阿里巴巴达摩院共同举办。大赛不设报名门槛,全世界爱好数学的人都可参与,不论是否出身数学专业、是否投身数学研究。

2020年阿里巴巴达摩院邀请北京大学、剑桥大学、浙江大学等高校的顶尖数学教师组建了出题组。中科院院士、美国艺术与科学院院士、北京国际数学研究中心主任田刚担任竞赛命题委员会主任、竞赛指导委员会委员。

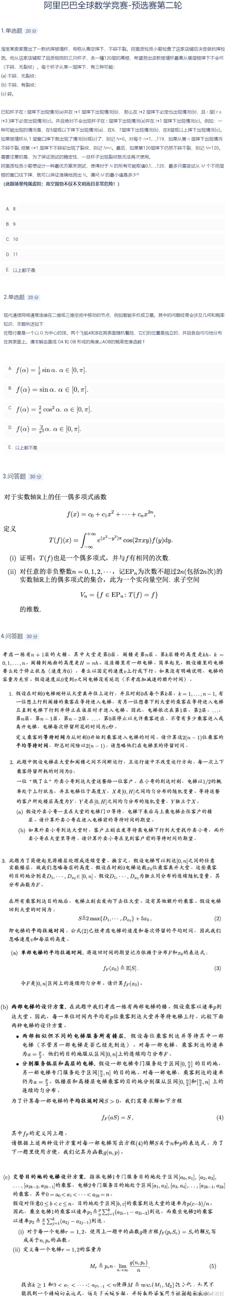
大赛分为预选赛、决赛两个环节,比赛方式是线上答题。预选赛分两轮,分别在北京时间3月14日、21日举行,赛题8道,包含理论数学题和应用数学题两类。赛题均为理论数学题,包含几何与拓扑、数论与代数、数学分析与方程、应用数学与计算数学几大方向,获奖选手除了奖学金奖励,还有机会得到大师推荐信。

阿里巴巴达摩院表示,数学是一切自然科学的基础,也是科技进步的强大引擎,云计算、人工智能、芯片、量子计算等前沿技术的研究都离不开数学。作为一家高科技公司,阿里巴巴有责任引领全社会关注数学、理解数学、欣赏数学、助力数学,加强数学人才的培育,推动数学的原创性研究与突破性进展。

试题如下,感兴趣的同志可以试一试~



第二届阿里巴巴全球数学竞赛于2020年7月2日举办了线上颁奖仪式,成为此次大赛全球最强 73 人组!

此次获奖选手来自 8 个国家,就读或毕业于 33 所国内外高校,90、95 后成为获奖主力,最大获奖者年龄 36 岁,最小仅 19 岁。