PCB如何拼版

390 阅读6分钟

目录

1、拼版简介

2、拼版流程

2.1、设计邮票孔

2.2、设计成品单元数量

2.3、设计工艺边


之前设计PCB都是单个打样生产,最近工作需要拼版,百度学习,发现答疑帖子是真的零散!遂决定总结一篇,帮助后来者。

1、拼版简介

PCB拼版是企业设计完成PCB产品后,为减少板材浪费,特对一些不规则畸形板进行拼合,达到质量最优化、生产成本最低、生产效率最高、板料利用率最高的效果。

PCB拼版主要有三种常用方法:

1、V割

V割,又称V-CUT,是在两个板子的连接处画一个槽,这个地方板子的连接就比较薄,容易掰断,在拼板时将两个板子的边缘合并在一起就可以。另外V割一般都是直线,不会有弯曲圆弧等复杂的走线,所以在拼版时可以尽量在一条直线上。注意在两个板子之间给V割留有间隙,一般0.4mm就可以,V割线可以使用2D线放在所有层进行表示。做好的V割拼板如下图所示:

由于V 割只能走直线,所以只适用于规则PCB 板的拼板连接。对于不规则的PCB板,比如圆形的,就需要使用到邮票孔来进行拼板连接,下面介绍一下邮票孔。 

2、邮票孔

邮票孔是拼板的另一种连接方式,一般在异形板中使用的较多,之所以称之为邮票孔,是因为掰断之后板子的边缘像邮票的边缘,如下图所示:

邮票孔拼版是在两个板子的边缘通过一小块板材进行连接,而这一小块板材与两块板的连接处有许多小孔,这样容易掰断。

通常绘制好的邮票孔拼板如下图所示:

3、空心连接条

空心连接条连接方式和邮票孔类似,区别在于连接条的连接部分更窄一点,而且两边没有过孔。这种方式有一个缺点就是板子掰开之后会有一个很明显的凸点,而邮票孔的凸点由于被过孔分开所以不怎么明显。既然这样为什么还要使用这种方式呢?直接使用邮票孔不就行了。其实有一种情况邮票孔和V割都无法使用的,那就是做四周都是半孔模块的时候,只能通过空心连接条在模块四个角进行连接,实物如下图所示:

2、拼版流程

本次博客将简要介绍邮票孔拼版流程,主要分为3步:

第1步:设计邮票孔;

第2步:设计成品单元数量;

第3步:设计工艺边。

2.1、设计邮票孔

通常邮票孔拼版设计要点如下所示:

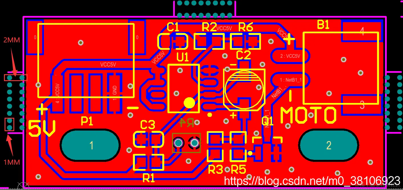
  • 同一排相邻两个过孔的间距(中心距离)为1mm,两排过孔之间的距离为2mm;
  • 邮票孔:8个0.55mm的孔, 孔间距:0.2mm, 孔中心距:0.75mm;
  • 邮票孔伸到板内1/3位置;
  • 加完邮票孔,孔两边的外形用禁止布线连起来,方便后工续锣带制作。

对下图PCB产品进行邮票孔设计。

设计效果如下所示:

2.2、设计成品单元数量

这里我打算设计一张PCB板上有4块成品单元数量,所以需要将以上设计好邮票孔的PCB板进行复制。

使用快捷键:Ctrl+A全选PCB,Ctrl+C拷贝PCB。

使用“特殊粘贴”,将PCB拷贝到新建的PCB文件进行拼版,确保源文件不受影响。

 确保粘贴过程中网络名称等信息不丢失。

粘贴效果如下所示:

最上面两个邮票孔没什么作用,可以将其删除。 这样四块成品单元设计完成。

2.3、设计工艺边

PCB板的工艺边,它是给贴片厂机器贴片时用的。实对于我们来说不加工艺边更省钱,但没办法,要大规模生产就得用机器,用机器生产就得符合一定标准。什么是工艺边,工艺边就是在PCB板的两边各加5mm,这两边是不能有任何贴片元件的。

所以说这个设计非常简单,将设计好的四块成品单元加上工艺边效果如下所示:

 最后需要在设计好的工艺边上加上MARK点和定位孔,MARK点和定位孔是PCB应用于设计中的自动贴片机上的位置识别点,也被称为基准点。

MARK是直径为1MM的焊盘,定位孔是直径2MM的过孔。钢网Mark点是电路板贴片加工中PCB印刷锡膏/红胶时的位置识别点。Mark点的选用直接影响钢网的印刷效率,确保SMT设备能精确定位PCB板元件。因此,MARK点对SMT生产至关重要。

MARK点和定位孔设计要求如下:

  • PCB板每个表贴面至少有一对MARK点位于PCB板的对角线方向上,相对距离尽可能远,拼板的工艺边上和不需拼板的单板上应至少有三个Mark点,呈L形分布,且对角Mark点关于中心不对称(以防呆);
  • 以两MARK点为对角线顶点的矩形,所包含的元件越多越好;
  • 如果双面都有贴装元器件,则每一面都应该放置Mark点
  • Mark点的形状是直径为1MM的实心圆,材料为铜,表面喷锡,需注意平整度,边缘光滑、齐整,颜色与周围的背景色有明显区别;
  • Mark点边缘与PCB板边距离至少3.5MM(圆心距板边至少4MM)。MARK点与其它同类型的金属圆点(如测试点等),距离不低于5MM;
  • 为了保证印刷和贴片的识别效果,Mark点范围内应无焊盘、过孔、测试点、走线及丝印标识等,不能被V-CUT槽所切造成机器无法辨识。MARK点若做在覆铜箔上,与铜箔要进行隔离。
  • 如果单板上没地方加MARK点,需要加上5MM的工艺边,在工艺边上加上MARK点。

 将设计好的拼版加上MARK点和定位孔,如下所示:

3D实物效果如下所示:

大功告成,可以打样测试了。 

【PCB拼版样例下载】


参考博客:

PADS进行PCB拼板时的3种连接方式:V割、邮票孔、空心连接条

AD进行PCB拼板设计

PCB中MARK点画法与注意事项