DIY一款4路USB转TTL串口调试模块

553 阅读4分钟

目录

1、电源设计

2、USB集线器设计

3、USB转TTL设计

4、模块效果


最近调测程序经常用到单片机的三个串口同时交互通信,我使用1路USB转TTL串口调试模块不断切换,不仅影响观察效果,更是劳心劳力。

本打算淘宝选购4路USB转TTL串口调试模块,均价在60RMB......

遂决定DIY一款4路USB转TTL串口调试模块~

1、电源设计

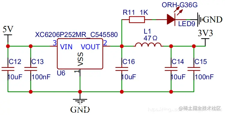
USB转TTL串口调试模块需要将电脑输入5V转换为3.3V输出电压,电源芯片选用XC6206P252MR芯片,XC6206系列是高纹波抑制率、低功耗、低压差,具有过流和短路保护的CMOS降压型电压稳压器。这些器件具有很低的静态偏置电流,它们能在输入、输出电压差极小的情况下提供250mA的输出电流,并且仍能保持良好的调整率。由于输入输出间的电压差很小和静态偏置电流很小,这些器件特别适用于希望延长电池寿命的电池供电类产品,如计算机、消费类产品和工业设备等。

XC6206P252MR电源电路设计如下所示:

2、USB集线器设计

USB集线器芯片选用GL850G-HHY22芯片。GL850G拥有低耗电、温度低及接脚数减少等产品特性。它支援4个下游连接埠(支持4路USB转TTL通信),可完全支援USB2.0/1.1规格,因此无论是与主机端或是与其他USB设备介面的传输连接(高速/全速/低速设备传输)皆能完全相容。GL850G同时拥有过载保护功能,提供良好的EMI/ESD处理,亦提供self-power及bus-power自动侦测模式,使用者将无需作重新插拔的动作。

由于集线器为电脑主机与周边设备的中继站,以目前USB周边设备在市场上的普及率,以及周边设备普及种类来看,USB集线器的市场需求已大幅成长。GL850G可使用在独立型集线器、笔记型电脑基座或者与其他USB装置组合成USB复合集线器等不同的应用领域,不但能简化配线的方式,也协助使用者易于管理,更能达到扩充效能的目的。

GL850G-HHY22驱动电路设计如下所示:

3、USB转TTL设计

CH340是一个USB总线的转接芯片,实现USB转串口或者USB转打印口。

CH340特点如下所示:

  • 全速USB设备接口,兼容USB V2.0。
  • 仿真标准串口,用于升级原串口外围设备,或者通过USB增加额外串口。
  • 计算机端Windows操作系统下的串口应用程序完全兼容,无需修改。
  • 硬件全双工串口,内置收发缓冲区,支持通讯波特率50bps~2Mbps。
  • 支持常用的MODEM联络信号RTS、DTR、DCD、RI、DSR、CTS。
  • 通过外加电平转换器件,提供RS232、RS485、RS422等接口。
  • CH340R芯片支持IrDA规范SIR红外线通讯,支持波特率2400bps到115200bps。
  • 内置固件,软件兼容CH341,可以直接使用CH341的VCP驱动程序。
  • 支持5V电源电压和3.3V电源电压甚至3V电源电压。
  • CH340C/N/K/E及CH340B内置时钟,无需外部晶振,CH340B还内置EEPROM用于配置序列号等。
  • 提供SOP-16、SOP-8和SSOP-20以及ESSOP-10、MSOP-10无铅封装,兼容RoHS。

本项目DIY一款4路USB转TTL串口调试模块,所以需要4个CH340模块,电路设计如下所示:

4、模块效果

自此,一款4路USB转TTL串口调试模块电路设计基本完成(外围接口电路较为简单,此处不再赘述)。

PCB设计效果如下所示:

4路USB转TTL串口调试模块PCB效果(2D)

4路USB转TTL串口调试模块PCB效果(3D)

PCB打样后效果如下所示:

通信效率很不错哦~


拓展学习:USB2.0 扩展器(一拖四)原理图、PCB,可打样使用