你的头发还好吗?大数据分析脱发城市哪里强

185 阅读9分钟

如今,肥胖和秃顶,已经成为了人类的两大颜值克星。

尤其是长期加班熬夜的程序员行业。

写不完的代码、修不完的 Bug,除了格子衫,程序员们还有个重要的标志:头顶有点光。

不过现在,脱发早已不是程序员的专属悲伤,越来越多人开始秃了。肝论文的大学生们和熬夜冲业绩的打工人们,双十一购物车里等待付尾款的,都少不了拯救发际线的防脱发产品。

“我变秃了,也变强了”如今变得越来越真实。在变强的途中,他们也在慢慢告别那一头的秀发。

成年人的世界没有容易的事,除了脱发。

根据国家卫健委发布的脱发人群调查数据,中国已经有超过 2.5 亿人正饱受脱发的摧残。也就是说,平均每 6 人里就有 1 人头秃。

电脑前的头秃青年正变得越来越多,百度搜索大数据显示,脱发的搜索热度在近年暴增。

知道你脱发秘密的,除了头皮,还有搜索框。在脱发相关的搜索中,网友对脱发出了灵魂三问——“脱发是什么原因引起的”“脱发严重怎么办”和“脱发怎么治疗?”。

还有网友已经给自己的头秃类型“确诊”,“脂溢性脱发”和“肾虚性脱发”在榜单中尤为瞩目。

面对脱发,手足无措的他们也只能上网搜脱发的相关知识,试图自救。百度搜索大数据显示,最关注脱发的人群主要集中在 18 - 35 岁,90 后到 00 后无一幸免。

年纪大了无所谓,秃了就秃了,但是对年轻人来说,头发没了,形象可要大打折扣。30 岁出头的人对脱发的关注度整体较高,但最关心脱发的,其实是 25 岁的年轻人。

18 岁的年轻人虽然排名并不靠前,但他们也已经开始关注脱发了,年纪轻轻就要开始迎接生命中不能承受之秃。年纪一年年长,头发却一天天掉,头秃这件事远比你想的要早。

分性别来看,男性在脱发相关搜索中的占比略微高于女性,但具体脱发的位置有些出入,男性头顶集中秃,女性则是遍地开秃。总的来看,头顶发凉的网友最多,两侧脱发的情况更为少见。

IT 通信行业不出意外地成为秃头的“重灾区”,“秃头程序员”的说法绝不是句玩笑话,尤其是男性码农,惨遭折磨。如果你身边有这么一位亲朋好友是码农,那么防脱发产品或许是程序员节的最佳礼物。

对于女生来说最容易头秃的行业是广告营销和医药卫生。她们为工作付出的不止是青春,还有飘逸的长发。

秃头大军遍布大江南北,江浙沪的打工人不出所望地全部光荣上榜,在所有省份中,广东、江苏、山东位列榜单前三。

在北上广深等大城市,秋风飒爽也显得格外清凉。除了我们熟悉的互联网重地外,成都、武汉、郑州也挤入脱发的行列。

各地程序员关注的问题,连起来能写成一部秃头史,不过显然不同地方的码农遭受的折磨还是有差别的。在广州程序员还在搜索“头顶脱发是什么原因?”的时候,北京的程序员已经在搜索“植发后还会脱发吗?”

中关村或成为全中国最亮的一束光。

对于脱发,大家的主要关注点还是在什么会导致脱发、要如何治疗。

秃头青年真是太难了,不管做什么都担心会影响到头发。

每次洗完头,面对手里的一撮毛,慌得不知道是该多洗头还是少洗头。“每天洗头会脱发吗?”和“不洗头会脱发吗?”两个相反的问题位列脱发原因类问题的榜首。

除此之外,他们焦虑的问题也是五花八门:

“每天洗头会脱发吗?”

“不洗头会脱发吗?”

“吹风机吹头发会脱发吗?”

“熬夜会脱发吗?”

“过度用脑会脱发吗?”

不过,大部分的问题其实都过分焦虑了,头发要比你想象的坚强一些。吹风机不是台风,哪里来的那么大威力让你脱发。

每天洗头也并不会脱发,至于那些洗头后堵住下水道的头发,大多是在休止期的头发,本就要自然脱落。

头发就像是韭菜,割了一茬总能再长一茬,虽然会有老死的,但是长得永远比割得快。脱发是一种自然的过程,头发的生长有着自己的周期。停滞期后的头发会自然脱落,并被新的头发取代。

正常情况下,每个人一天会掉落 100 根左右的头发。如果明显超过这个数字,你有可能是患上病理性脱发。

 

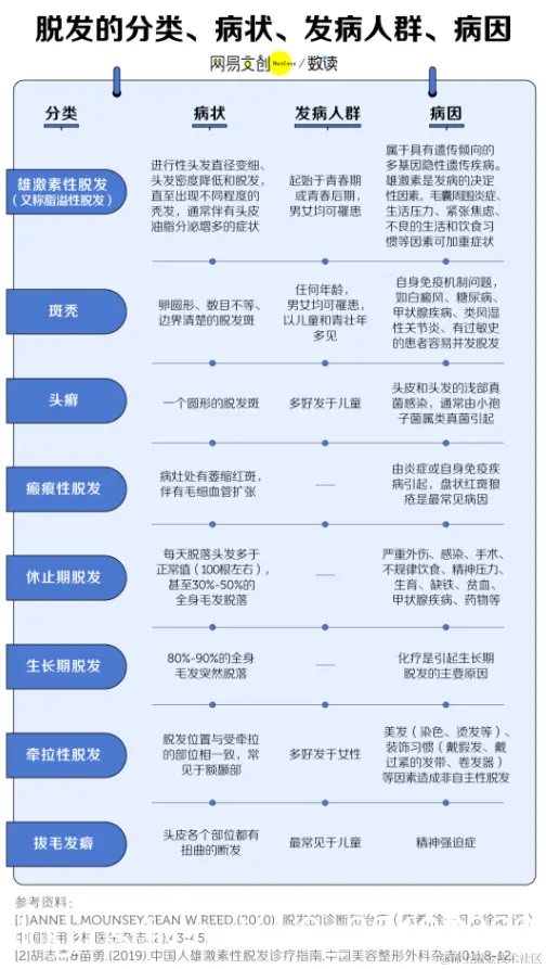
韭菜不止一种,脱发也有着不同的类型,其中最常见的是雄激素性脱发,又叫脂溢性脱发。它是起始于青春期或青春后期的一种进行性毛囊微小化的脱发疾病。

在中国,男性更容易患雄激素性脱发,患病率约为 21.3%,但女性的患病率也有约 6.0%。

头秃可能并不是你的错,长辈留给你的不一定只有传家宝。雄激素性脱发是一种遗传性疾病,大多的头秃青年有着同样头秃的直系亲属。如果是男生,多出现发际线逐渐后退,女生则多出现头顶头发逐渐稀疏。

除了遗传的基因,生活压力、紧张焦虑、不良的生活和饮食习惯等都会悄无声息地偷走我们的头发。

还有一类牵拉型脱发也值得注意,在戴帽子太紧、扎头发、戴过紧的发带这种外力拉扯下,可能会导致脱发。如果是这样造成的脱发,就不能怪父母没有遗传给你一头坚韧不拔的亮发了。

对于那些已经在掉头发的网友,他们很快就开始担忧起脱发可能带来的影响。除了头发少一点,冬天有点凉快外,他们可能还要担心自己会因此找不到工作或者被歧视。

诸如“脱发会传染吗?”“脱发会是癌吗”这样的问题,其实完全不必担心。癌症患者脱发是因为化疗或者放疗的药物刺激,脱发会致癌是危言耸听。

脱发也不是百分百会遗传给后代,这要取决于脱发的类型,以及配偶的基因。

脂溢性脱发就具有隐性遗传的特性,当双方都患有脂溢性脱发的时候,才会有较大可能遗传给下一代,单方有隐性基因的父母,把脂溢性脱发传给孩子的几率其实是很低的。[5]

脱发的人担心的问题太多了,虽然脱发不致癌,但找不到对象这事倒是可能是真的。

为了缓解或治疗脱发,大家都很拼,黑芝麻、花露水、淘米水、生姜、啤酒……各种传说中的民间偏方能用上的都用上了。

不过,这些偏方大多没有经过科学的验证,往往是废了半天劲,竹篮打水一场空。

生姜、黑芝麻、何首乌……这些都不能治疗脱发。乱吃乱用,头发没长回来不说,可能还会伤害头发,甚至伤害身体。

想要迎回你的昔日秀发,正规治疗才是正道。头秃的人,大都是慢慢变秃的。以脂溢性脱发来说,它是一个进行性、不断加重的过程,因此发现头发开始异常脱落时,还是尽早就医的好。

对于脱发,现代医学主要是通过药物和手术来进行治疗。具体的治疗方法,包括系统口服用药、局部用药、毛发移植术等,联合治疗往往能达到最佳疗效。[4]

吃药有效,但是有些人可能会有比较明显的副作用,且目前批准使用的药物都无法提供永久性的治疗。通过药物能够有效的续回你的头发,不过部分人可能会经历诸如头晕、心悸、水肿等不适,有些则会遭遇性功能障碍和心理障碍。[6] [7]

大兴土木的植树造林也不一定适合所有人。手术疗法对于有些其他身体部位毛发较少的患者来说难以进行移植,此外还要承受高昂的手术费用。

植发一般是按毛囊数量收费,一个毛囊价格从十几块到几十块不等。不同的脱发程度需要的毛囊数是不同的。

脱发较轻的,1000 - 2000 个毛囊就够了,严重的往往要植 3000 - 4000 个毛囊,这样算下来至少要为其付出几万块甚至数十万的治疗费,996 的加班费眼看就要全部付给植发手术了。

万难之下,许多人选择就这样“聪明绝顶”下去,也有幸运的人通过手术重回青春。

变强的代价不一定是脱发,还有健康的生活方式。


文章来源:网易数读 ,作者网易数读

[1] Hair Loss Health Center [OL] .  WebMD . www.webmd.com/skin-proble…

[2] WANG T L,ZHOU C , SHEN Y W,et al.Prevalence of androgenetic alopecia in China:a community-based study in six cities.Br J Dematol,2010,162(4):843—847.

[3] XU F,SHENG Y Y,MU Z L,et al.Prevalence and types of androgenetic alopecia in Shanghai,China:a community-based study.Br J Dematol,2009,160(3):629-632.

[4] ANNE L.MOUNSEY,SEAN W.REED.(2010). 脱发的诊断和治疗(陈希,徐一凡,&徐阳,译)中国实用乡村医生杂志,(2),43-45.

[5]胡志奇&苗勇.(2019).中国人雄激素性脱发诊疗指南.中国美容整形外科杂志(01),8-12.

[6]Levy, Lauren L, and Jason J Emer. “Female pattern alopecia: current perspectives.” International journal of women's health vol. 5 541-56. 29 Aug. 2013, doi:10.2147/IJWH.S49337

[7]张璐璐,王志朋,张栋益.雄激素性脱发的非手术治疗进展[J].中国临床医生杂志,2020,48(09):1028-1031.