如何使用标准稳压器输出几百毫伏极低直流电压?

172 阅读4分钟

在过去的几年里,由于微控制器、CPU、DSP等数字电路的几何结构尺寸不断缩小,电子元器件的电源电压一直持续下降。在测量领域也有一些需要低电源电压的应用。

多年以来,线性稳压器和开关稳压器一直采用约1.2V的反馈电压。此电压由DC-DC转换器IC中的带隙电路产生,它确定了使用外部电阻分压器可以设置的最低电压。到目前为止,大多数现代稳压器IC都可以产生0.8 V、0.6 V甚至0.5 V的输出电压。内部基准电压源也按这种方式设计,所以能够获得更低的电压。

那是否可以输出更低直流稳压电源呢?当然可以。

本篇博文将分享使用标准稳压器产生只有几百毫伏微型直流电源电压方案。

方案很简单,只需将一个干净的外加正电压连接至DC-DC转换器的反馈电阻即可。

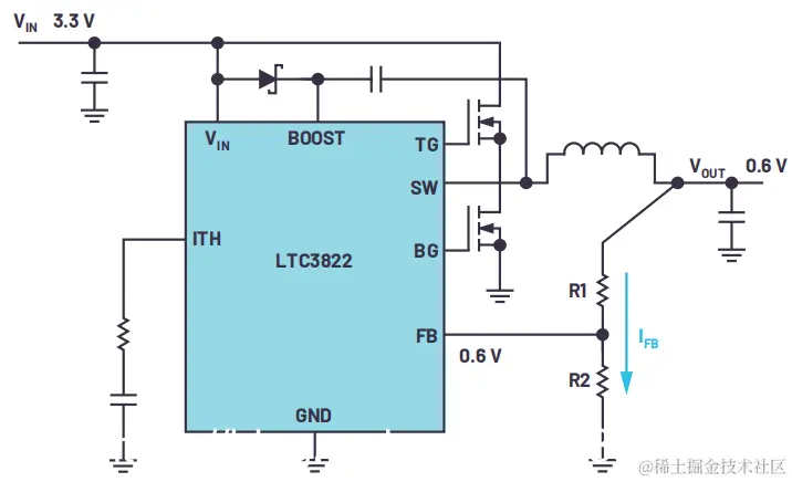
如下图所示,例如ADI 开关稳压器LTC3822,它以0.6 V的基准电压产生0.6 V的反馈电压。但是,如果需要输出低于0.6 V的直流电源电压,则无法使用。

可产生0.6 V或更高低输出电压的LTC3822 DC-DC转换器

下面使用一些技巧,对以上电路进行调整。

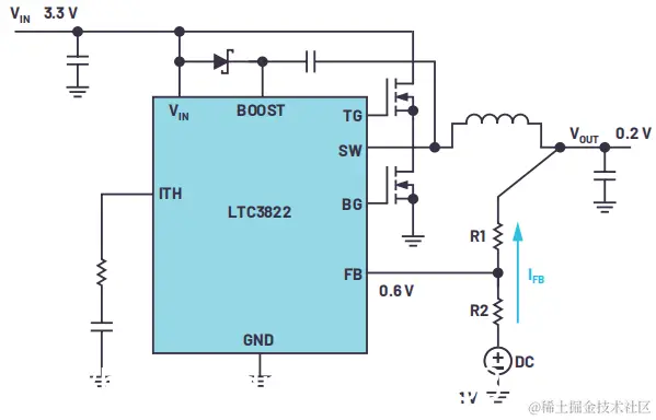
将电阻分压器与一个外加的偏置正电压连接(该电压可以由低压降稳压器(LDO)或基准电压源产生)用于调节输出电压,这样,电阻分压器构成一个电压分压器,电流IFB的流动方向与上图中的常规情况相反,使得电流从外部基准电压源经由电阻分压器流向输出电压,如下所示:

对上图电路进行调整,可以产生低于0.6 V的输出电压

可通过以下公式计算外接电源和电阻取值,如下所示:

对于电阻分压器的阻值选择,建议R1、R2的总和介于100 kΩ和500 kΩ之间。这使得偏置电流在功率效率方面足够低,但又高到可以防止过多的噪声耦合到敏感的反馈路径。

这一设计理念通常适用于产生低于开关稳压器或线性稳压器的额定最低电压的电压。

但是,应注意以下几点:

1、外加的基准电压源应在DC-DC转换器开启之前启动和运行。如果该辅助电压为0V或具有高电阻,DC-DC转换器可能会产生过高的电压并损坏负载电路;

2、在最糟糕的情况下,即当开关稳压器尚未开启但辅助电压已经施加时,流经电阻分压器的电流IFB将为输出电容充电,使其电压高于设置电压。当负载具有极高阻抗时,就会发生这种情况。所以设置一个最小负载以避免这种情况可能是必要的;

3、电阻分压器的辅助电压精度会直接影响所产生的电源电压精度。因此,应使用特别干净的低纹波电压;

4、并非所有电压转换器都适合进行此类操作。例如,DC-DC 转换器中电流检测放大器的测量范围也许只能提供较高电压下的工作范围。还应该注意的是,在较高输入电压下产生极低电 压,还需要低占空比。这里,选择一个具有较短最小导通时间的开关稳压器IC,并在低开关频率下工作可能是非常有帮助的;

5、最后可以在进行极低直流电压电路设计时,建议先使用仿真工具检查(例如ADI的LTspice)。


论文下载:ADI非常见问题:如何使用标准稳压器输出几百毫伏极低直流电压?