首页
沸点
课程
数据标注
HOT
AI Coding
更多
直播
活动
APP
插件
直播
活动
APP
插件
搜索历史
清空
创作者中心
写文章
发沸点
写笔记
写代码
草稿箱
创作灵感
查看更多
登录
注册
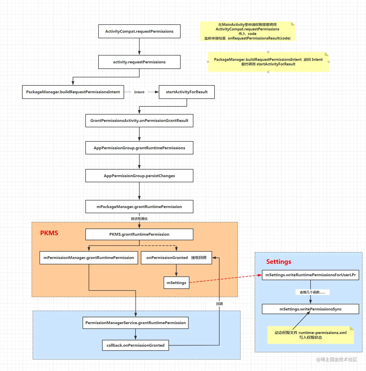
学习笔记-动态权限流程
哦哦哦哦哦
2021-01-11
238
阅读1分钟
哦哦哦哦哦
不过一个辣鸡Android罢了
34
文章
13k
阅读
16
粉丝
目录
收起