vue笔记

746 阅读19分钟

vue day01

vue 简介

  1. 简单易用, 上手快
  2. 热度最高

对比jQuery的区别

  • 以前使用jQuery结合模板引擎(art-template), 每一次进行页面渲染都需要将整个节点渲染, 而如果使用vue进行渲染, 只会将改变的内容渲染一次, 大大提高了用户体验!!!

  • jQuery只是一个JavaScript库, 对项目的侵入性较小, 开发过程中可以很轻易的切换成其他库或框架来继续开发

  • jQuery一直以来最强大的功能就是选择器和便捷的DOM操作, 处理了浏览器兼容性问题

  • Vue等MVVM思想设计的框架, 都有数据绑定的特点, 当Model层的数据更新, 会通过VM层自动同步刷新到View层, 从此程序员只需要关注业务逻辑, 而不需要操作DOM

  • Vue和Angular都提供了双向数据绑定, 除了可以从Model同步到View层, 还可以在View层数据发生变化时反向同步到Model层

Vue的基本使用

  1. 引入vue.js文件

     <script src="./lib/vue.js"></script>
    
  2. 引入vue.js后, 全局作用域中就有一个 Vue 的构造函数, 通过此构造函数创建Vue实例

    新创建出来的实例对象, 就是MVVM中的VM层

     let vm = new Vue()
    
  3. 在VM实例创建时, 可以传入一个配置对象

    html结构:

     ...
     <body>
     	<div id="app"></div>
     </body>
     ...
    

    js代码:

     let vm = new Vue({
     	el: '#app', // vm实例托管的区域
     	data: {
     		test: 'Hello Frontend 23!!!'
     	}
     })
    
  4. 当创建了VM实例后, 在VM实例托管的范围内, 就可以使用模板语法引用data中的数据(只要data中的数据修改了, 页面会自动同步)

    html结构:

     <div id="app">
     	{{ test }}
     </div>
    

VSCode编写Vue的插件

  1. Vetur
  2. Vue 2 Snippets

Vue的指令

在Vue中, 只要是以 v- 开头的属性, 都是指令

v-cloak

为了解决Vue模板渲染时的闪烁问题

闪烁:

当标签内使用小胡子{{}}语法进行模板渲染时, 由于Vue文件在HTML结构之后才引入, 会导致{{}}模板代码在HTML中短暂停留, 然后再渲染成真正的数据, 用户体验不够好

使用v-cloak指令结合CSS将元素默认隐藏起来, 当数据变化时进行渲染, 会自动显示, 无需手动干预

其他解决方案: 不要在HTML后面引入vue文件, 应该在head区域引入

插值表达式

art-template, 将data中的数据渲染到{{}}中, {{}} 内部写的是表达式(可以写js代码的地方)

{{ test }}

注意: 在Vue中插值表达式只能用于元素内部文本的渲染, 不能用于属性渲染

v-text

将表达式的结果渲染到标签的 innerText 属性上

后面的内容会拼接到test数据后面

<p>{{ test }}后面的内容</p>

后面的内容会被覆盖, 等同于 p.innerText = test

<p v-text="test">后面的内容</p>

v-html

用法同v-text, 区别在于 v-html 可以解析带HTML标签的结构, v-text 会将HTML解析成纯文本进行渲染

<p v-html="test"></p>

v-bind

Vue中提供用于属性绑定的指令

<input v-bind:value="val + 'aaa'" type="text">

由于v-bind太长了, 所以Vue提供了简写 :

v-bind支持非标准属性的绑定

<input :aaa="val" :value="val + 'aaa'" type="text">

v-on

Vue中提供用于事件绑定的指令

<input id="inp" :value="msg" v-on:keyup="keydownHandler" type="text">

data与methods的代码:

data: {
	msg: '你好啊!'
},
methods: {
	keydownHandler() {
	  // console.log('我被调用了!')
	  // console.log(document.querySelector('#inp').value)
	  this.msg = document.querySelector('#inp').value
	}
}

注意: 由于还没有学习到双向数据绑定的指令, 所以暂时操作了一下DOM, 后期实现该功能不需要操作DOM

v-on的简写: @

<input id="inp" :value="msg" @keyup="keydownHandler" type="text">

事件修饰符

Vue中为了方便开发人员处理一些简单的逻辑, 例如阻止冒泡或者阻止浏览器默认行为等操作

特意提供了一系列事件修饰符完成:

  1. .stop

  2. .prevent

  3. .capture

  4. .self

  5. .once

  6. .passive

     <!-- 阻止单击事件继续传播 -->
     <a v-on:click.stop="doThis"></a>
     
     <!-- 提交事件不再重载页面 -->
     <form v-on:submit.prevent="onSubmit"></form>
     
     <!-- 修饰符可以串联 -->
     <a v-on:click.stop.prevent="doThat"></a>
     
     <!-- 只有修饰符 -->
     <form v-on:submit.prevent></form>
     
     <!-- 添加事件监听器时使用事件捕获模式 -->
     <!-- 即元素自身触发的事件先在此处理,然后才交由内部元素进行处理 -->
     <div v-on:click.capture="doThis">...</div>
     
     <!-- 只当在 event.target 是当前元素自身时触发处理函数 -->
     <!-- 即事件不是从内部元素触发的 -->
     <div v-on:click.self="doThat">...</div>
    

github提交代码时报错解决方案

报错信息:

permisstion denied

access denied

  1. 检查公钥是否配置正确

  2. 检查当前仓库关联的远端仓库是否使用的 ssh 协议

    查看当前仓库的关联详细信息

     git remote --verbose
    

    将本地的仓库关联到远端的 git@github.com:TianchengLee/test.git

     git remote add origin git@github.com:TianchengLee/test.git
    

    如果之前关联的是https, 非ssh, 可以删除

    删除关联

     git remote remove origin
    

    重新添加

     git remote add origin git@github.com:TianchengLee/test.git
    

vue day02

指令

v-model

Vue提供的双向数据绑定的指令, 在Vue中也只有唯一这一个属性可以提供双向数据绑定

<!-- v-bind只能实现单向绑定 -->
<!-- <input :aaa="msg" :value="msg" type="text"> -->

<!-- 为什么v-model不需要手动指定要绑定的属性呢??? -->
<!-- 由于用户与input交互时, 修改的都是value属性的值, 所以v-model只能绑定value属性 -->
<!-- v-model 除了可以从M层绑定到V层, 还可以在用户修改value属性时 自动同步回M层 -->
<input v-model="msg" type="text">

v-for

在Vue中可以迭代的类型有:

数组

对象

数字
  1. 迭代数组

    数组中有多少个元素, 就会循环创建多少个p

    item表示数组中的每一项

     <p v-for="item in list">{{ item }}</p>
    

    index表示数组中的每一项对应的索引

     <p v-for="(item, index) in list">{{ item }}</p>
    
  2. 迭代对象

    对象中有多少个属性, 就会循环创建多少个p

     <p v-for="(value, key) in obj">{{ key }} --- {{ value }}</p>
    
  3. 迭代数字

    迭代的数字有多大, 就会循环创建多少个p

    注意: v-for迭代数字时, num从1开始, 到10结束

     <p v-for="num in 10">{{ num }}</p>
    

注意事项: v-for中的key属性, 在v-for循环渲染列表后, 如果每个单项中都有状态类型的表单元素, 例如: checkbox, 此时数据顺序发生变化后, 默认不会记录每个单项的状态, 会导致checkbox勾选状态出现混乱

v-for的原理

当 Vue.js 用 v-for 正在更新已渲染过的元素列表时,它默认用“就地复用”策略。

key的作用就是将当前的数据与当前对应的DOM元素进行绑定, 以后如果数据顺序发生变化, Vue会在内部重新排序 然后渲染

如果实在无法理解原理, 那就记住 以后只要用v-for, 都使用 :key, 给key绑定一个唯一标识, 可以是 number/string

v-if和v-show

v-if和v-show都是用于控制元素的显示隐藏的

区别在于: v-if有较高的切换性能消耗, v-show有较高的初始渲染消耗

因为, v-if如果表达式是false, 元素压根不会创建, 而v-show如果表达式结果是false, 元素也会创建只是把display设为了none

<h3 v-if="flag">这是用v-if控制的元素</h3>
<h3 v-show="flag">这是用v-show控制的元素</h3>

样式操作

以前在DOM阶段操作样式的两种方法:

dom.style.backgroundColor // 行内样式

dom.className // 设置类样式名, 结合css选择器完成

在Vue中同样也是两种方法操作样式:

在Vue中动态绑定类样式

不用属性绑定, 设置固定的类样式

<p class="red active"></p>

如果需要动态修改类样式, 则需要使用属性绑定

属性绑定类样式可以为数组或对象

  1. 绑定数组

    现在虽然是使用属性绑定了, 但是依然是写死了, 没有实现的动态的切换

     <p :class="['red', 'active']"></p>
    

    动态切换有两种方式, 可以使用三元表达式来决定是否要动态添加数组元素

     <p :class="['red', flag ? 'active' : '']"></p>
    

    推荐以下方法:

     <p :class="['red', { active: flag }]"></p>
    
  2. 绑定对象

    当flag1为true时应用red类样式, 否则不应用

    当flag2位true时应用active类样式, 否则不应用

     <p :class="{ red: flag1, active: flag2 }"></p>
    

总结: 当类样式较多, 而需要动态切换的类名只有一个时, 推荐使用绑定数组的方式来实现动态切换, 反之, 当类样式较少, 而都需要动态切换类名时, 使用对象较为方便

操作行内样式

style 属性进行 v-bind 绑定

<p :style="{ 'background-color': 'pink', color: 'black' }"></p>

通过绑定数组, 可以同时绑定多个样式对象

<p :style="[ 样式对象1, 样式对象2 ]"></p>

过滤器

过滤器的基本使用方法:

  1. 先定义好全局过滤器

     // 定义全局过滤器
     // 参数1: 过滤器名称
     // 参数2: 回调函数
     //   回调函数中第一个参数是管道符左边的数据, 第二个参数起都是过滤器调用时传入的参数
     Vue.filter('msgFilter', function(data, str) {
       return data.replace('Helloworld', str)
     })
    
  2. 在插值表达式或v-bind中使用, v-text等其他指令中无法使用

     <p>{{ msg | msgFilter('你好世界') }}</p>
    
     <input type="text" :value="msg | msgFilter('你好世界')">
    

注意: 过滤器可以串联使用, 例如

<p>{{ msg | msgFilter('你好世界') | test }}</p>

vue day03

私有过滤器

不同于全局过滤器, 私有过滤器只能在当前vm实例内部使用, 定义方式也是在当前vm实例的配置对象中加入一个filters的节点, 与methods和data等节点同级:

filters: {
    // 方法名就是过滤器名 
    // 方法就是过滤器
    // 就近原则 如果当前vm实例的私有过滤器和全局过滤器同名了 就会优先使用私有过滤器
    msgFormat() {
      
    }
  }

按键修饰符

当用户输入完数据后, 每次都需要点击添加按钮才可以将数据录入表中, 用户体验不佳, 最好能够当用户输入完数据后, 直接按回车立即录入表中

Vue提供了按键修饰符来解决这个问题:

<input @keyup.enter="add" type="text" class="form-control" v-model="name">

@keyup.enter 的意思是给input绑定键盘抬起事件, 并且只有在回车键抬起时才会触发

也就是当用户抬起回车时就会调用add方法 进行添加的逻辑操作

所有键盘事件都有按键修饰符, 本质上其实是点的keyCode, 只不过Vue为了方便大家记忆, 内置了一些别名:

.enter
.tab
.delete (捕获“删除”和“退格”键)
.esc
.space
.up
.down
.left
.right

如果需要自定义别名, 可以使用全局的config.keyCodes对象来添加:

// 可以使用 `v-on:keyup.f1`
Vue.config.keyCodes.f1 = 112

自定义指令 (了解内容)

在Vue内部提供了很多内置指令: v-text, v-html, v-if, v-show, v-model ... 等等, 一切以v-开头的都是指令

除了内部提供的这些指令外, 开发者还可以自定义指令

因为Vue的作者考虑到, 有些情况还是需要操作DOM元素的, 通过指令可以对一些DOM元素操作进行封装

  1. 定义全局指令

     // 定义全局指令
     // 参数1: 指令名称, 不需要 v-
     // 参数2: 对象, 对象中有可以有5个函数 bind, inserted, update, componentUpdated, unbind
     //     5个函数就是所谓的钩子函数, 就是当指令应用到标签身上整个过程, 每个阶段所调用的函数
     Vue.directive('focus', {
       // 只调用一次,指令第一次绑定到元素时调用。在这里可以进行一次性的初始化设置。
       bind(el) {
         // console.log(el)
         // console.log('我被绑定了')
         // el.focus()
       },
       // 被绑定元素插入父节点时调用 (仅保证父节点存在,但不一定已被插入文档中)。
       inserted(el) {
         console.log(el)
         // console.log('我insert到父节点了')
         el.focus()
       },
       // 所在组件的 VNode 更新时调用,但是可能发生在其子 VNode 更新之前
       update() {}
     })
    
  2. 使用指令

     <input v-focus type="text" class="form-control" v-model="keywords">
    

注意: 定义指令时不需要加 v- 使用指令时必须要加 v-

定义私有指令

同私有过滤器, 在vm配置对象中, 和methods以及data同级的位置, 加入一个directives的属性:

directives: {
	focus: {
	  bind() {
	
	  },
	  inserted() {
	    
	  }
	}
}

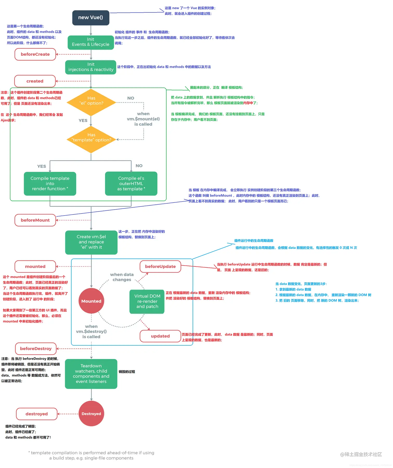
生命周期函数

生命周期函数是指, Vue实例创建的过程中, 从出生到死亡每个阶段所执行的函数

一共有8个:

beforeCreate: 实例完全创建之前, 此时data和methods等数据都没有初始化, 不能使用

created: 实例已经创建完毕了, 此时data和methods等数据都可以使用了, 实例对象也可以访问

beforeMount: 模板在内存中编译完成了, 但是还未渲染到页面上

mounted: 编译好的模板完全渲染到页面, 用户最终看到的样子, 此时DOM元素也是最新的, 如果想操作DOM元素, 最好在这个生命周期函数中进行

beforeUpdate: 当data中数据改变时会触发, 此时页面上的数据并没有重新渲染, 只是data中的数据更新了

updated: 当data中数据改变后, 并将页面上的数据也更新完成后会触发, 此时data中的数据和页面上的数据是同步的

beforeDestroy: 当实例进入销毁阶段时执行的钩子函数, 此时Vue实例中的data/methods/filters/directives等都还可以使用

destroyed: 实例上的所有成员已经完全销毁, 无法使用了
beforeCreate(初始化界面前)
created(初始化界面后)
beforeMount(渲染dom前)
mounted(渲染dom后)
beforeUpdate(更新数据前)
updated(更新数据后)
beforeDestroy(卸载组件前)
destroyed(卸载组件后)

在这里插入图片描述

域名更新

前端架构师官方群634196762

课程中所有接口的域名都替换为: vue.lovegf.cn:8899

vue day04

动画

在Vue中使用动画, 一般是用于帮助用户理解应用程序而存在, 并非为了做出炫酷的特效

核心目标在于掌握基本动画的实现即可

在Vue中实现动画, 需要经历6个类名(只需要掌握四个), 如图所示:

动画过渡类名图解

根据动画图示, 将四个类名分为两组:

动画执行之前和结束后元素的状态:

v-enter
v-leave-to

执行过渡动画的样式:

v-enter-active
v-leave-active
  1. v-enter:定义进入过渡的开始状态。在元素被插入之前生效,在元素被插入之后的下一帧移除。

  2. v-enter-active:定义进入过渡生效时的状态。在整个进入过渡的阶段中应用,在元素被插入之前生效,在过渡/动画完成之后移除。这个类可以被用来定义进入过渡的过程时间,延迟和曲线函数。

  3. v-leave-active:定义离开过渡生效时的状态。在整个离开过渡的阶段中应用,在离开过渡被触发时立刻生效,在过渡/动画完成之后移除。这个类可以被用来定义离开过渡的过程时间,延迟和曲线函数。

  4. v-leave-to: 定义离开过渡的结束状态。在离开过渡被触发之后下一帧生效 (与此同时 v-leave 被删除),在过渡/动画完成之后移除。

案例:

  1. 先将要执行动画的元素使用 <transition></transition> 标签包裹

     <input type="button" value="toggle" @click="flag=!flag">
     <!-- 需求: 点击按钮,让 h3 显示,再点击,让 h3 隐藏 -->
     <transition>
       <h3 v-show="flag">这是一个H3</h3>
     </transition>
    
  2. 给四个过渡类名加样式, 完成动画

     .v-enter,
     .v-leave-to {
     	opacity: 0;
     	transform: translateY(200px);
     }
     
     .v-enter-active,
     .v-leave-active {
     	transition: all .8s ease-in-out;
     }
    

点击按钮即可进行动画过渡切换显示隐藏了!

整个过程不需要操作DOM元素, 只靠标签+CSS类样式即可完成, 非常方便!

如果项目中有多个地方需要使用动画, 而默认情况下, 动画的类名都是 v- 开头, 所以需要自定义前缀

通过给transition标签添加name属性, 可以自定义v-的前缀

<transition name="my">
  <h6 v-if="flag2">这是一个H6</h6>
</transition>

style样式:

.my-enter,
.my-leave-to {
  opacity: 0;
  transform: translateY(70px);
}

.my-enter-active,
.my-leave-active{
  transition: all 0.8s ease;
}

列表动画

不同于单元素动画, 需要使用transition-group标签进行包裹

  1. 不同于 <transition>,它会以一个真实元素呈现:默认为一个 <span>。你也可以通过 tag 特性更换为其他元素。

  2. 过渡模式不可用,因为我们不再相互切换特有的元素。

  3. 内部元素 总是需要 提供唯一的 key 属性值。

  4. 通过appear属性可以让列表加载时执行动画

案例:

<transition-group appear tag="ul">
  <li v-for="(item, i) in list" :key="item.id" @click="del(i)">
    {{item.id}} --- {{item.name}}
  </li>
</transition-group>

style:

.v-enter,
.v-leave-to {
  opacity: 0;
  transform: translateY(80px);
}

.v-enter-active,
.v-leave-active,
.v-move {
  transition: all 6s ease;
}

.v-leave-active {
  position: absolute;
}

如果想让删除时的动画更加平滑, 删除一个元素后, 其他元素一起执行动画, 可以使用Vue内部封装FLIP动画队列后的 v-move 类样式来设置过渡效果

注意: 当执行删除动画时, 元素依然占位置, 所有需要在v-leave-active中设置绝对定位, 让元素脱离文档流实现完美的动画效果!!!

组件化开发

组件化: 对视图层的逻辑划分, 提高了视图层的复用性

模块化: 对Controller的划分, 提高了业务代码的复用性

组件的创建

注意事项:

  • 组件必须要注册完成后, 才可以使用!

  • 组件名如果注册时用了驼峰命名, 使用时需要改成-连接

  • 组件的模板template中有且只能有一个根节点

创建组件的方法:

  1. Vue.extend方法(不推荐, 太麻烦了)

     // 创建组件, 第一种方式 (不推荐使用)
     // let com = Vue.extend({
     //   template: '<h1>com组件的模板代码</h1>'
     // })
    
     // 注册组件  不论通过哪一种方式创建出来的组件, 注册都是如此
     // 参数1: 组件名, 如果注册时用了驼峰命名, 使用时需要改成-连接
     // 参数2: 组件对象
     // Vue.component('com', com)
     // Vue.component('com', Vue.extend({
     //   template: '<h1>com组件的模板代码</h1>'
     // }))
    
  2. 直接使用带有template属性的对象

     // 创建组件的第二种方式  直接使用对象即可
     Vue.component('com', {
       template: '<h1>com组件的模板代码</h1>'
     })
    
  3. 在app区域外定义好模板后, 直接通过template属性引用

       <template id="tmp">
         <div>
           <p>你是一个p</p>
           <h1>你是一个h1</h1>
         </div>
       </template>
    
     // 创建组件的第三种方式  同样是对象, 但是template属性指向一个模板ID即可
     // 需要在app区域外定义好模板, 这种做法有智能提示, 非常方便!
     Vue.component('com', {
       template: '#tmp'
     })
    
  4. computed 类型:{ [key: string]: Function | { get: Function, set: Function } }

详细:

计算属性将被混入到 Vue 实例中。所有 getter 和 setter 的 this 上下文自动地绑定为 Vue 实例。

注意如果你为一个计算属性使用了箭头函数,则 this 不会指向这个组件的实例,不过你仍然可以将其实例作为函数的第一个参数来访问。

computed: { aDouble: vm => vm.a * 2 } 计算属性的结果会被缓存,除非依赖的响应式属性变化才会重新计算。注意,如果某个依赖 (比如非响应式属性) 在该实例范畴之外,则计算属性是不会被更新的。

示例: //

	var vm = new Vue({
		data: { a: 1 },
		computed: {
			// 仅读取
			aDouble: function () {
				return this.a * 2
			},
			// 读取和设置
			aPlus: {
				get: function () {
					return this.a + 1
				},
				set: function (v) {
					this.a = v - 1
				}
			}
		}
	})
	vm.aPlus   // => 2
	vm.aPlus = 3
	vm.a       // => 2
	vm.aDouble // => 4

	

watch类型:{ [key: string]: string | Function | Object | Array }

详细:

一个对象,键是需要观察的表达式,值是对应回调函数。 值也可以是方法名,或者包含选项的对象。 Vue 实例将会在实例化时调用 $watch(),遍历 watch 对象的每一个属性 :

vue day05

组件的data

组件内部的成员, 基本上和vm实例类似, 有data/methods/filters/directives/八个生命周期函数等 都是一样的

但是组件中的data和vm实例中的data是有区别的

组件中的data必须是一个 函数 , 并且内部必须返回一个对象

原因:

为了避免多个组件实例内部共享同一个对象

组件切换动画

和单元素动画一样, 不过由于是组件的切换, 所以还有一个mode属性, 用于设置切换时的模式, 例如先出后进或是先进后出

<transition mode="out-in">
  <component :is="comName"></component>
</transition>

父组件向子组件传值

核心原理: 属性绑定 v-bind 指令

  1. 在父组件中定义好数据后, 在子组件身上绑定数据(v-bind)

     <login :pmsg="msg" v-if="flag"></login>
    
  2. 在子组件中通过 props 定义一下pmsg

     Vue.component('login', {
       props: ['pmsg'],
       template: '<h3>登录组件----{{ pmsg }}</h3>'
     })
    

注意: props中定义的数据是单向下行绑定的

特点就是为了避免, 子组件中修改数据导致父组件或其他子组件数据同时篡改, 所以Vue设计的时候就考虑的单向下行的特点, 仅允许父组件修改数据, 修改数据后会同步到所有引用了该数据的子组件中, 而不允许子组件反向同步(子组件中修改props的数据其他组件都不会受到影响)

子组件向父组件传值

核心原理: 自定义事件 v-on 指令绑定, 将函数传递给子组件, 子组件找个合适的时机触发事件并携带数据

  1. 先给子组件绑定事件, gotIt 函数需要在父组件的 methods 中定义好

     // foo = gotIt
     <login @foo="gotIt" :pmsg="msg" v-if="flag"></login>
    
  2. 在子组件内部, 某个时机调用$emit()方法触发父组件绑定的foo事件

    $emit()方法有多个参数

    参数1: 要触发的事件名

    参数2及以后: 事件处理函数的参数

     this.$emit('foo', this.username)
    

ref(了解内容)

ref : reference 引用

Reference Error 引用错误

Vue在设计之初也考虑到了, 很难完全避免DOM操作, 只有在一些基础的业务处理上可以省去DOM操作, 但是在一些特定场景下还是需要用到DOM操作, 所以保留了一个ref的设计, 来获取DOM元素

可以通过给元素添加 ref 属性, 将来就可以在vm或组件实例身上通过 $refs 属性获取到所有添加了ref属性的DOM对象

前端路由

SPA (Single Page Application)单页面应用程序的核心就是源于# 锚点的切换, 实现的组件切换

路由的基本使用

  1. 引入路由的包

     <!-- 1. 安装 vue-router 路由模块 -->
     <script src="./lib/vue-router-3.0.1.js"></script>
    
  2. 创建路由对象

     // 组件的模板对象
     var login = {
       template: '<h1>登录组件</h1>'
     }
    
     var register = {
       template: '<h1>注册组件</h1>'
     }
    
     // 注册组件  Vue.component这种方式
     // 目的是为了在模板中使用 <> 方式使用组件
     // Vue.component('login', login)
    
     // 2. 创建路由对象
     let router = new VueRouter({
       routes: [
         // { path: '/', component: login },// 虽然可以让首页显示login组件, 但是不推荐
         { path: '/', redirect: '/login' }, // 路由重定向, 当用户访问 / 路径时 自动跳转到 /login 路径
         { path: '/login', component: login }, // 一个路由匹配规则
         { path: '/register', component: register },
       ],
       // linkActiveClass: 'mui-active'
     })
    
  3. 将路由对象挂载到VM实例的配置对象中

     // 创建 Vue 实例,得到 ViewModel
     var vm = new Vue({
       el: '#app',
       data: {},
       methods: {},
       router // 3. 将创建的路由对象挂载到vm实例中
     });
    
  4. 在app区域内放置一个router-view组件占位

     <router-view></router-view>
    
  5. 通过地址切换即可显示不同路由, 也可以使用ruoter-link 组件来渲染a标签

    tag属性用于指定渲染的标签, 默认渲染a标签 to属性用于指定跳转的路由, 不需要加#

     <router-link tag="span" to="/login">登录</router-link>
     <router-link to="/register">注册</router-link>
    
  6. 使用router-link后会自动给当前的路由对应的a标签加上一个默认的类名: router-link-active 用于做当前路由高亮

  7. 通过给router-view包裹transition组件来实现组件的切换动画, 同单元素动画的做法

vue day06

路由传参

watch

监视数据变化

使用方法:

在于data/methods同级的地方, 添加一个watch属性, 值为对象

在对象中添加方法, 方法名就是要监视的数据(该数据必须存在, 可以是data中的数据, 也可是是vm实例上的数据例如:$route)

watch: {
	$route(to, from) {
      // console.log(to, from)
      // console.log(to.path)
      // console.log(from.path)
      // console.log(newVal + ' --- ' + oldVal)
      // 客户端版本信息  BOM
      // console.log(window.navigator.userAgent)
      if (to.path === '/login') {
        console.log('欢迎进入登录页面')
      } else if (to.path === '/register') {
        console.log('欢迎进入注册页面')
      }
    }
}

computed

注意事项:

  1. 计算属性,在引用的时候,一定不要加 () 去调用,直接把它 当作 普通 属性去使用就好了;

  2. 只要 计算属性,这个 function 内部,所用到的 任何 data 中的数据发送了变化,就会 立即重新计算 这个 计算属性的值

  3. 计算属性的求值结果,会被缓存起来,方便下次直接使用; 如果 计算属性方法中,所以来的任何数据,都没有发生过变化,则,不会重新对 计算属性求值;

  4. 一旦在data中定义了属性, 就不能在computed中定义同名属性了 会冲突

  5. computed计算属性默认是只读的

使用方法:

在data或methods同级的地方加入一个computed属性

computed: { // 在 computed 中,可以定义一些 属性,这些属性,叫做 【计算属性】, 计算属性的,本质,就是 一个方法,只不过,我们在使用 这些计算属性的时候,是把 它们的 名称,直接当作 属性来使用的;并不会把 计算属性,当作方法去调用;
    'fullname': function () {
      console.log('ok')
      return this.firstname + '-' + this.middlename + '-' + this.lastname
    }
  }

vue day07

简介

四个核心概念:

  1. 入口
  2. 输出
  3. loaders (加载器)
  4. plugins (插件)

webpack基本使用

webpack官方有两种用法:

  1. 终端使用(需要全局安装webpack)
  2. Node.js的配置文件(可以全局安装也可以在项目中安装)

以下是终端使用的方式, 学习阶段可以尝试一下:

  1. 全局安装webpack(不推荐)

     npm i webpack webpack-cli -g
    
  2. 调用webpack指令打包编译js文件

    在webpack4中必须通过-o手动指定output

    webpack后第一个参数是入口文件(要打包的文件)

    -o 表示output, 即输出文件

    -d 表示development, 即开发模式, 不压缩混淆

    -p 表示production, 即生产模式, 开启压缩混淆

    如果不指定-d或-p, 则默认使用 -p 开启压缩混淆并在控制台给出警告提示

     webpack ./src/main.js -o ./dist/bundle.js -d
    

注意: 在控制台中使用webpack不是其官方推荐的方法, 所以可以不需要全局安装webpack, 学习阶段使用一下即可

以下是配置文件的使用方式:

此方式不需要全局安装webpack, 但是需要在每个项目中的开发依赖安装webpack和webpack-cli

  1. 安装webpack和webpack-cli

     npm i webpack webpack-cli -D
    
  2. 在项目根目录下新建webpack.config.js的配置文件, 进行基本配置(入口和输出)

     const path = require('path');
    
     module.exports = {
       entry: './src/main.js', // entry是指定打包文件的入口, 可以使用相对路径
       output: {
         path: path.join(__dirname, 'dist'), // output是指输出的目录, 必须是绝对路径
         filename: 'bundle.js'
       },
       mode: 'development'
     }
    
  3. 在package.json中的scripts节点下, 可以编写一些项目中用的脚本, 在这个地方可以执行项目依赖的指令, 不需要全局安装, 只需要本地安装即可

     "scripts": {
     	"test": "echo \"Error: no test specified\" && exit 1",
     	"build": "webpack"
     },
    
  4. 当配置好scripts之后, 就可以运行npm run build进行项目打包了

     npm run build
    

webpack-dev-server的使用

以下简称devServer

出现的目的是因为每次修改了文件后, 都需要手动运行npm run build或者全局执行webpack指令重新编译打包

在开发阶段修改代码, 是非常频繁的一个操作, 如果每次修改完代码不能用最高效的方式查看结果, 那么开发起来体验非常不好

所以devServer出现的目的就是为了解决上述问题的, 当开发者修改完代码后自动编译打包, 刷新浏览器, 提高开发效率!!!

  1. 安装webpack-dev-server包在项目的开发依赖

     npm i webpack-dev-server -D
    

    在安装devServer时, 可能会出现如下警告:

     npm WARN webpack-dev-server@3.1.14 requires a peer of webpack@^4.0.0 but none is installed. You must install peer dependencies yourself.
     npm WARN webpack-dev-middleware@3.4.0 requires a peer of webpack@^4.0.0 but none is installed. You must install peer dependencies
     yourself.
    

    注意: 如果在项目的开发依赖中没有安装 webpack@^4.0.0 就会产生以上警告, 发现了该警告一定要注意安装 webpack

     npm i webpack webpack-cli -D
    

    如果开始就没有安装webpack在开发依赖, 则可以一次性一起安装

     npm i webpack-dev-server webpack webpack-cli -D
    
  2. package.jsonscripts节点下新建一个脚本

     "scripts": {
         "test": "echo \"Error: no test specified\" && exit 1",
         "dev": "webpack-dev-server",
         "build": "webpack"
       },
    
  3. 可以直接在终端运行npm run dev开启devServer

     npm run dev
    

devServer的原理其实是, 在运行的第一次时将入口文件打包编译, 把最终编译的结果放到内存中, 挂载到服务器的根目录下与输出文件名同名的文件, 将来只要代码改变, devServer会自动把结果编译到内存中的输出文件, 同时自动刷新浏览器

devServer的参数

默认开启devServer不会自动打开浏览器, 而且采用的是8080端口, 默认devServer托管的是项目根目录, 而index.html在src目录, 每次修改代码后都会重新编译生成完整的bundle.js

以上问题都可以通过指定不同的参数来解决

  1. 自动打开浏览器

     --open
    
  2. 设置服务器端口

     --port <端口号>
     --port 3000
    
  3. 设置默认托管的目录

     --contentBase <路径>
     --contentBase ./src
    
  4. 开启热替换模块

     --hot
    

只需要在scripts中的脚本后加上以上参数即可:

"scripts": {
	"test": "echo \"Error: no test specified\" && exit 1",
	"dev": "webpack-dev-server --port 3000 --open --contentBase ./src --hot",
	"build": "webpack"
},

设置devServer参数的第二种方式

修改配置文件:

  1. 导入webpack

     // 热模块替换的插件  HMR  在webpack中内置了
     const webpack = require('webpack')
    
  2. 配置devServer节点

     devServer: {
         contentBase: "./src", // 托管的根目录
         hot: true, // 我要开启或关闭HMR
         open: true, // 自动打开浏览器
         port: 3000 // 设置devServer的端口号
       },
    
  3. 如果想开启HMR(热模块替换) 还需要安装一个插件

       plugins: [
         // 装了插件表示当前项目有资格开启HMR
         new webpack.HotModuleReplacementPlugin()
       ],
    

在webpack的配置中, 装插件的方式都一样, 在plugins节点中创建插件对象即可

html-webpack-plugin插件

目前bundle.js已经托管到内存中了, 但是index.html还是物理磁盘的文件, 而且每次还需要通过contentBase来指定托管的根目录, 程序员还需要操心bundle.js的路径问题

html-webpack-plugin插件主要功能有如下两点:

  1. 在内存中会根据指定的模板生成一份index.html直接托管在服务器的根目录中
  2. 并且还会自动追加一个bundle.js的引用, 在index.html中

所以程序员不需要再操心bundle.js的引用问题了, 写HTML的时候不需要引入bundle.js同样也可以实现js的效果

使用方法:

  1. 装包

     npm i html-webpack-plugin -D
    
  2. 在webpack.config.js中引入

     const HtmlWebpackPlugin = require('html-webpack-plugin')
    
  3. 安装插件

     plugins: [
         // 装了插件表示当前项目有资格开启HMR
         new webpack.HotModuleReplacementPlugin(),
         // 安装插件
         // 如果不传入任何配置选项, 默认也会创建一个index.html托管在服务器根路径
         // 只不过这个HTML是空的, title默认是webpack app
         new HtmlWebpackPlugin({
           // title: '传智大法好!!!', // 如果模板中有title, 会覆盖这里的配置
           template: './src/index.html'
         })
       ],
    

注意: 如果需要了解更详细的html-webpack-plugin的使用, 请查阅官方文档, 在github或npm都可以搜索到官方仓库

loader的使用

在webpack中默认是只能打包js文件的, 如果需要引入css或其他文件, 则会报错

而且为了减少css的二次请求, webpack允许在main.js中直接import css文件, 将css打包到bundle.js中

但是由于webpack默认不能打包css文件, 所以需要安装第三方loader来加载css文件

css-loader的使用

  1. 安装css-loader和style-loader

     npm i style-loader css-loader -D
    
  2. 在webpack.config.js文件中进行配置

     module: {
         rules: [
           {
             test: /\.css$/,
             // use: [
             //   { loader: 'style-loader' },
             //   {
             //     loader: 'css-loader',
             //     options: {
             //       modules: true
             //     }
             //   }
             // ]
             // css-loader 用于解析css文件
             // style-loader 用于将css代码 使用js动态的插入到html中, 减少二次请求
             // use使用loader时  顺序是固定的从右到左的加载
             use: ['style-loader', 'css-loader']
           }
         ]
       },
    

less-loader的使用

  1. 装包

    需要less-loader和less两个包才可以

     npm i less-loader less -D
    
  2. 配置

     module: {
         rules: [
           {
             test: /\.css$/,
             // use: [
             //   { loader: 'style-loader' },
             //   {
             //     loader: 'css-loader',
             //     options: {
             //       modules: true
             //     }
             //   }
             // ]
             // css-loader 用于解析css文件
             // style-loader 用于将css代码 使用js动态的插入到html中, 减少二次请求
             // use使用loader时  顺序是固定的从右到左的加载
             use: ['style-loader', 'css-loader']
           },
           {
             test: /\.less$/,
             use: ['style-loader', 'css-loader', 'less-loader']
           }
         ]
       },
    

sass-loader的使用

sass早期是.sass文件

后来更新了一版, 变成了.scss文件

  1. 装包

    注意: node-sass在使用npm时很多时候可能会安装失败, 所以可以选择cnpm或yarn来安装

     npm i node-sass sass-loader -D
    
  2. 配置

      module: {
         rules: [
           {
             test: /\.css$/,
             // use: [
             //   { loader: 'style-loader' },
             //   {
             //     loader: 'css-loader',
             //     options: {
             //       modules: true
             //     }
             //   }
             // ]
             // css-loader 用于解析css文件
             // style-loader 用于将css代码 使用js动态的插入到html中, 减少二次请求
             // use使用loader时  顺序是固定的从右到左的加载
             use: ['style-loader', 'css-loader']
           },
           {
             test: /\.less$/,
             use: ['style-loader', 'css-loader', 'less-loader']
           },
           {
             test: /\.scss$/,
             use: ['style-loader', 'css-loader', 'sass-loader']
           }
         ]
       },
    

url-loader的使用

webpack也无法解析图片或字体等文件

所以需要使用url-loader来加载

注意: url-loader是file-loader的升级版, 内部依赖了file-loader, 所以需要安装url-loader和file-loader!

  1. 装包

     npm i url-loader file-loader -D
    
  2. 配置

      module: {
         rules: [
           {
             test: /\.css$/,
             // use: [
             //   { loader: 'style-loader' },
             //   {
             //     loader: 'css-loader',
             //     options: {
             //       modules: true
             //     }
             //   }
             // ]
             // css-loader 用于解析css文件
             // style-loader 用于将css代码 使用js动态的插入到html中, 减少二次请求
             // use使用loader时  顺序是固定的从右到左的加载
             use: ['style-loader', 'css-loader']
           },
           {
             test: /\.less$/,
             use: ['style-loader', 'css-loader', 'less-loader']
           },
           {
             test: /\.scss$/,
             use: ['style-loader', 'css-loader', 'sass-loader']
           },
           {
             test: /\.(png|jpg|gif|bmp|jpeg)$/,
             use: [
               {
                 loader: 'url-loader',
                 options: {
                   limit: 81920 // 字节 Byte 如果在8192个字节(8KB)内  就使用base64编码
                 }
               }
             ]
           },
           {
             test: /\.(eot|svg|ttf|woff|woff2)$/,
             use: [
               {
                 loader: 'url-loader'
               }
             ]
           }
         ]
       },
    

vueday08

babel的配置

  1. 安装babel的核心包和loader, 和语法预设

    由于babel7目前使用还有很多问题

    所以选择使用babel6

    babel-preset-env 核心语法包

    babel-preset-stage-0 ES2015的语法包合集

     npm i babel-loader@7 babel-core babel-preset-env babel-preset-stage-0 -D
    
  2. 配置loader

     module: {
       rules: [
         { test: /\.js$/, exclude: /node_modules/, loader: "babel-loader" }
       ]
     }
    
  3. 配置babel

    在.babelrc中进行配置

     {
       "presets": ["env", "stage-0"]
     }
    

vue-loader的配置

总结梳理: webpack 中如何使用 vue :

  1. 安装vue的包: cnpm i vue -S
  2. 由于 在 webpack 中,推荐使用 .vue 这个组件模板文件定义组件,所以,需要安装 能解析这种文件的 loader cnpm i vue-loader vue-template-complier -D
  • 配置vue-loader
  • 安装VueLoaderPlugin在webpack.config.js文件中
  1. 在 main.js 中,导入 vue 模块 import Vue from 'vue'
  2. 定义一个 .vue 结尾的组件,其中,组件有三部分组成: template script style
  3. 使用 import login from './login.vue' 导入这个组件
  4. 创建 vm 的实例 var vm = new Vue({ el: '#app', render: c => c(login) })
  5. 在页面中创建一个 id 为 app 的 div 元素,作为我们 vm 实例要控制的区域;

CommonJS模块化规范

导入:

require()

导出:

module.exports = {}

ES6模块化规范

  1. 导入(可以导入js/css等其他文件):

    导入js:

     import 变量名 from 包名/路径
    

    导入css:

     import 路径
    
  2. 导出

    export

    export default {}

vue-cli 脚手架

由Vue官方提供的一键生成webpack工程化模板项目

目前最新的版本是v3.0, 18年8月份发布的正式版

我自己电脑中安装的是v2.9.6

  1. 全局安装vue-cli

    注意: vue-cli包最新的版本是v2.9.6, 如果需要安装v3.0以后的版本, 包名更换为了 @vue/cli 自行去官网查阅文档

     npm i vue-cli -g
    
  2. 执行vue init初始化创建一个项目

     vue init webpack vue-cli-demo
    
  3. 配置项目

     ? Project name vue-cli-demo
     ? Project description 这是一个牛逼的vue项目
     ? Author TianchengLee <ltc6634284@gmail.com>
     ? Vue build runtime
     ? Install vue-router? Yes
     ? Use ESLint to lint your code? No
     ? Pick an ESLint preset Standard
     ? Set up unit tests No
     ? Setup e2e tests with Nightwatch? No
     ? Should we run `npm install` for you after the project has been created? (recommended) npm
    
  4. 当配置好后立即会开始使用npm装包

    由于速度较慢, 建议 ctrl + c 停止

    重新使用yarn或cnpm等工具进行安装会更快

     cd vue-cli-demo
     cnpm i