(Linux目录与路径)零基础小白学习_入门到精通02

122 阅读4分钟

首先我们了解一下Linux目录架构师什么样子的。

Linux目录与路径(其实目录就是文件夹的意思)

在Linux中,一切皆文件。所以,Linux和windows目录有很大的不同,它没有明确的盘符,它的目录就像一棵大树一样,顶层目录就是根目录:/,然后下面又有很多个分支,分支可以再分,从而形成一个庞大的文件系统,就像这样;

Linux架构与Windows还是有一定差别的。这个图就完整的描述了Linux它的目录架构层次。它的话呢,就像是一棵树一样,它的顶层/表示,就是根目录。

你就可以理解为大树的根,它是所有文件目录的一个入口。最高级最顶层的一个目录,一个斜杠(/)单独放在这里就是一个根目录的含义。

那比如组合使用呢,比如/bin/sbin

第一个斜杠它表示的还是根目录,第二个/表示bin与sbin之间是上下级关系。

首先呢,我们来认识一下,Linux中间的目录架构。

为什么要认识目录架构呢,因为我们经常要操作目录架构中间的某一个文件,那你就需要知道这个文件是放在目录哪个位置,很快的找到它。

目录中我们比较常用的,第一级就只有一个我们的根目录。

它就是整个Linux文件系统的一个入口,也就是说如果我要找到Local或者我要进到Tmp里面去,没有这个入口就找不到它。

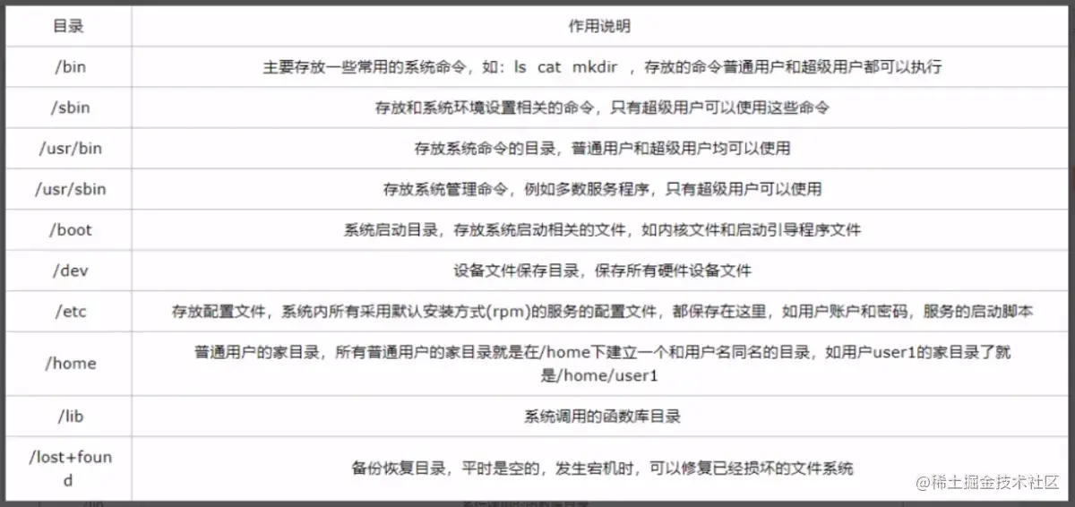
第二级目录呢就是bin、boot、dev、etc、home……

我们来了解一下这些目录底下,分别存放的是什么东西。

那么同样的,对于我们Linux来说,它也是一个多用户的操作系统,它有超级管理用户,也有普通用户,不同的用户拥有不同的权限。

Linux目录含义二

在此介绍一下根目录下的一些主要二级目录的作用

常见的话就这一些,那我们接下来就来讲一下路径。Linux路径

其实路径我们并不陌生,因为在Windows底下我们也会经常使用到路径。

在linux中目录程序树状结构,带有分支,也就是各级子目录,在命令行执行某些命令时,我们经常会用到路径作为参数,而且路径的表示方式有两种,称为绝对路径相对路径

1.绝对路径:文件在系统的真实位置,文件名通常是以/根目录开头,如:/home/eve

**2.相对路径:**相对于当前位置的一个文件名称的简写:不是以/根目录开头都表示相对路径

举个例子,

结合第一张图,我现在处于Home位置,要进入bob的位置

如果说用绝对路径来表示:/home/bob

相对路径的话呢,它参考的就不是从根目录开始,而是你当前所处的位置,所以表示:bob

(为什么直接写bob就可以了?因为我当前就在home位置)

那各自在什么情况下使用呢?

如果说你想进入的目录,就是在你当前目录的下面,就可以用相对路径,

如果说你当前所处的位置是home,我要进到:tmp,绝对路径表示为:/usr/tmp

如果用相对路径,还需要返回到根目录然后在到usr,这类情况你就可以选择绝对路径更好。

所以其实在这里呢,不管你使用哪一个路径表示,只要你能快速的找到路径所在的位置就可以了。

软件测试就是一场本该在用户面前发生的灾难提前在自己面前发生了,这会让他们生出一种救世主的感觉,拯救了用户,也就拯救者这个软件,避免了他们被卸载的命运。

你若盛开,清风自来!

欢迎关注微信公众号:程序员一凡

1.免费领取一份216页软件测试工程师面试宝典文档资料。

2.软件测试学习路线以及相对应的视频学习教程免费分享!

下一篇文章更新,Linux常用基础命令。