VUE入门的一些了解——生命周期

163 阅读1分钟

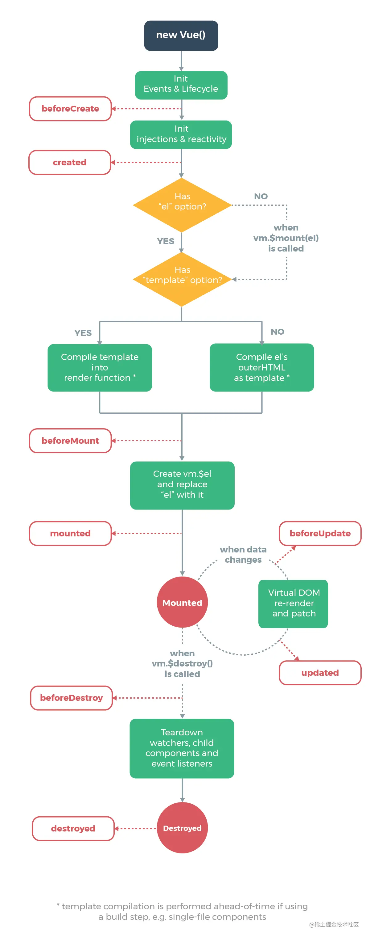
首先,上图:

你不需要立马弄明白所有的东西,不过随着你的不断学习和使用,它的参考价值会越来越高。

接着,我们可以通过官方的解释了解:

<!-- beforeCreate():实例在内存中被创建出来,还没有初始化好data和methods属性。 -->
<!-- create():实例已经在内存中创建,已经初始化好data和method,此时还没有开始编译模板。 -->
<!-- beforeMount():已经完成了模板的编译,还没有挂载到页面中。 -->
<!-- mounted():将编译好的模板挂载到页面指定的容器中显示。 -->
<!-- beforeUpdate():状态更新之前执行函数,此时data中的状态值是最新的,但是界面上显示的数据还是旧的,因为还没有开始重新渲染DOM节点。 -->
<!-- updated():此时data中的状态值和界面上显示的数据都已经完成了跟新,界面已经被重新渲染好了! -->
<!-- beforeDestroy():实例被销毁之前。 -->
<!-- destroyed():实例销毁后调用,Vue实例指示的所有东西都会解绑,所有的事件监听器都会被移除,所有的子实例也都会被销毁。组件已经被完全销毁,此时组建中所有data、methods、以及过滤器,指令等,都已经不可用了。 -->

个人认为,上面的解释总感觉有些不得劲,下面是个人在实际工作中的一些简单了解:

<!-- beforecreate : 可以在这函数中初始化加载动画。 -->
<!-- created :做一些数据初始化,实现函数自执行。 -->
<!-- mounted: 调用后台接口进行网络请求,拿回数据,配合路由钩子做一些事情。 -->
<!-- destoryed :当前组件已被删除,清空相关内容。 -->
<!-- 在实际开发项目的过程中,mounted主要做网络请求和重新赋值。 -->
<!-- 数据对象data:初始化属性及能够其响应数据变化,data 必须声明为返回一个初始数据对象的函数,因为组件可能被用来创建多个实例。 -->

最后,不可少的计算属性computed 和 自定义方法methods :

<template>
	<div>
		<div>{{ reversedMessage }}</div>
		<el-button type="primary" plain @click="handlerCilck">点我</el-button>
	</div>
</template>

<script>
export default {
	data: function() {
		return {
			message: 'hello'
		};
	},
	// 计算属性computed: 将返回function内return的值赋值在html的DOM上
	computed: {
		reversedMessage: function() {
			return this.message.split('').reverse().join('');
		}
	},
	// 自定义方法methods:methods:{所有页面的自定义函数}
	methods: {
		handlerCilck() {
			this.message = 'hello world';
			this.reversedMessage(); //重新修改DOM的值
		}
	}
};
</script>

<style></style>