从零开始的vue笔记

142 阅读1分钟

虽然之后可能短时间用不到vue 先把笔记保存一哈~

  • VUE

    • framework和library的区别

      • You call Library, Framework calls you

    • MVVM

      • View -ViewModel-Model
        • ⚠️操作数据

          • M--修改数据->V

          • V--修改数据->M

      • MVC对比
        • MVC需频繁操作DOM,MVC通过数据双向绑定自动双向同步数据
          • 不推荐手动操作DOM

    • 组件

      • 抽象 用小型、独立和通常可复用的组件构建大型应用

        • 字母全小写且必须包含一个连字符

          • 且组件名应该始终是多个单词的-以免和未来的html元素冲突

        • 组件的 data 必须是一个函数-组件实例管理自己的数据

    • 模板语法

      • 插值

        • Mustache {{}}

          • 只支持表达式,不支持语句

        • v-once 指令

          • 一次性地插值,当数据改变时,插值处的内容不会更新

        • Object.freeze(),阻止修改现有的 property,响应系统无法追踪变化。

    • 事件处理

      • v-on 监听
        监听 DOM 事件,触发JS

        • `methods` 对象中定义方法

          • 可以被js直接调用

          • `this` 在方法里指向当前 Vue 实例

          • 特殊变量 $event 可以把DOM事件传入方法
            *

      • 修饰符

        • .stop 停止向父亲节点冒泡

        • 修饰符顺序影响结果

    • 响应式

      • 只有当实例被创建时就已经存在于 data 中的 property 才是响应式的

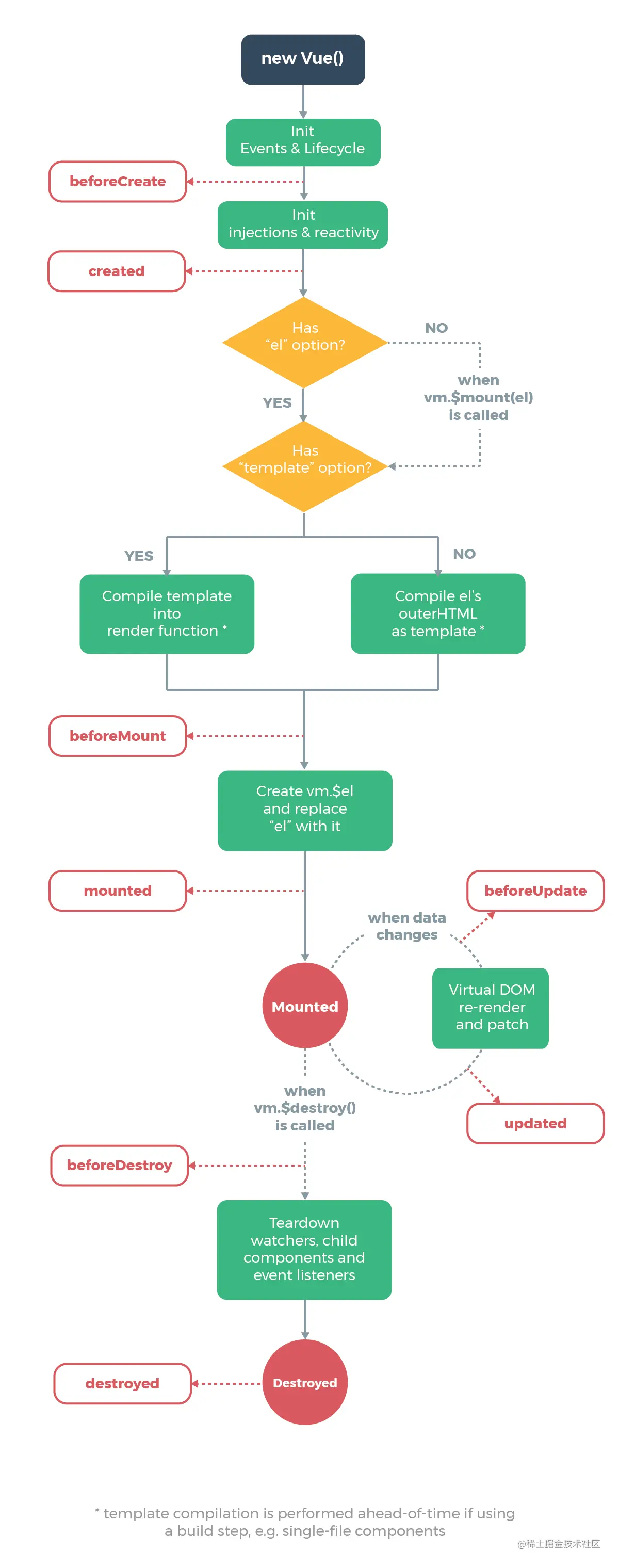
    • 实例生命周期钩子

    • v-

      • v-if

      • v-bind:xx   :

      • v-on:xx      @

      • JavaScript 表达式作为动态参数 - (使用无空格引号)

        • 避免使用大写字符来命名键名