java集合面试经验总结

331 阅读8分钟

简介

集合在任何语言都有非常广泛的应用,不同集合底层对应的数据结构和算法决定了它的特征,面试中总会被问到各个集合之间的区别和它们的特点,其实了解底层数据结构和算法后这些问题都会引刃而解,万变不离其宗。本文尝试从底层剖析主流集合的底层结构与实现原理,如无特殊说明,本文源码出自jdk1.8。本文已收录到java集合面试攻略

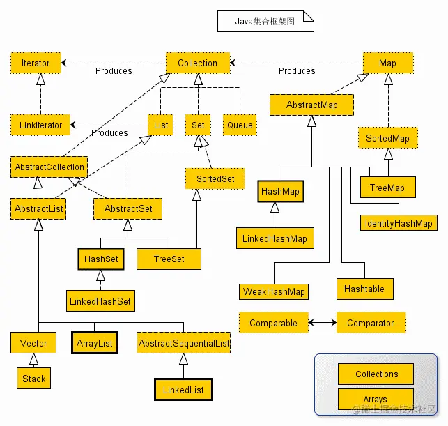
总揽

java集合架构图,来源于网络 java集合的2个顶级接口Collection和Map。 话不多说,接下来我们对它们作一一介绍。

Map

先对java.util.Map的4个常用实现类做简单的介绍及对比。

HashTable

比较古老,从JDK1.0就开始有了。线程安全,操作时锁整个表,效率低,现在基本被遗弃。

HashMap

毫不谦虚的说,这是最常用的map,也是面试中最常被问到的map。它的特点主要有:

  • 非线程安全,可以用 Collections.synchronizedMap(m)方法使HashMap具有线程安全的能力,或者直接使用ConcurrentHashMap
  • 无序
  • 底层数据结构是数组+链表+红黑树
  • 允许一个key为null,并把它放在第一个bucket。允许多个value为null。
  • 更多内容请看之前发的文章搞定HashMap面试,深入讲解HashMap的工作原理
LinkedHashMap

是HashMap子类,同样是非线程安全,key可以为null,但它有序。LinkedHashMap可以看成是HashMap+LinkedList,使用HashMap操作数据结构,用LinkedList维护插入元素的先后顺序。这篇文章对它讲的比较详细[java集合之LinkedHashMap](www.cnblogs.com/xiaoxi/p/61…)

TreeMap

有序的map,key不允许是null。其中key必须实现Comparable接口或者在构造TreeMap传入自定义的Comparator,否则会在运行时抛出java.lang.ClassCastException类型的异常。数字类型(Integer、Long、Float、Double、BigDecimal、BigInteger)和String、Date、Boolean等都实现了Comparable接口。

Set

HashSet
   /**
     * Constructs a new, empty set; the backing <tt>HashMap</tt> instance has
     * default initial capacity (16) and load factor (0.75).
     */
    public HashSet() {
        map = new HashMap<>();
    }
   
   /**
     * Adds the specified element to this set if it is not already present.
     * More formally, adds the specified element <tt>e</tt> to this set if
     * this set contains no element <tt>e2</tt> such that
     * <tt>(e==null&nbsp;?&nbsp;e2==null&nbsp;:&nbsp;e.equals(e2))</tt>.
     * If this set already contains the element, the call leaves the set
     * unchanged and returns <tt>false</tt>.
     *
     * @param e element to be added to this set
     * @return <tt>true</tt> if this set did not already contain the specified
     * element
     */
    public boolean add(E e) {
        return map.put(e, PRESENT)==null;
    }
		// Dummy value to associate with an Object in the backing Map
    private static final Object PRESENT = new Object();

HashSet的构造函数和add() 的源码可以看出它基于HashMap,值是HashMap的key。这也就不难理解为什么HashSet的值不能重复,无序了。

LinkedHashSet
public class LinkedHashSet<E>
    extends HashSet<E>
    implements Set<E>, Cloneable, java.io.Serializable {
  
    public LinkedHashSet(int initialCapacity, float loadFactor) {
        super(initialCapacity, loadFactor, true);
    }
    
    public LinkedHashSet() {
        super(16, .75f, true);
    }
  
    public LinkedHashSet(int initialCapacity) {
        super(initialCapacity, .75f, true);
    }
}
public class HashSet<E> extends AbstractSet<E>
    implements Set<E>, Cloneable, java.io.Serializable
{
   HashSet(int initialCapacity, float loadFactor, boolean dummy) {
        map = new LinkedHashMap<>(initialCapacity, loadFactor);
    }
}

系HashSet子类,有序。LinkedHashSet所有构造方法都调用父类HashSet(int initialCapacity, float loadFactor, boolean dummy),初始化了一个LinkedHashMap,后续操作也是基于LinkedHashMap。所以它的特点也是基于LinkedHashMap。

TreeSet
public class TreeSet<E> extends AbstractSet<E> implements NavigableSet<E>, Cloneable, java.io.Serializable
{
    /**
     * The backing map.
     */
    private transient NavigableMap<E,Object> m;

    // Dummy value to associate with an Object in the backing Map
    private static final Object PRESENT = new Object();

    /**
     * Constructs a set backed by the specified navigable map.
     */
    TreeSet(NavigableMap<E,Object> m) {
        this.m = m;
    }
  
    public TreeSet() {
        this(new TreeMap<E,Object>());
    }
  
  	public boolean add(E e) {
        return m.put(e, PRESENT)==null;
    }
}

TreeSet构造函数和add()源码可以看出,它基于TreeMap,它的值就是TreeMap的key,要求同样是必须实现Comparable接口或者在构造TreeMap传入自定义的Comparator,否则会在运行时抛出java.lang.ClassCastException类型的异常。

List

ArrayList

这是开发中最常用的数组,本质上就是一个Object[]。其特点有

  • 有序,可重复

  • 查询快,增删慢

  • 非线程安全

  • 容量,默认是10。扩容参见源码grow(int minCapacity)方法。

    1public boolean add(E e) {
            //先检查是否需要扩容,再新增元素
            ensureCapacityInternal(size + 1);  // Increments modCount!!
            elementData[size++] = e;
            return true;
      }
    (2private void ensureCapacityInternal(int minCapacity) {
            ensureExplicitCapacity(calculateCapacity(elementData, minCapacity));
      }
    
     (3private static int calculateCapacity(Object[] elementData, int minCapacity) {
            if (elementData == DEFAULTCAPACITY_EMPTY_ELEMENTDATA) {
                return Math.max(DEFAULT_CAPACITY, minCapacity);
            }
            return minCapacity;
      }
     (4private void ensureExplicitCapacity(int minCapacity) {
            modCount++;
            // overflow-conscious code
            //一般情况下minCapacity =(size+1),size是list.size(),也就是
            if (minCapacity - elementData.length > 0)
                grow(minCapacity);
        }
     (5private void grow(int minCapacity) {
            // overflow-conscious code
            int oldCapacity = elementData.length;
            //新数组长度是老数组长度+(老数组长度除以2)的int值
            int newCapacity = oldCapacity + (oldCapacity >> 1);
            if (newCapacity - minCapacity < 0)
                newCapacity = minCapacity;
            if (newCapacity - MAX_ARRAY_SIZE > 0)
                newCapacity = hugeCapacity(minCapacity);
            // minCapacity is usually close to size, so this is a win:
            elementData = Arrays.copyOf(elementData, newCapacity);
        }
      (6private static int hugeCapacity(int minCapacity) {
            if (minCapacity < 0) // overflow
                throw new OutOfMemoryError();
            return (minCapacity > MAX_ARRAY_SIZE) ?
                Integer.MAX_VALUE :
                MAX_ARRAY_SIZE;
        }
    

    从源码中可以清楚的看出扩容机制,很多博主说扩容是原来容量的1.5倍,显然是不严谨的,甚至是错误的,比如下面的情况。

    //ArrayList带初始化容量的构造方法,其中elementData是底层Object[],它的长度就是ArrayList的容量。而ArrayList.size是ArrayList实际放了多少个元素。
    public ArrayList(int initialCapacity) {
            if (initialCapacity > 0) {
                this.elementData = new Object[initialCapacity];
            } else if (initialCapacity == 0) {
                this.elementData = EMPTY_ELEMENTDATA;
            } else {
                throw new IllegalArgumentException("Illegal Capacity: "+
                                                   initialCapacity);
            }
    }
    
    //测试类
    public static void main(String[] args) {
    				//ArrayList初始化容量是1
            ArrayList list = new ArrayList(1);
           
            list.add(1);
      			//新增第二个元素的时候需要扩容
            list.add(2);
            Class clazz = list.getClass();
            try {
                Field field = clazz.getDeclaredField("elementData");
                field.setAccessible(true);
                //获取并打印elementData.length也就是ArrayList容量
                Object[] value = (Object[])field.get(list);
                System.out.println(value.length);
            } catch (Exception e) {
                e.printStackTrace();
            }
      }      
    // 最终输出ArrayList数组的容量是2,并非1*1.5=3。
    // 小红还测试了初始容量是2
    
  • ArrayList批量remove的问题

    public static void main(String[] args) {
    
            ArrayList<String> list = new ArrayList(Arrays.asList("0","1","2","3","4","5"));
            System.out.println("list:" + list); 
            for (int i = 0; i < list.size(); i++) {
                list.remove(i);
            }
            System.out.println("删除后list:" + list);
     }       
    /**打印结果
      list:[0, 1, 2, 3, 4, 5]
      删除后list:[1, 3, 5]
      开始设想是remove所有元素,但是结果让人意外,出现漏删情况
     */
     //list.remove(i)源码
     public E remove(int index) {
              //检查index是否合法
              rangeCheck(index);
              modCount++;
              //要删除的元素值
              E oldValue = elementData(index);
              int numMoved = size - index - 1;
              if (numMoved > 0)
                  System.arraycopy(elementData, index+1, elementData, index,
                                   numMoved);
              elementData[--size] = null; // clear to let GC do its work
      
              return oldValue;
          }
      /**
       上面的for循环。当i=0时能正常删除index=0的元素。数组变为[1, 2, 3, 4, 5]
      当i=1时,删除的是新数组[1, 2, 3, 4, 5]中index=1的元素,也就是2,所以元素1就被漏掉了。同理[1, 3, 5]都没被删除掉。
      这种情况可以用倒叙删除解决,如下代码:*/
      
        for (int i = list.size()-1; i>= 0; i--) {
            list.remove(i);
        }
    

    用传统的for删除元素会出现漏删,那用foreach呢?

    public static void main(String[] args) {
    
            ArrayList<String> list = new ArrayList(Arrays.asList("0","1","2","3","4","5"));
    
            System.out.println("list:" + list);
    
            for (String s:list) {
                list.remove(s);
            }
    
            System.out.println("删除后list:" + list);
        }
    //结果更糟糕,直接抛异常:Exception in thread "main" java.util.ConcurrentModificationException
    

    foreach,内部是用Iterator实现的,一次循环完了会调用ArrayList内部实现类Itr的next()方法,移至下一个元素,异常也是出现在这个地方。

    public class ArrayList<E> extends AbstractList<E>
            implements List<E>, RandomAccess, Cloneable, java.io.Serializable
      {
           public boolean remove(Object o) {
              if (o == null) {
                  for (int index = 0; index < size; index++)
                      if (elementData[index] == null) {
                          fastRemove(index);
                          return true;
                      }
              } else {
                  for (int index = 0; index < size; index++)
                      if (o.equals(elementData[index])) {
                          fastRemove(index);
                          return true;
                      }
              }
              return false;
          }
      
      private void fastRemove(int index) {
              //modCount++ 值已经修改
              modCount++;
              int numMoved = size - index - 1;
              if (numMoved > 0)
                  System.arraycopy(elementData, index+1, elementData, index,
                                   numMoved);
              elementData[--size] = null; // clear to let GC do its work
      }
      //在arraylist内部类Itr.next()首先检查 checkForComodification(),也就是modCount和expectedModCount是否相等。
      //最开始expectedModCount值就是modCount,但在#fastRemove方法中modCount已经改变,所以此刻它俩并不相等,所以会抛出异常     ConcurrentModificationException
        //而用Itr的remove()把expectedModCount = modCount,所以不抛异常。并且会把删除的节点赋值给cursor,当遍历的时候,也就不会发生漏掉的情况。
         private class Itr implements Iterator<E> {
              int cursor;       // index of next element to return
              int lastRet = -1; // index of last element returned; -1 if no such
              int expectedModCount = modCount;
      
              Itr() {}
      
              public boolean hasNext() {
                  return cursor != size;
              }
      
              @SuppressWarnings("unchecked")
              public E next() {
                  checkForComodification();
                  int i = cursor;
                  if (i >= size)
                      throw new NoSuchElementException();
                  Object[] elementData = ArrayList.this.elementData;
                  if (i >= elementData.length)
                      throw new ConcurrentModificationException();
                  cursor = i + 1;
                  return (E) elementData[lastRet = i];
              }
        			final void checkForComodification() {
                  if (modCount != expectedModCount)
                      throw new ConcurrentModificationException();
              }
              //Iterator的remove()
              public void remove() {
                  if (lastRet < 0)
                      throw new IllegalStateException();
                  checkForComodification();
      
                  try {
                      ArrayList.this.remove(lastRet);
                      cursor = lastRet;
                      lastRet = -1;
                      //关键步骤设置expectedModCount = modCount
                      expectedModCount = modCount;
                  } catch (IndexOutOfBoundsException ex) {
                      throw new ConcurrentModificationException();
                  }
              }
         }
      }
    

    总结:

    1. 普通for循环i++方式remove元素会出现漏删,修改为i--的方式
    2. 用foreach操作remove,add都会抛 java.util.ConcurrentModificationException。修改为用Iterator方式删除。
Vector

底层也是Object[],特点有

  • 有序,可重复

  • 查询快,增删慢

  • 线程安全

  • 扩容 , 同样说Vector扩容是原来的2倍并不严谨。

        /**
         * Constructs an empty vector so that its internal data array
         * has size {@code 10} and its standard capacity increment is
         * zero.
         * 初始化容量是10,capacity increment 数组容量的增量是0。
         */
        public Vector() {
            this(10);
        }
    
        private void grow(int minCapacity) {
            // overflow-conscious code
            int oldCapacity = elementData.length;
            //如果是通过不带参数的构造方法构造的Vector,capacityIncrement=0
            int newCapacity = oldCapacity + ((capacityIncrement > 0) ?
                                             capacityIncrement : oldCapacity);
            if (newCapacity - minCapacity < 0)
                newCapacity = minCapacity;
            if (newCapacity - MAX_ARRAY_SIZE > 0)
                newCapacity = hugeCapacity(minCapacity);
            elementData = Arrays.copyOf(elementData, newCapacity);
        }
    
LinkedList

ArrayList和Vector底层结构是数组,LinkedList是双向链表,其主要特点是

  • 有序
  • 查询相对慢,新增相对快
  • 非线程安全

集合排序

集合实现排序除了本身具有顺序(如LinkedList)的集合外,还有辅助工具可以实现集合排序。

Comparable & Comparator

java集合要实现自定义排序的2个途径

  1. 一般要实现java.lang.Comparable接口,重写compareTo(o)方法。适用于本实例和其他对象比较,内置比较/排序功能。支持排序的集合中的元素必须实现它。
  2. 使用java.util.Comparator接口,既然在util包里,本质是一个工具类,里面提供了很多排序的方法。当集合中元素没实现Comparable接口或者Comparable接口不能满足需求时,可以用Comparator实现排序。
排序工具
  • Collections

    通过Collections进行自动排序,正序、倒序、乱序。

Collections#
//正序 实现Comparable接口的排序
public static <T extends Comparable<? super T>> void sort(List<T> list) {
        list.sort(null);
    }
//使用Comparator实现排序
public static <T> void sort(List<T> list, Comparator<? super T> c) {
        list.sort(c);
}    
//倒序
public static void reverse(List<?> list){...}
//乱序,每次执行的顺序不一样
public static void shuffle(List<?> list){...}
  • java8 Stream 排序
List<User> list = new ArrayList();
list.stream().sorted(Comparator.comparing(User::getName));
  • list.sort
List<User> list = new ArrayList();
list.sort(Comparator.comparing(User::getName));
//注意list.sort是interface List的方法实现。java8开始运行接口方法可以有方法体。
  • Arrays

    //Arrays排序
    public static <T> void sort(T[] a, Comparator<? super T> c){...}
    

集合里为什么设计出迭代器

集合遍历是比较常用的操作,每类集合遍历的方式各不相同,list和set的遍历显然不同,但它们又都属于集合。有没有一种不关心具体集合类型就可以遍历的方式呢?答案就是迭代器。只要实现了Iterator接口就可以用统一的遍历方式。总结一下用Iterator的优点

  1. 不了解集合内部结构也可以遍历
  2. 适用性强,实现了Iterator接口的类都可以用统一的遍历方式
  3. 符合开闭原则,当集合类型变更时不需要重写遍历方式
  4. Iterator的remove方法是安全的,在上文的Arraylist#remove有详细说明。

总结

本文从集合的源码级别分析了它们各自特点和彼此之间的区别。个人能力有限,水平一般,难免会有一些谬误,还请各位体谅。原创不易,欢迎点赞转发。