免费下载来自阿里巴巴 双11 的《云原生大规模应用落地指南》

665 阅读4分钟

来源|阿里巴巴云原生公众号

复制链接到浏览器完成下载或分享:developer.aliyun.com/topic/downl…

11 月 11 日零点零分 26 秒,天猫 双11 的订单创建峰值就达到 58.3 万笔/秒,阿里云又一次扛住全球最大规模流量洪峰。与此前不同的是,继去年天猫 双11 核心系统上云后,阿里巴巴基于数字原生商业操作系统,实现了全面云原生化,底层技术升级带来了澎湃动力和极致效能。

如今,企业上云已经成为一种必然趋势。与此同时,作为诞生于云计算时代的新技术理念,云原生让企业用云的方式发生着从“上云”到“云上”的转化。速度下载《云原生大规模应用落地指南》,从技术体系升级、到技术能力突破、再到双11云原生实践,看最全面的阿里巴巴 双11 云原生技术实践经验。

独家下载《云原生大规模应用落地指南》

1.png

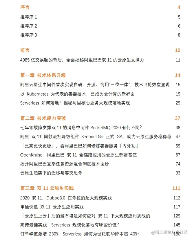
2.png 《云原生大规模应用落地指南》一书目录

推荐嘉宾寄语

3.jpg

“2020 年 双11 的主题是「云原生」,是在「云上」实现核心系统全面云原生化的的第一年。我们看到,云的定义在不断变化,它成为了商业领域数字化的底座和基础,不再单指传统云计算了,而是将未来的方向指向云原生。某种程度上,恰恰是因为云原生,我们才能从过去的束缚中解放出来。不迈出这一步,我们的综合能力很维迎来下一次突破。”

4.jpg

“云原生让企业用云的方式发生着从‘上云’到‘云上’的转化。通过云原生,企业可以最大化使用云的能力,聚焦于自身业务发展,开发者也可以基于云原生的技术和产品,提升开发效率,并将精力更多地聚焦于业务逻辑的实现。云原生正在成为新基建落地的重要抓手。只有提前拥抱基础设施,才不会被时代淘汰。”

5.jpg

“云原生已经成为云计算的再升级,通过重塑整个软件生命周期,成为释放云价值的最短路径,加速企业数字化创新。我们将今年在阿里巴巴 双11 核心系统全面云原生化过程中积累的经验沉淀成为这本电子书,希望帮助更多企业和研发人员去更好地做新技术的尝试、迭代和落地。”

精彩抢先看

  • 阿里云原生中间件首次实现自研、开源、商用“三位一体”,技术飞轮效应显现

阿里云在探索中一直存在的苦恼,是内部的自研体系、商业化的产品技术与开源的项目,三方的技术路线一直没有机会融为一体。然而,就在今年阿里云提出了“三位一体”理念,即将“自研技术”、“开源项目”、“商业产品”形成统一的技术体系,最大化技术的价值。>>点击查看更多

  • 以 Kubernetes 为代表的容器技术,已成为云计算的新界面

可以说,以 Kubernetes 为代表的容器技术正成为云计算新界面。容器提供了应用分发和交付标准,将应用与底层运行环境进行解耦。Kubernetes 作为资源调度和编排的标准,屏蔽底层架构差异性,帮助应用平滑运行在不同基础设施上。CNCF Kubernetes 的一致性认证,进一步确保不同云厂商 Kubernetes 实现的兼容性,这也让更多的企业愿意采用容器技术来构建云时代的应用基础设施。>>点击查看更多

  • Serverless 如何落地?揭秘阿里核心业务大规模落地实现

2020 年,新冠肺炎疫情催化数字化生活方式渐成常态。在企业积极进行数字化转型、全面提升效率的今天,几乎无人否认背负“降本增效”使命诞生的 Serverless 即将成为云时代新的计算范式。>>点击查看更多

更多精彩内容,下载电子书即可获得。