2021春招面试,组件化与插件化的差别在哪里?完整PDF

138 阅读3分钟

开头

25岁那年,我从京东离职,入职百度。

在百度认识了当时的架构师久哥(T9级别),因为他的一番话,彻底改变了我的职业生涯,短短三年的时间,我从一枚普通程序员成长为别人眼中的技术大咖。

当时因为业务需要,也承蒙久哥照顾,他跟我说过这样一段话:

他问,“如果用5年的时间学习数据库,你能不能成为这个领域的专家?”

我说,“应该可以吧”

他说,“你现在25,5年后也才30,30岁就能成为某个领域的专家,为什么不去做呢?你看看周围有多少30岁的人还一事无成,而那个时候的你已经是数据库专家了。”

当时的我,刚刚进入别人梦寐以求的BAT,处于各种浮躁的时期,虽然每天也在学习,看起来也很努力,但是效果极其有限,今天想学大数据,明天想学云计算,后天又要研究机器学习,心境变化无常,不知道自己未来究竟该是什么样。

面试准备

  • 了解这些,自然无惧面试
  • 解读大部分程序员在面试前很关心的一些问题
  • 如果面试官问你“你有什么问题问我吗?”时,你该如何回答?
  • 面试官问你优点/缺点时该如何回答(避免雷区)?
  • 程序员简历就该这样写

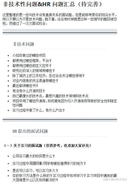
非技术性问题 & HR 问题

  • 非技术问题
  • HR 提出的面试问题

Java

  • Java 基础
  • Java 容器 List Vector ArrayList LinkedList CopyOnWriteArrayList Map HashMap ArrayMap(Android) LinedHashMap TreeMap Hashtable ConcurrentHashMap Cloneable SparseArray Set HashSet TreeSet Queue LinkedBlockingQueue ConcurrentLinkedQueue ArrayBlockingQueue PriorityBlockingQueue SynchronousQueue 容器面试题
  • Java 并发 一
  • Java 并发 二
  • Java 并发 三
  • Java 并发 四
  • JVM JVM 基础概念 Java内存区域-比较详细 JVM垃圾回收 类文件结构 类加载过程 类加载器 大白话带你认识JVM
  • Java 进阶核心技术面试精讲(一)
  • Java 进阶源码解析专题(二)

面向对象

  • 面向对象思想
  • 设计模式

网络

  • 计算机网络
  • HTTP
  • Socket

Android

Android - 基础

  • Context
  • Application
  • Activity
  • Service
  • BroadcastReceiver
  • ContentProvider
  • fragment
  • 动画
  • 存储
  • View
  • 接口
  • 序列化
  • 进程处理
  • 内存
  • 网络
  • 多线程
  • 应用无响应
  • 屏幕适配
  • Android 版本新特性
  • Bitmap
  • JNI
  • Intent
  • Lru
  • 随机应变
  • 其它

Android 中高级专题性能优化

  • 图片
  • 网络
  • 异步
  • 注入
  • Handler
  • 数据库
  • 屏幕适配
  • 插件化
  • 热修复
  • 架构
  • 组件化
  • 路由
  • View
  • Gradle
  • 多渠道
  • 性能监控
  • NDK
  • 音视频
  • 混合开发
  • 疑难杂症

最后

我见过很多技术leader在面试的时候,遇到处于迷茫期的大龄程序员,比面试官年龄都大。这些人有一些共同特征:可能工作了5、6年,还是每天重复给业务部门写代码,工作内容的重复性比较高,没有什么技术含量的工作。问到这些人的职业规划时,他们也没有太多想法。

其实30岁到40岁是一个人职业发展的黄金阶段,一定要在业务范围内的扩张,技术广度和深度提升上有自己的计划,才有助于在职业发展上有持续的发展路径,而不至于停滞不前。

不断奔跑,你就知道学习的意义所在!

《Android高级架构师面试指导+2021大厂面试真题》免费领取