阿里面试:Mybatis中方法和SQL是怎么关联起来的呢?

193 阅读9分钟

本文:3126字 | 阅读时长:4分10秒

今天是Mybatis源码分析第四篇,也是最后一篇。

老规矩,先上案例代码:

public class MybatisApplication {
  public static final String URL = "jdbc:mysql://localhost:3306/mblog";
  public static final String USER = "root";
  public static final String PASSWORD = "123456";

  public static void main(String[] args) {
    String resource = "mybatis-config.xml";
    InputStream inputStream = null;
    SqlSession sqlSession = null;
    try {
        inputStream = Resources.getResourceAsStream(resource);
        SqlSessionFactory sqlSessionFactory = new SqlSessionFactoryBuilder().build(inputStream);
        sqlSession = sqlSessionFactory.openSession();
        UserMapper userMapper = sqlSession.getMapper(UserMapper.class);
        //下面这行代码就是今天的重点
        User user = userMapper.selectById(1));
        System.out.println(user);

    } catch (Exception e) {
        e.printStackTrace();
    } finally {
      try {
        inputStream.close();
      } catch (IOException e) {
        e.printStackTrace();
      }
      sqlSession.close();
    }
 }

今天我们来分析,userMapper中的方法和UserMapper.xml中的SQL是怎么关联的,以及怎么执行SQL的。

我们的故事从这一行代码开始:

User user = userMapper.selectById(1));

这一行代码背后源码搞完,也就代表着我们Mybatis源码搞完(主干部分)。

下面我们继续开撸。

img

在上一篇中我们知道了userMapper是JDK动态代理对象,所以调用这个代理对象的任意方法都是执行触发管理类MapperProxy的invoke()方法。

由于篇幅较长,为了更好阅读,这里把文章分成两个部分:

  • 第一部分:MapperProxy.invoke()到Executor.query。
  • 第二部分:Executor.query到JDBC中的SQL执行。

第一部分流程图:

img

MapperProxy.invoke()

开篇已经说过了,调用userMapper的方法就是调用MapperProxy的invoke()方法,所以我们就从这invoke()方法开始。

如果对于Mybatis源码不是很熟悉的话,建议先看看前面的文章。

//MapperProxy类
@Override
public Object invoke(....) throws Throwable {
  try {
    //首先判断是否为Object本身的方法,是则不需要去执行SQL,
    //比如:toString()、hashCode()、equals()等方法。
    if (Object.class.equals(method.getDeclaringClass())) {
      return method.invoke(this, args);
    } else if (method.isDefault()) {
      //判断是否JDK8及以后的接口默认实现方法。
      return invokeDefaultMethod(proxy, method, args);
    }
  } catch (Throwable t) {
    throw ExceptionUtil.unwrapThrowable(t);
  }
  //<3>  
  final MapperMethod mapperMethod = cachedMapperMethod(method);
  //<4>
  return mapperMethod.execute(sqlSession, args);
}

<3>处是从缓存获取MapperMethod,这里加入了缓存主要是为了提升MapperMethod的获取速度。缓存的使用在Mybatis中也是非常之多。

private final Map<Method, MapperMethod> methodCache;
private MapperMethod cachedMapperMethod(Method method) {
    return methodCache.computeIfAbsent(method, k -> new MapperMethod(mapperInterface, method, sqlSession.getConfiguration()));
}

Map的computeIfAbsent方法:根据key获取值,如果值为null,则把后面的Object的值付给key。

继续看MapperMethod这个类,定义了两个属性command和method,两个属性与之相对应的两个静态内部类。

public class MapperMethod {
  private final SqlCommand command;
  private final MethodSignature method;
  public static class SqlCommand {
  private final String name;
  private final SqlCommandType type;
  public SqlCommand(...) {
      final String methodName = method.getName();
      final Class<?> declaringClass = method.getDeclaringClass();
      //获得 MappedStatement 对象
      MappedStatement ms = resolveMappedStatement(...);
      // <2> 找不到 MappedStatement
      if (ms == null) {
        // 如果有 @Flush 注解,则标记为 FLUSH 类型
        if (method.getAnnotation(Flush.class) != null) {
            name = null;
            type = SqlCommandType.FLUSH;
        } else { 
          // 抛出 BindingException 异常,如果找不到 MappedStatement
          //(开发中容易见到的错误)说明该方法上,没有对应的 SQL 声明。
          throw new BindingException("Invalid bound statement (not found): "+ mapperInterface.getName() + "." + methodName);
       }
      } else {
      // 获得 name
      //id=com.tian.mybatis.mapper.UserMapper.selectById
      name = ms.getId();
      // 获得 type=SELECT
      type = ms.getSqlCommandType();
      //如果type=UNKNOWN
      // 抛出 BindingException 异常,如果是 UNKNOWN 类型
      if (type == SqlCommandType.UNKNOWN) { 
           throw new BindingException("Unknown execution method for: " + name);
      }
      }
  }   
  private MappedStatement resolveMappedStatement(...) {
      // 获得编号
      //com.tian.mybatis.mapper.UserMapper.selectById
      String statementId = mapperInterface.getName() + "." + methodName;
      //如果有,获得 MappedStatement 对象,并返回
      if (configuration.hasStatement(statementId)) {
        //mappedStatements.get(statementId);  
        //解析配置文件时候创建并保存Map<String, MappedStatement> mappedStatements中
        return configuration.getMappedStatement(statementId);
        // 如果没有,并且当前方法就是 declaringClass 声明的,则说明真的找不到
        } else if (mapperInterface.equals(declaringClass)) {
          return null;
        }
        // 遍历父接口,继续获得 MappedStatement 对象
        for (Class<?> superInterface : mapperInterface.getInterfaces()) {
            if (declaringClass.isAssignableFrom(superInterface)) {
                MappedStatement ms = resolveMappedStatement(...);
            if (ms != null) {
                return ms;
            }
        }
      }
      // 真的找不到,返回 null
      return null;
    } 
    //....
}
public static class MethodSignature {
    private final boolean returnsMap;
    private final Class<?> returnType;
    private final Integer rowBoundsIndex;
    //....
}

img

SqlCommand封装了statement ID,比如说:

com.tian.mybatis.mapper.UserMapper.selectById

和SQL类型。

public enum SqlCommandType {
  UNKNOWN, INSERT, UPDATE, DELETE, SELECT, FLUSH;
}

另外,还有个属性MethodSignature方法签名,主要是封装的是返回值的类型和参数处理。这里我们debug看看这个MapperMethod对象返回的内容和我们案例中代码的关联。

img

妥妥的,故事继续,我们接着看MapperMethod中execute方法。

MapperMethod.execute

上面代码中<4>处,先来看看这个方法的整体逻辑:

public Object execute(SqlSession sqlSession, Object[] args) {
    Object result;
    switch (command.getType()) {
      case SELECT:
         //部分代码省略....
         Object param = method.convertArgsToSqlCommandParam(args);
          //本次是QUERY类型,所以这里是重点  
          result = sqlSession.selectOne(command.getName(), param);
          if (method.returnsOptional()
              && (result == null || !method.getReturnType().equals(result.getClass()))) {
            result = Optional.ofNullable(result);
          }
        break;
      default:
        throw new BindingException("Unknown execution method for: " + command.getName());
    } 
    return result;
  }

这个方法中,根据我们上面获得的不同的type(INSERT、UPDATE、DELETE、SELECT)和返回类型:

(本文是查询,所以这里的type=SELECT)

  1. 调用convertArgsToSqlCommandParam()将方法参数转换为SQL的参数。

img

2.调用selectOne()方法。这里的sqlSession就是DefaultSqlSession,所以我们继续回到DefaultSqlSession中selectOne方法中。

SqlSession.selectOne方法

继续DefaultSqlSession中的selectOne()方法:

//DefaultSqlSession中  
@Override
public <T> T selectOne(String statement, Object parameter) {
    //这是一种好的设计方法
    //不管是执行多条查询还是单条查询,都走selectList方法(重点)
    List<T> list = this.selectList(statement, parameter);
    if (list.size() == 1) {
      //如果只有一条就返回第一条
      return list.get(0);
    } else if (list.size() > 1) {
      //(开发中常见错误)方法定义的是返回一条数据,结果查出了多条数据,就会报这个异常
      throw new TooManyResultsException("Expected one result (or null) to be returned by selectOne(), but found: " + list.size());
    } else {
      //数据库中没有数据就返回null
      return null;
    }
  }

这里调用的是本类中selectList方法。

@Override
public <E> List<E> selectList(String statement, Object parameter) {
    return this.selectList(statement, parameter, RowBounds.DEFAULT);
  }
  @Override
  public <E> List<E> selectList(String statement, Object parameter, RowBounds rowBounds) {
    try {
      //从configuration获取MappedStatement
      //此时的statement=com.tian.mybatis.mapper.UserMapper.selectById
      MappedStatement ms = configuration.getMappedStatement(statement);
      //调用执行器中的query方法
      return executor.query(...);
    } catch (Exception e) {
     //.....
    } finally {
      ErrorContext.instance().reset();
    }
  }

在这个方法里是根据statement从configuration对象中获取MappedStatement对象。

MappedStatement ms = configuration.getMappedStatement(statement);

在configuration中getMappedStatement方法:

//存放在一个map中的
//key是statement=com.tian.mybatis.mapper.UserMapper.selectById,value是MappedStatement
protected final Map<String, MappedStatement> mappedStatements = new StrictMap<MappedStatement>();  
  public MappedStatement getMappedStatement(String id) {
    return this.getMappedStatement(id, true);
  }
  public MappedStatement getMappedStatement(String id, boolean validateIncompleteStatements) { 
    return mappedStatements.get(id);
  }

而MappedStatement里面有xml中增删改查标签配置的所有属性,包括id、statementType、sqlSource、入参、返回值等。

img

到此,我们已经将UserMapper类中的方法和UserMapper.xml中的sql给彻底关联起来了。继续调用executor中query()方法:

executor.query(ms, wrapCollection(parameter), rowBounds, Executor.NO_RESULT_HANDLER);

这里调用的是执行器Executor中的query()方法。

第二部分流程:

Executor.query()方法

这里的Executor对象是在调用openSession()方法时创建的。关于这一点我们在前面的文章已经说过,这里就不再赘述了。

下面来看看调用执行器的query()放的整个流程:

img

我们股市继续,看看具体源码是如何实现的。

CachingExecutor.query()

在CachingExecutor中

  @Override
  public <E> List<E> query(MappedStatement ms, Object parameterObject, RowBounds rowBounds, ResultHandler resultHandler) throws SQLException {
    BoundSql boundSql = ms.getBoundSql(parameterObject);
    CacheKey key = createCacheKey(ms, parameterObject, rowBounds, boundSql);
    return query(ms, parameterObject, rowBounds, resultHandler, key, boundSql);
  }

BoundSql中主要是SQL和参数:

img

既然是缓存,我们肯定想到key-value数据结构。

下面来看看这个key生成规则:

这个二级缓存是怎么构成的呢?并且还要保证在查询的时候必须是唯一。

img

也就说,构成key主要有:

方法相同、翻页偏移量相同、SQL相同、参数相同、数据源环境相同才会被认为是同一个查询。

img

这里能说到这个层面就已经阔以了。

如果向更深入的搞,就得把hashCode这些扯进来了,请看上面这个张图里前面的几个属性就知道和hashCode有关系了。

处理二级缓存

首先是从ms中取出cache对象,判断cache对象是否为null,如果为null,则没有查询二级缓存和写入二级缓存的流程。

有二级缓存,校验是否使用此二级缓存,再从事务管理器中获取二级缓存,存在缓存直接返回。不存在查数据库,写入二级缓存再返回。

@Override
public <E> List<E> query(....)
      throws SQLException {
    Cache cache = ms.getCache();
    //判断是否有二级缓存
    if (cache != null) {
      flushCacheIfRequired(ms);
      if (ms.isUseCache() && resultHandler == null) {
        ensureNoOutParams(ms, boundSql);
        @SuppressWarnings("unchecked")
        List<E> list = (List<E>) tcm.getObject(cache, key);
        if (list == null) {
          list = delegate.query(ms, parameterObject, rowBounds, resultHandler, key, boundSql);
          tcm.putObject(cache, key, list); // issue #578 and #116
        }
        return list;
      }
    }
    return delegate.query(ms, parameterObject, rowBounds, resultHandler, key, boundSql);
 }

那么这个Cache对象是什么创建的呢?

在解析UserMapper.xml时候,在XMLMapperBuilder类中的cacheElement()方法里。

img

关于二级缓存相关这一块在前面文章已经说过,比如:

img

解析上面这些标签

img

创建Cache对象:

img

二级缓存处理完了,就来到BaseExecutor的query方法中。

img

BaseExecutor,query()

第一步,清空缓存

if (queryStack == 0 && ms.isFlushCacheRequired()) {
    clearLocalCache();
}

queryStack用于记录查询栈,防止地柜查询重复处理缓存。

flushCache=true的时候,会先清理本地缓存(一级缓存)。

如果没有缓存会从数据库中查询

list = queryFromDatabase(ms, parameter, rowBounds, resultHandler, key, boundSql);

在看看这个方法的逻辑:

private <E> List<E> queryFromDatabase(...) throws SQLException {
    List<E> list;
    //使用占位符的方式,先抢占一级缓存。
    localCache.putObject(key, EXECUTION_PLACEHOLDER);
    try {
      list = doQuery(ms, parameter, rowBounds, resultHandler, boundSql);
    } finally {
      //删除上面抢占的占位符  
      localCache.removeObject(key);
    }
    //放入一级缓存中
    localCache.putObject(key, list);
    return list;
 }

先在缓存使用占位符占位,然后查询,移除占位符,将数据放入一级缓存中。

执行Executor的doQuery()方法,默认使用SimpleExecutor。

list = doQuery(ms, parameter, rowBounds, resultHandler, boundSql);

下面就来到了SimpleExecutor中的doQuery方法。

SimpleExecutor.doQuery

@Override
 public <E> List<E> doQuery(....) throws SQLException {
    Statement stmt = null;
    try {
      //获取配置文件信息  
      Configuration configuration = ms.getConfiguration();
      //获取handler
      StatementHandler handler = configuration.newStatementHandler(....);
      //获取Statement
      stmt = prepareStatement(handler, ms.getStatementLog());
      //执行RoutingStatementHandler的query方法  
      return handler.query(stmt, resultHandler);
    } finally {
      closeStatement(stmt);
    }
 }

创建StatementHandler

在configuration中newStatementHandler()里,创建了一个StatementHandler对象,先得到RoutingStatementHandler(路由)。

img

public StatementHandler newStatementHandler() {
    StatementHandler statementHandler = new RoutingStatementHandler();
    //执行StatementHandler类型的插件    
    statementHandler = (StatementHandler) interceptorChain.pluginAll(statementHandler);
    return statementHandler;
  }

RoutingStatementHandler创建的时候是就是创建基本的StatementHandler对象。

这里会根据MapperStament里面的statementType决定StatementHandler类型。默认是PREPARED

img

StatementHandler里面包含了处理参数的ParameterHandler和处理结果集的ResultHandler。

img

上面说的这几个对象正式被插件拦截的四大对象,所以在创建的时都要用拦截器进行包装的方法。

img

对于插件相关的,请看之前已发的插件文章:插件原理分析

我们故事继续:

创建Statement

img

创建对象后就会执行RoutingStatementHandler的query方法。

//RoutingStatementHandler中 
@Override
public <E> List<E> query(Statement statement, ResultHandler resultHandler) throws SQLException {
    //委派delegate=PreparedStatementHandler
    return delegate.query(statement, resultHandler);
}

这里设计很有意思,所有的处理都要使用RoutingStatementHandler来路由,全部通过委托的方式进行调用。

执行SQL

然后执行到PreparedStatementHandler中的query方法。

  @Override
  public <E> List<E> query(Statement statement, ResultHandler resultHandler) throws SQLException {
    PreparedStatement ps = (PreparedStatement) statement;
    //JDBC的流程了  
    ps.execute();
    //处理结果集,如果有插件代理ResultHandler,会先走到被拦截的业务逻辑中
    return resultSetHandler.handleResultSets(ps);
  }

看到了ps.execute(); 表示已经到JDBC层面了,这时候SQL就已经执行了。后面就是调用DefaultResultSetHandler类进行结果集处理。

到这里,SQL语句就执行完毕,并将结果集赋值并返回了。

总算搞完把Mybatis主干源码掠了一遍,松口气~,能看到这里,证明小伙伴也是蛮用心的,辛苦了。越努力越幸福!

建议抽时间,再次debug,还有就是画画类之间的关系图,还有就是Mybatis中设计模式好好回味回味。

img

总结

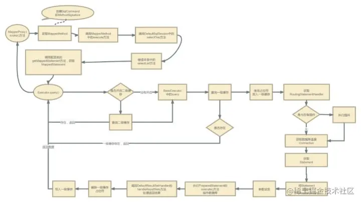
从调用userMapper的selectById()方法开始,到方法和SQL关联起来,参数处理,再到JDBC中SQL执行。

完整流程图:

img

感兴趣的小伙伴,可以对照着这张流程图就行一步一步的debug。

记着:努力的人,世界不会亏待你的。